新浪新闻 国内

@全球英才,河海大学第四届“国际青年学者云论坛”(预通知),诚邀您参加!

河海大学

关注

原标题:@全球英才,河海大学第四届“国际青年学者云论坛”(预通知),诚邀您参加!

来源:河海大学

云聚河海海纳百川

“大禹学者计划”

“青年教授”“青年副教授”

博士后、专职科研人员岗位

打造河海专属交流云平台

“职”为乘风破浪而来的您!

11月2日,河海大学将举办第四届“国际青年学者云论坛”,通过网络桥梁邀请海内外优秀青年学者相聚“云端”,打破地域的壁垒,拓展思想碰撞的平台,“面对面”实时沟通,诚聘海内外英才。我们期待与您在河海相见!

学校特色

河海大学拥有百余年办学历史,是教育部直属全国重点大学,是国家首批授权授予学士、硕士和博士学位的高校之一,是实施国家“211工程”重点建设、国家优势学科创新平台建设、一流学科建设以及教育部批准设立研究生院的高校。学校在南京市、常州市设有西康路校区、江宁校区和常州校区。

*水利特色强,多学科协调发展

河海大学前身可以追溯到1915年的“河海工程专门学校”,是中国第一所培养水利人才的高等学府,开创了中国水利高等教育之先河。

水利工程、环境科学与工程2个学科入围一流学科建设名单。工程学、环境/生态学、计算机科学、材料科学、地球科学、农业科学、化学等学科进入ESI世界排名前1%,其中工程学进入ESI世界排名前1

我校学科体系健全,覆盖了哲学、经济学、法学、教育学、文学、理学、工学、农学、管理学等9个学科门类。在全国第四轮学科评估中,水利工程学科获评A+,水利工程专业位列全国第一;土木工程、环境科学与工程2个学科位列A类,跻身全国前10%。马克思主义理论、管理科学与工程、工商管理3个学科获评B+,位列全国前20%

*科研平台硬,科研创新能力强

学校坚持“四个面向”,深化科研体制机制改革,打造高层次科研创新平台,主动服务国家重大战略、行业需求及区域经济社会发展。学校拥有水文水资源与水利工程科学国家重点实验室、水资源高效利用与工程安全国家工程研究中心,8个省部级重点实验室,19个省部级工程研究中心(工程技术研究中心),1个省部共建协同创新中心和4个江苏省高校协同创新中心。以保障国家水安全为己任,聚焦大江大河治理和水资源综合利用与开发,紧密结合三峡工程、南水北调、西南水电开发、引江济淮等重大工程建设管理,承担了一大批国家层面重点、重大研究计划和重点、重大工程科研项目,实现一系列引领性、原创性和标志性成果产出。2010年以来,获国家级科技成果奖30余项,部省级科技成果奖700余项。

作为一所以水利为特色的高水平研究型大学,学校紧密结合国家战略需求,扎根中国大地办大学,顺应传统水利向现代水利的转变、探索由水利向水的拓展、推进由河向海的延伸、加快由国内向国际的迈进。

为深入实施人才强校战略,加快推进“双一流”建设,急需引进一批热爱教育事业、具有良好职业道德和敬业精神,具备国际视野的高层次人才。学校将为引进人才提供广阔的发展机遇、实力强大的科研平台、富有竞争力的薪酬条件和优质的工作环境,诚邀各位海内外英才加盟。

/

/

/

自2018年至今,河海大学 “国际青年学者论坛”已成功举办三届,累计吸引来自世界各地的近千名青年学者报名参会,已成为海内外优秀学者实地感受学校科研平台、创新氛围、全面了解学校发展战略和人才政策的重要平台。

为进一步扩大论坛影响力,延揽海内外各层次优秀人才,我校将举办第四届“国际青年学者论坛”,为海内外青年杰出人才搭建沟通互动的平台,加强国际交流与合作,帮助海内外优秀青年学者全面了解学校发展、学科建设、人才政策等情况,在前沿科技及热点研究领域开展广泛探讨,与学校建立深入合作。

///

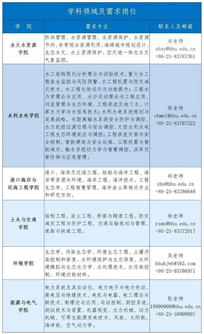
河海大学 “国际青年学者论坛”采用线上线下结合的形式。海外学者全部通过线上形式参会,另邀请部分优秀学者来校以线下形式参会。论坛包括学校主论坛,以及根据学科发展布局分成的20个左右分论坛,旨在通过学校、学院情况介绍,学术报告,交流互动等形式帮助参会学者全面了解学校情况。

引进人才岗位介绍

01

专职教师

上述引进人才可享受有竞争力的薪酬待遇(包含科研启动费、购房补贴等),此外,可依托河海大学申报海外优青等国家级人才计划和江苏省有关人才计划;可申报河海大学“大禹学者计划”领军人才、青年俊才、学术新秀等岗位,如入选额外享受最高达30万元/年的专项津贴。

02

博士后

注:世界大学排名结合四大权威的世界大学排名榜综合考虑。

03

专职科研人员

注:可根据学校相关政策,提取科研绩效。

申请方式

联系我们

联系人:徐老师、陈老师

电话:+86-25-83786500

邮箱:rscrcb@hhu.edu.cn

诚邀海内外英才

期待与您一起

相聚河海!

素材来源:河海大学人事处(人才工作办公室)、河海大学欧美同学会

编辑:小海螺记者团 尤周缘;张然、柏蓉

加载中...