新浪新闻 国内

大工玉兰卡,全国300多个城市都能用!

大连理工大学

关注

原标题:大工玉兰卡,全国300多个城市都能用!

来源:大连理工大学

新学期到了

各位DUTers的玉兰卡

还找得到吧

新学期玉兰卡也升级了

不仅可以坐大连公交地铁

还可以在全国300多个城市

乘坐公共交通了!

为方便师生日常出行,网络与信息化中心与大连明珠公用卡股份有限公司联合推出了持有“交通联合”标识的全国交通联合卡。玉兰卡在原有大连公交卡功能的基础上,又集成了全国公交卡功能,我校也成为了辽宁省首家实现全国交通一卡通互联互通的高校。

新版玉兰卡集玉兰卡和全国交通互联互通卡功能于一体,既可以在校内使用,还可在全国300多个已实现交通一卡通互联互通的城市刷卡乘坐公交、地铁等(以当地政府及运营企业发布的使用范围及票制票价政策为准),这也为师生假期返乡后乘坐当地公共交通提供了更多便利。具体使用场景可通过“交通联合官方服务号”、“交通联合官方订阅号”微信公众号查询。

如何办理新功能玉兰卡?

2021年入校新生

玉兰卡直接具有全国公交卡功能

原玉兰卡用户

预计在10月15日以后可以办理新卡

如何给明珠卡钱包充值?

新版玉兰卡同样是一张卡上集成了两个钱包,校园卡钱包和明珠卡钱包各自独立,两个钱包各自在自己的系统中使用。

全国交通联合卡充值方式如下:

1. 【线上充值】含有NFC功能的安卓手机下载“大连明珠卡”软件,选择“NFC充值”,将卡片贴近手机背部,进行读写卡操作充值。

2. 【线下充值】在明珠卡充值网点(地铁站、大连银行、明珠卡服务网点等)进行充值。

玉兰卡钱包和明珠卡钱包的充值方式

明珠卡钱包线下只能在大连本地充值,不支持异地线下充值。

在使用过程中如有建议或问题,可拨打电话84707007或发送电子邮件到ecard@dlut.edu.cn进行咨询。

 ⚠️

明珠卡的钱包不可挂失

当丢卡挂失补办时

明珠卡钱包里的余额不能找回

建议不要充值太多

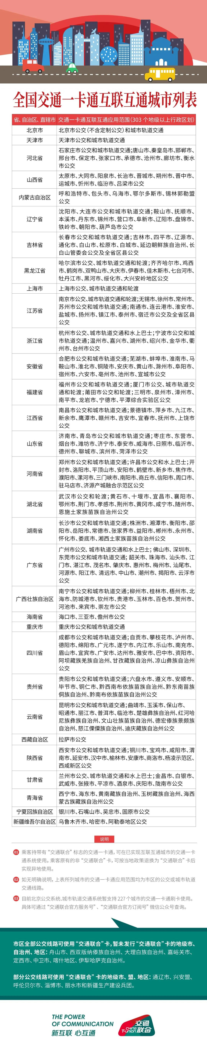
全国公交卡在哪些省市可以用?

说到这里

我们大工人的“优越感”

已经尽数体现了

出门在外放假回家

 “你有公交卡吗?”

“没事,我大工的,刷校园卡就可以!”

玉兰卡还有哪些便利功能?

内容来源 | 网络与信息化中心

编辑排版 | 任亭钰

责任编辑 | 周学飞 任亭钰

加载中...