新浪新闻 国内

北京:二手车异地交易9月起可“跨省通办”

央视

关注

原标题:北京:二手车异地交易9月起可“跨省通办”

9月1日起,非营运小型、微型载客汽车二手车交易登记“跨省通办”措施将在北京市正式实施。

届时,二手车交易、发票都可异地办理;登记查验二次变一次;档案资料全部电子化网上转递……京籍消费者不仅可以在挑车时增加外地车源的选择,在办理异地交易手续时也不用再往返两地。

据了解,为解决群众办事的难点堵点,进一步促进二手车交易行业发展,公安部会同商务部、税务总局推行小型非营运客车二手车交易登记“跨省通办”,方便群众在转入地直接办理交易登记,无需往返两地,更好促进二手车流通。今年6月起,非营运小型、微型载客汽车二手车交易登记“跨省通办”措施在天津、太原、沈阳、上海等20个城市率先启动。从9月1日开始,北京市等全国218个城市全部推行。

交易手续简洁  档案申请网络化

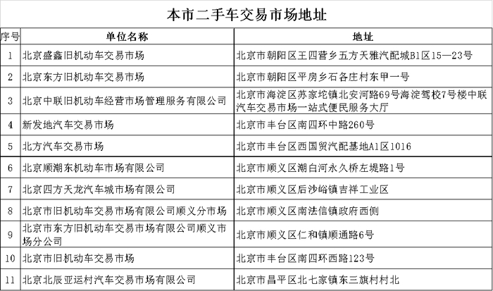
记者在北京花乡二手车交易市场了解到,现在二手车从北京迁到外地,或者从外地迁回北京,都需要在原登记地提档,然后在登记地、转入地经过两次登记查验后,才可以完成交易。9月开始实施二手车异地登记交易后,依托四项网办便利措施,购车人可以选择在车辆转入地直接办理交易登记手续,无需再两地往返,同时实现档案电子化网上转递,这样有助二手车在全国更多地方流通起来。

1。异地交易开票。买卖双方可自主选择在机动车登记地(转出地)或者现机动车所有人住所地(转入地)进行交易、开具发票,不再强制要求返回机动车登记地办理交易手续。

2。转入地登记查验一次办结。对在新车主住所地(转入地)交易二手车的,由转入地车辆管理所直接办理车辆查验、登记,群众无需再返回登记地验车、办理转出,变“两次登记查验”为“一次登记查验”。 

3。档案网上转递。办理跨辖区转移登记业务时,机动车档案资料实行电子化网上转递,群众无需再提取纸质档案。

4。申请渠道网络化。机动车在转入地交易的,现机动车所有人可以通过互联网平台或者向转入地车辆管理所申请;机动车在转出地交易或者因其他原因发生所有权转移的,现机动车所有人向转出地车辆管理所申请。

办理转入转出  流程均可二选一

北京交管部门提示,机动车交易双方参照以下流程和注意事项办理。

机动车转出北京市

重要提示:在办理车辆转出前,需提前了解车辆是否符合当地环保(尾气排放标准)要求。

第一种办理方式:任选本市二手车交易市场进行车辆交易,并在该市场设立的交管服务站查验机动车,提交现机动车所有人的身份证明、行驶证、登记证书、二手车销售发票等相关资料后,现场办理机动车转出业务。转出业务办理完毕后,驾驶车辆至转入地车管部门办理车辆转入业务。

第二种办理方式:直接到转入地进行车辆交易,携带相关材料向转入地车管部门申请办理车辆转入业务并按要求查验车辆。

机动车转入北京市

重要提示:在办理车辆转入北京市前,您需确保转入车辆符合北京市环保部门(尾气排放标准)要求,同时应具有北京市小客车指标。

第一种办理方式:外省市机动车在北京市交易后申请转入的,现机动车所有人可以通过互联网平台(交管12123)提出申请并在接到互联网平台、短信审核通过告知后任选盛华、通州、学院路、岳各庄、京顺、空港方兴、7421、北方8家新车检测场查验机动车、提交身份证明、二手车销售发票、机动车查验记录表、登记证书、行驶证等资料办理转入业务;同时也可在本市交易后,直接到上述8家检测场申请转入,为了避免往返跑路,提高办理效率,建议在北京市交易后通过互联网平台(交管12123)提出申请后再办理转入业务。

第二种办理方式:外省市机动车在登记地交易并在外省市车管所申请转出后,直接到北京市上述8家新车检测场查验机动车提交相关资料办理转入业务。

(总台央视记者赵学荣)

 

加载中...