华中农业大学近期科学研究进展
华中农业大学
原标题:华中农业大学近期科学研究进展
来源:华中农业大学
在脂肪肝病研究中取得新进展
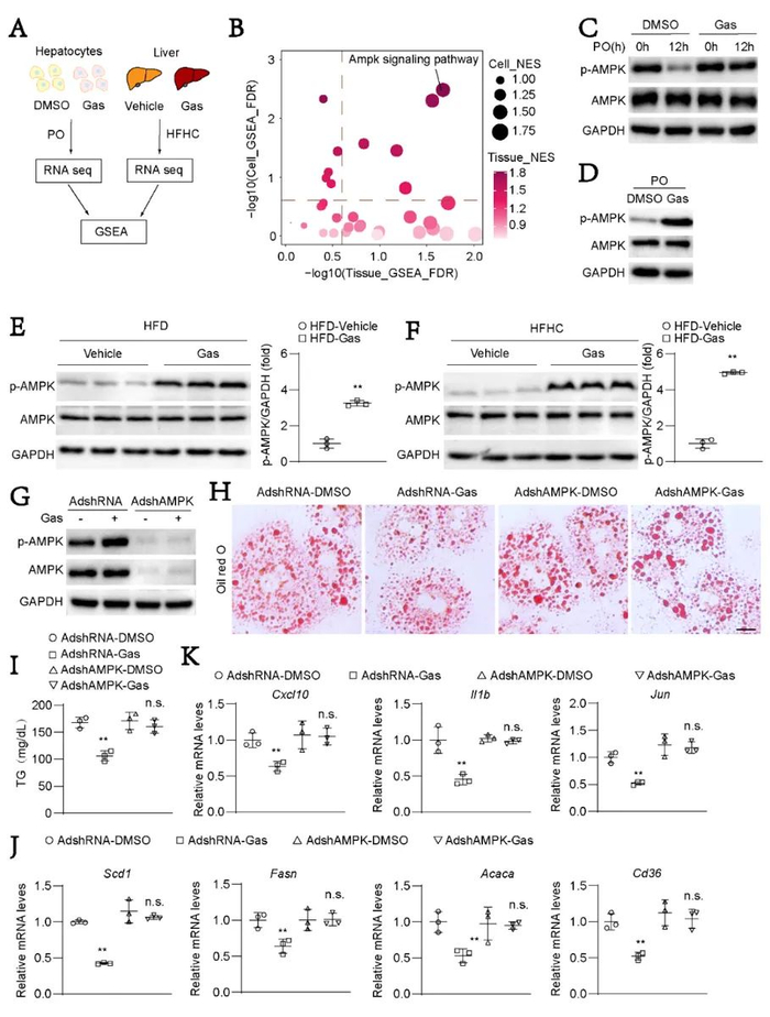
华中农业大学动物科学技术学院、动物医学院丁一副教授课题组通过筛选治疗脂肪性肝炎的天然化合物,发现天麻素具有良好的安全性和抗脂肪性肝炎效果,并进一步探索了天麻素的作用机制。该研究以题为“Gastrodin improves nonalcoholic fatty liver disease via activation of the AMPK signaling pathway”在线发表在Hepatology上。
脂肪肝是动物(如牛、鸡、猫等)和人常见的代谢性疾病之一,严重时引起脂肪性肝炎和肝硬化。尽管现代医学发展迅速,人们在发掘其治疗靶点方面取得了很大进展,但目前尚无获得批准的有效治疗药物。该研究给小鼠饲喂高脂饮食(HFD)和高脂高胆固醇(HFHC),建立脂肪肝和脂肪肝炎模型,并使用天麻素治疗。与对照组相比,天麻素治疗小鼠的肝重量、肝脏和血清甘油三酯和胆固醇的含量、血清丙氨酸转氨酶(ALT)和天冬氨酸转氨酶(AST)的活性显著降低,肝细胞的脂质蓄积和炎性反应显著缓解,脂质蓄积、炎症和纤维化相关基因显著下调(图1)。
图1. 天麻素缓解高脂饮食诱导的小鼠脂肪肝和肝炎
基因富集(GSEA)分析,发现天麻素主要激活AMPK通路。进一步研究采用特异性的抑制剂(化合物C)和shRNA干扰,证实天麻素主要通过AMPK通路逆转脂肪性肝炎。该研究筛选出脂肪肝炎的低毒高效治疗药物,发现了其新的作用靶点(图2)。
图2. 天麻素激活AMPK信号通路
华中农业大学动物医学院博士生万娟,硕士生张岩岩和博士后杨迪琦为本文共同第一作者,丁一副教授为本文通讯作者。本研究获得国家自然科学基金项目资助。
原文链接:
https://pubmed.ncbi.nlm.nih.gov/34297426/
破译青藏高原李属植物适应高海拔的遗传基础
近日,华中农业大学徐强教授团队与西藏自治区农牧科学院曾秀丽研究员团队通过群体代谢组学鉴定了379个代谢物与海拔高度关联,特别是苯丙烷、有机酸、脂类以及萜烯类代谢物;破译了3个高原李属物种的基因组,发现高原李属基因组SINE(短分散重复序列)型转座子的激活及扩增;挖掘到62个SINE与代谢物信号共定位,尤其是在类黄酮位点的SINE型转座子在光核桃和栽培桃以及光核桃高低海拔之间表现出了多态性,揭示了SINE型转座子在促进积累适应逆境的黄酮代谢物的重要作用,为理解青藏高原多年生果树作物适应高海拔的遗传基础提供了新的认识,也为利用青藏高原特殊种质资源奠定了重要基础。7月26日,该合作成果在Current Biology发表,题为“Genomic basis of high-altitude adaptation in Tibetan Prunus fruit trees”。
青藏高原地理位置特殊,气候环境独特,同时也蕴藏着大量特色鲜明的种质资源,尤其是喜马拉雅地区植物的起源和高海拔适应性一直都是普遍关注的科学问题。光核桃(Prunus mira)又名西藏桃,主要分布于西藏地区,是世界上海拔最高、能在野外开花结实的多年生木本经济作物之一,是桃的活化石。光核桃寿命(100-1000年)显著高于栽培桃(20-30年),具有很强的耐寒、耐旱和抗病等优良特性。受限于青藏高原的交通阻碍以及极端的高原环境(低氧、低温和高紫外等)的影响,人们对大规模自然分布于青藏高原的多年生果树适应高海拔的遗传基础还知之甚少。
西藏自治区农牧科学院曾秀丽研究团队在喜马拉雅地区连续进行了十余年的野外资源考察,系统收集了西藏分布的桃、梅、杏和李等李属植物。联合研究团队对377份分布于海拔2067米至4498米的光核桃及西藏李属资源进行了精细评价,组装了光核桃、藏梅和藏杏的基因组,其中光核桃基因组接近染色体水平,为迄今质量最高的李属植物基因组。该研究通过三对代表李属物种的比较基因组分析,发现西藏来源的李属物种的基因组中SINE型反转录转座子含量发生了显著的扩增。通过对极端高海拔光核桃和极端低海拔光核桃的群体比较,发现不同海拔的光核桃基因组出现了明显的遗传分化,并且光尤其是UV逆境信号相关的基因显著富集于出现遗传分化的基因中。
图1.青藏高原植物光核桃适应高海拔的遗传基础的模型。
在极端的环境下,SINE转座子爆发和跳跃以及适应逆境的代谢物积累(中间图),SINE转座子插入苯丙烷代谢物调控基因以进一步促进适应逆境代谢物的积累从而在高海拔地区适应并长期生存。
利用自然分布于不同海拔的275份光核桃资源进行了果实代谢物含量变异的遗传剖析。共对1768个代谢物质进行了定量检测,发现379个与海拔适应性高度关联,其中苯丙烷类物质含量与海拔高度呈现正相关。基于mGWAS(代谢物全基因组关联分析)定位结果,在光核桃群体中鉴定到62个SINE插入与栽培桃差异积累代谢物共定位。在控制3-O-阿魏酰奎宁酸积累的候选基因(一个NAC(转录因子)基因)启动子中检测到两个转座子(SINE1和SINE2)的插入,其中SINE2的插入普遍出现在高海拔光核桃材料中,并且与候选的NAC基因表达及3-O-阿魏酰奎宁酸的含量呈现显著的正相关;SINE1在光核桃和栽培桃中表现出多态性。光核桃群体的基因组和代谢组证据表明SINE型转座子的扩增通过促进有益代谢物的积累,以帮助西藏李属植物适应喜马拉雅高原的恶劣环境。
该研究由西藏自治区农牧科学院蔬菜研究所、华中农业大学合作完成。华中农业大学博士后王霞、硕士研究生刘胜军、博士研究生左昊和郑伟康、西藏自治区农牧科学院蔬菜研究所张姗姗助理研究员为论文共同第一作者,西藏自治区农牧科学院蔬菜研究所曾秀丽研究员和华中农业大学徐强教授为共同通讯作者。此外,参与该项目的人员还有邓秀新教授、Robert M. Larkin教授、刘军伟副研究员、华中农业大学博士研究生黄跃等,西藏自治区农牧科学院蔬菜研究所的格桑平措、红英、赵凡、李媛蓉,中科院昆明植物研究所的伊廷双研究员,以及瑞典农业科学大学的昝艳君博士。
原文链接:
https://authors.elsevier.com/sd/article/S0960-9822%2821%2900891-5
在共价有机框架光催化有机合成领域研究取得新进展
近日,华中农业大学理学院陈浩教授领衔的“先进材料与绿色催化”团队在光催化有机合成领域取得新进展,相关研究成果发表在国际学术期刊Green Chemistry上。
烷基芳基醚结构广泛存在于天然产物、活性药物和农药中,因此构筑C-O键在有机合成领域一直备受关注。鉴于钯催化剂高成本及生物毒性等缺点,随之发展的镍催化虽然被证实也可用于C-O交叉偶联,但由于Ni(II)中间体因较难发生还原消除而使得其单一镍催化面临极大挑战。
近年来随着光催化技术的发展,美国普林斯顿大学的MacMillan、宾夕法尼亚大学的Molander等团队发展了可见光和金属镍协同催化,避免了高能Ni(II)的还原消除,从而突破性的实现了C-O等交叉偶联反应。然而,当前均相和半非均相光催化体系均面临光敏剂或镍回收困难、光响应范围窄等难题。因此,发展基于Ni(II)光催化双分子自身歧化产生高活性Ni(I)的非均相催化体系,进而实现催化剂可回收利用具有极大的研究价值。
▲图1. 基于光/镍协同催化反应示意图及机理推测
在本研究中,为了模拟均相光催化体系中Ni(II)在光诱导下经双分子自身歧化产生高活性Ni(I),研究者设计了具有延展π共轭体系的二维共价有机框架(2D-COFs)非均相光催化剂,设想其层间较强的π π相互作用可能有利于Ni(II)双分子过程。研究者以1,3,6,8-四(4-甲酰基苯基)芘(TFPPy)和 2,2'-([2,2'-联吡啶]-5,5'-二基)二乙腈 (BPYDAN)为原料,通过Knoevenagel偶联策略构筑了一种集光敏剂和镍金属活性中心为一体的高稳定乙烯基桥连sp2c-COFdpy。
图2. 底物拓展实例
结果表明,受益于电子给体-电子受体(D-A)交替共轭组合的优势,sp2c-COFdpy-Ni 表现出窄的带隙及高效的电荷分离效率,在可见光激发条件下,光生电子可通过π骨架快速传递到Ni活性中心,实现了高效的C-O交叉偶联反应。同时,回收实验表明,内嵌Ni活性中心使得光催化剂在多次循环使用后仍然表现出较高的活性,反应前后结构表征也证实了催化剂的极高稳定性。通过进一步设计实验证实了2D-COFs层间强的相互作用使得光诱导条件下邻近的Ni(II)发生自身歧化产生高活性Ni(I),再经历Ni(I)−Ni(III)−Ni(I)的循环反应过程。本研究工作利用理论计算,论证了该非均相光催化体系表现出良好的底物相容性和官能团耐受性的原因。上述研究成果为绿色高效的光氧化还原/过渡金属介导偶联反应开辟了一条新途径。
华中农业大学理学院硕士研究生董文博为论文第一作者,我校理学院项勇刚教授、陈浩教授和华中师范大学饶立副教授为论文共同通讯作者。
论文链接:
https://pubs.rsc.org/en/Content/ArticleLanding/2021/GC/D1GC01902C#!divAbstract
文|杨迪琦王霞董文博
编辑 | 匡敏