新浪新闻 国内

南京疫情15名官员同日被处分!市、区两名卫健委主任被免职,3人被留置

北京青年报

关注

原标题:南京疫情15名官员同日被处分!市、区两名卫健委主任被免职,3人被留置

撰文|高语阳董鑫

8月7日,江苏省纪委监委通报南京禄口国际机场疫情防控履行管理监督职责不力相关人员处理情况。通报显示,共6名官员被处分,其中职级最高的是南京市副市长、分管市卫生健康工作的胡万进。

同日晚些时候,南京市通报疫情防控履行管理监督等职责不力相关人员处理情况,9人被处分。

也就是说,因南京疫情,同日15名官员被处分。

副市长、卫健委主任曾出席疫情发布会

我们先看一下江苏省纪委监委发布的通报。

通报中有三名政府机关相关负责人被处分,情况如下:

胡万进,南京市副市长,给予其政务记过处分。

严应骏,南京市江宁区原区委副书记、区长,给予其党内严重警告处分,降为二级调研员。

方中友,南京市卫健委党委书记、主任,给予其党内严重警告处分,免去其南京市卫健委党委书记、主任职务。

政知君注意到,南京本轮疫情从7月20日开始发现本土确诊病例,7月21日,南京召开疫情防控新闻发布会,胡万进、方中友均出席此次发布会并通报相关情况。

胡万进1965年10月出生,他是医学专业出身,曾任南京鼓楼医院肾脏科医生,副主任医师。

此后,胡万进历任南京市卫生局科教处处长、浦口区副区长、市卫生局副局长、市食药监局局长、市卫生局局长等职务。

2013年1月,胡万进升任南京市副市长。

南京市政府官网显示,胡万进分工负责教育、文化、卫生健康、医疗保障等方面工作,分管机构包括市卫生健康委员会。

方中友是南京市卫健委首任主任、党委书记。

2019年1月,新组建的南京市卫健委召开转隶组建工作会议,标志着市卫生健康委员会挂牌运行。分管副市长胡万进出席了会议。

根据机构改革方案,市卫健委整合了原市卫计委的主要职责以及市民政局、原市安全生产监督管理局的部分职责。原任南京市卫计委主任、党委书记方中友成为新组建的南京市卫健委“一把手”。

江宁区长已经于7月初离任

另外一名政府官员是南京市江宁区原区委副书记、区长严应骏。

值得一说的是,严应骏已经于今年7月初卸任江宁区区长职务。

7月9日,江宁区人大常委会议通过,接受严应骏辞去南京市江宁区人民政府区长职务的请求,任命洪礼来为江宁区副区长,并代理江宁区区长职务。

不过,离任并不意味着不追责。

根据通报,严应骏因对疫情防控履行管理监督职责不力被降职。

简历显示,严应骏出生于1972年5月,南京本地人。

他长期在江宁区任职,曾任区政府办副主任,江宁区禄口街道工委书记,江宁区委办主任,江宁区委常委、宣传部部长,江宁区委副书记。

2013年7月,时任江宁区委副书记的严应骏援藏,担任墨竹工卡县委书记。2016年7月,他结束援藏工作,继续担任江宁区委副书记,级别为正市局级。

两年后,2018年6月严应骏出任南京市委巡察组专职组长,同年12月,他出任江宁区委副书记、代区长,次年1月去“代”转正。

在江宁区区长任上工作2年半之后,严应骏卸任。

补充一点,现任江宁区委书记是沈剑荣,他于今年7月初刚刚走马上任,此前是南京市副市长。前任江宁区委书记李世贵于今年6月调任市人大常委会副主任、党组副书记。

机场相关负责人涉嫌玩忽职守

8月7日的通报显示,还有三名东部机场集团相关负责人被立案审查调查。

汪超,东部机场集团党委委员、副总经理、办公室主任,兼机场涉外疫情防控指挥部指挥长,涉嫌玩忽职守,对疫情防控履行管理监督职责不力,造成重大损失和恶劣影响,省纪委监委对其立案审查调查并采取留置措施。

尹运文,东部机场集团应急救援部主任,涉嫌玩忽职守,对疫情防控履行管理监督职责不力,造成重大损失和恶劣影响,省纪委监委对其立案审查调查并采取留置措施。

许永杰,东部机场集团地面服务部主任,对疫情防控工作履职不力,造成重大损失和恶劣影响,省纪委监委对其立案审查调查

此外,在7月23日,东部机场集团有限公司党委书记、董事长冯军已被暂停职务。

南京禄口国际机场是东部机场集团成员单位之一。

7月20日晚南京市卫健委通报,南京禄口国际机场多名工作人员新冠检测呈阳性。此后,南京连续多日有新增本土病例,至8月6日江苏全省已累计报告本土确诊病例516例(南京市229例,淮安市12例,扬州市272例,宿迁市3例)。

与此同时,疫情还传播蔓延至全国多地。

7月30日,南京疾控中心副主任丁洁通报,疫情早期报告的机舱保洁员病例的基因序列与7月10日俄罗斯入境的CA910航班报告的1例输入病例的序列一致。

这些保洁员工参加了CA910航班的机舱清扫,因为防护洗脱不规范,可能造成个别保洁员感染,进而在保洁员工之间扩散传播。同时,该公司的保洁员同时保障国际和国内航班的垃圾清运,机场其他工作人员因为接触保洁员或被污染的环境而感染。

8月4日,民航局飞行标准司副司长韩光祖在国务院联防联控机制新闻发布会上指出,此次南京禄口机场在外防疫情输入方面存在防控制度落实不到位,长时间平稳运行使机场从业人员出现松懈麻痹心态,以及机场保洁业务外包没有严格落实疫情防控责任等问题。

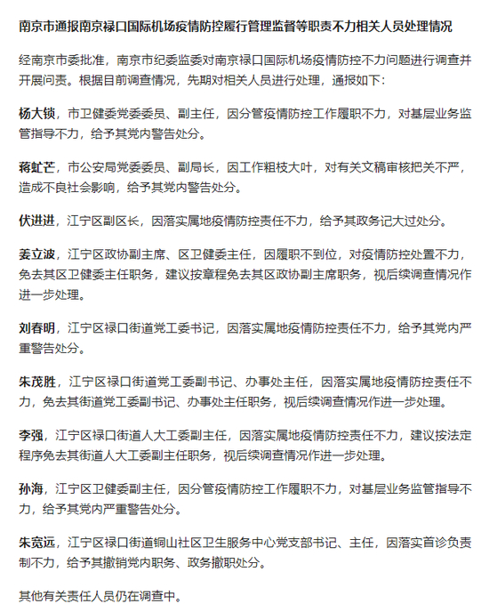
南京市通报9人被处分

8月7日晚些时候,南京市发文,通报南京禄口国际机场疫情防控履行管理监督等职责不力相关人员处理情况。

通报显示,共9人被处分。

政知君注意到,9人中,南京市卫健委党委委员、副主任杨大锁,江宁区副区长伏进进均曾出席本轮南京疫情防控新闻发布会。

其中在被通报当天上午,杨大锁还在出席南京市第18场疫情防控新闻发布会,他在会上通报了新增病例情况。

处分通报还指出,南京市公安局党委委员、副局长蒋虻芒因工作粗枝大叶,对有关文稿审核把关不严,造成不良社会影响。

此外,9人中,有7人为江宁区相关负责人。根据南京市政府通报,截至8月6日24时,南京全市已累计报告本土确诊病例229例,其中197例都在江宁区。

资料 |江苏广电总台  南京市政府网站 南京市卫健委网站等

加载中...