新浪新闻 国内

【提醒】新能源车2小时内免费!昆明主城道路临时停车收费标准正式试行

云南发布

关注

原标题:【提醒】新能源车2小时内免费!昆明主城道路临时停车收费标准正式试行

来源:云南发布

出租汽车30分钟免费

夜间实行封顶收费

……

近日,由昆明市发展和改革委员会、市交通运输局、市住房和城乡建设局三部门联合发布的《关于主城区城市道路临时停车泊位试点机动车停放服务收费标准的通知》已正式试行。

为贯彻落实省委、省政府昆明现场办公会关于实施“城市交通畅通工程”部署要求,规范城市道路临时停车泊位收费管理,尽快缓解住宅小区周边停车难问题,并为下一步修订《关于进一步完善机动车停放服务收费管理实施办法》(昆府规登准〔2017〕3号)(以下简称《实施办法》)积累经验,经昆明市政府同意,决定在主城区城市道路临时停车泊位试点机动车停放服务收费标准,现将有关事项通知如下:

基本原则

区分城市道路临时停车泊位所在位置、停车时段、泊位类型等,按照“路内高于路外、拥堵时段高于空闲时段”的原则,制定差别化机动车停放服务收费标准,满足车辆临时停放需求,并引导车辆尽可能停放于路外停车设施。

试点区域

五华区、盘龙区、官渡区、西山区、呈贡区、高新技术产业开发区、经济技术开发区、滇池国家旅游度假区、空港经济区位于主城建成区内区域。

具体措施

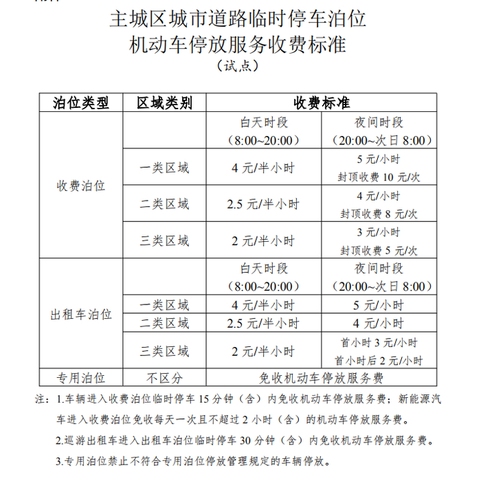
经批准的城市道路临时停车泊位机动车停放服务收费实行政府定价,由具有经营资格的主体负责管理并收取费用。将城市道路临时停车泊位分为收费泊位、出租车泊位、专用泊位三类,具体机动车停放服务收费标准如下:

(一)收费泊位

1.车辆临时停车15分钟内(含15分钟)免收机动车停放服务费新能源汽车免收每天一次且不超过2小时(含2小时)的机动车停放服务费。临时停车超过上述免费时长后,开始计费。

2.白天时段(8:00~20:00)机动车停放服务费按《实施办法》同时段收费标准执行。夜间时段(20:00~次日8:00)机动车停放服务收费标准为:

一类区域5元/小时,封顶收费10元/次;二类区域4元/小时,封顶收费8元/次;

三类区域3元/小时,封顶收费5元/次。

停车时间横跨两个时段的,按两个时段标准分别收费,不足一个计费单位的按一个计费单位收费;连续停放超过24小时的,超出部分按上述规定重新计时收费。

(二)出租车泊位巡游出租车进入出租车泊位临时停车30分钟内(含30分钟)免收机动车停放服务费,超过30分钟后按《实施办法》执行。

三)专用泊位符合专用泊位停放管理规定的车辆进入专用泊位停车免收机动车停放服务费。

试点时限

本文件自印发之日起公示30日,公示期满后开始试点,期限6个月。试点期满后收费标准另行发文确定。

主城区机动车停放服务收费

各类区域如何划分?

范围是哪些?

速看

↓↓↓

划分范围

一类区域:

(一)人民路、西昌路、金碧路、拓东路、白塔路围合区域;

(二)春城路、环城南路、南坝路、二环南路围合区域。

二类区域:

(一)二环路内除一类区域以外的其它区域;(二)昆曲高速、北辰大道、盘江路、二环北路围合区域;(三)民航路、二环南路、春城路、日新路围合区域。

三类区域:

除上述两类区域以外的其他区域。

信息员:肖蜜娟

编辑:杨静

加载中...