新浪新闻 国内

最新汇总!涉重庆航线机票免费改退签方案

重庆发布

关注

原标题:最新汇总!涉重庆航线机票免费改退签方案

来源:重庆发布

受疫情影响

各大航空公司

开始陆续发布免费航班退改政策

涉及重庆、成都、大连等多地

需要提醒市民的是

由于涉及特殊政策

航司官方App自动操作

可能因系统延迟等原因

会覆盖普通政策

存在退改签费用

请尽量联系人工客服进行退改签

一起来看

↓↓↓

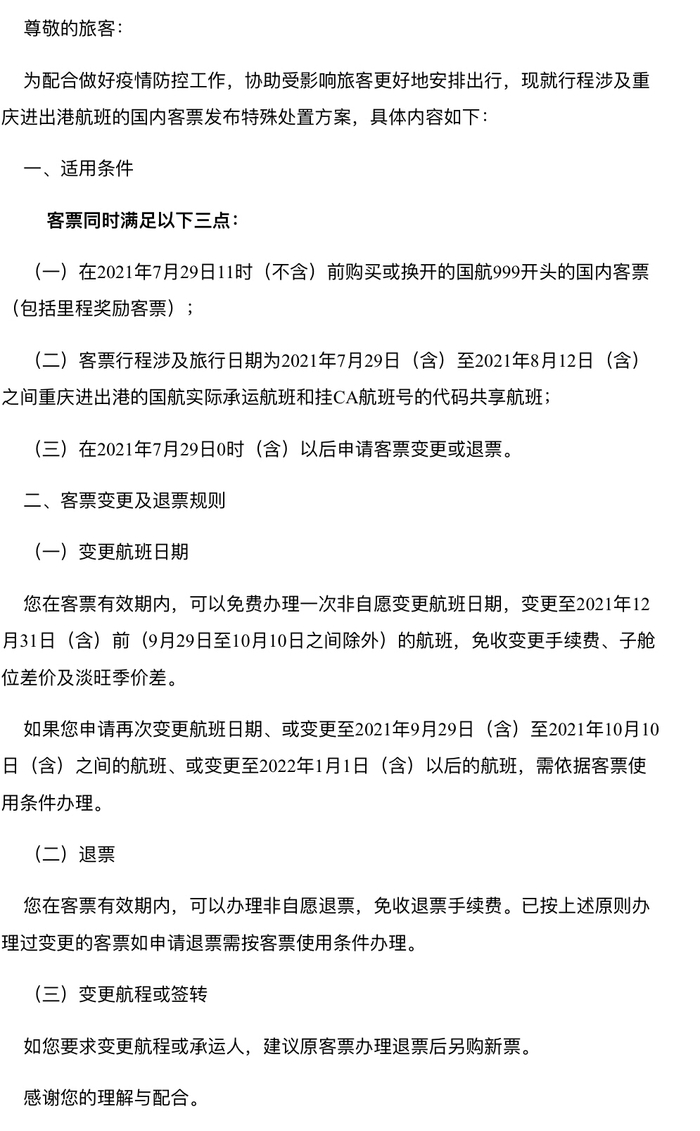
中国国际航空

中国南方航空

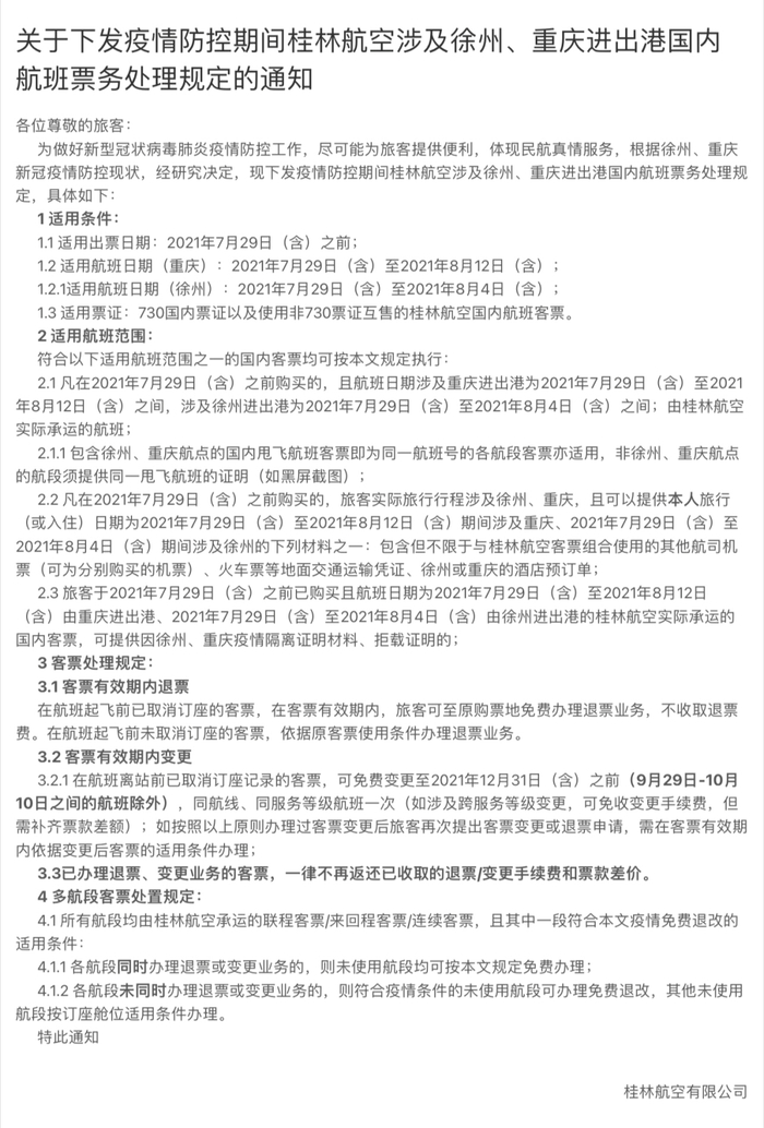
重庆航空

厦门航空

退票

购票日期为2021年7月29日(含)之前

行程涉及重庆进出港

(不含经停点为重庆的航班)

2021年730(含)

—2021812(含)的航班

可在航班起飞前申请免费退票

改签

免费变更一次

2021928(含)之前相同航程

厦门航空实际承运航班

免收变更费及物理舱位票价差额

海南航空、大新华航空

祥鹏航空

华夏航空

桂林航空

具体客票退改签方案以承运航空公司为准

若小伙伴有不清楚的地方

可拨打航空公司官方客服电话详细咨询

↓↓↓

“亮码”通行!

乘机请主动配合各项防疫检查!

重庆江北国际机场提醒广大市民,目前疫情防控已成为常态化,进入航站楼的所有人员需主动配合防疫检查,必须佩戴好口罩,出示健康码(全国通用),接受体温测量,情况正常予以放行。若出现异常或不配合检查人员,机场将依规对其转送至相关部门进一步处置。具体如下:

进入候机楼相关规定

请广大旅客提前准备好健康码(全国健康码通用)。

佩戴好口罩有序进入候机楼并亮码,与他人保持好间距。

接受体温测量,“码绿温正”予以放行。

注:疫情期间乘机,建议提前2小时以上到达机场。

旅客相关规定

对所有来渝旅客进行体温检测、健康绿码查验等工作,请广大旅客提前准备,具体如下:

对于中高风险区来渝返渝人员实行集中隔离医学观察,开展4次(第1、4、7、14天)核酸检测。

疫情重点地区及中高风险区所在城市来渝返渝人员,需持有48小时内核酸检测阴性证明,到达目的地后及时向所在单位或社区报备。无法提供阴性证明的应配合相关部门进行核酸检测。

针对低风险地区来渝旅客,体温及健康码正常予以放行。

目前,重庆江北国际机场运行平稳有序,但受疫情形势及中高风险地区变化影响,各地疫情防控相关政策可能根据实际情况随时做出调整,建议旅客出行前提前了解相关政策,以免耽误行程。重庆江北机场官方微博、微信也将及时通报。

加载中...