新浪新闻 国内

河北馆陶8名密接者行动轨迹公布

新浪新闻

关注

原标题:河北馆陶8名密接者行动轨迹公布

来源:燕赵都市报

河北馆陶县急寻次密接人员

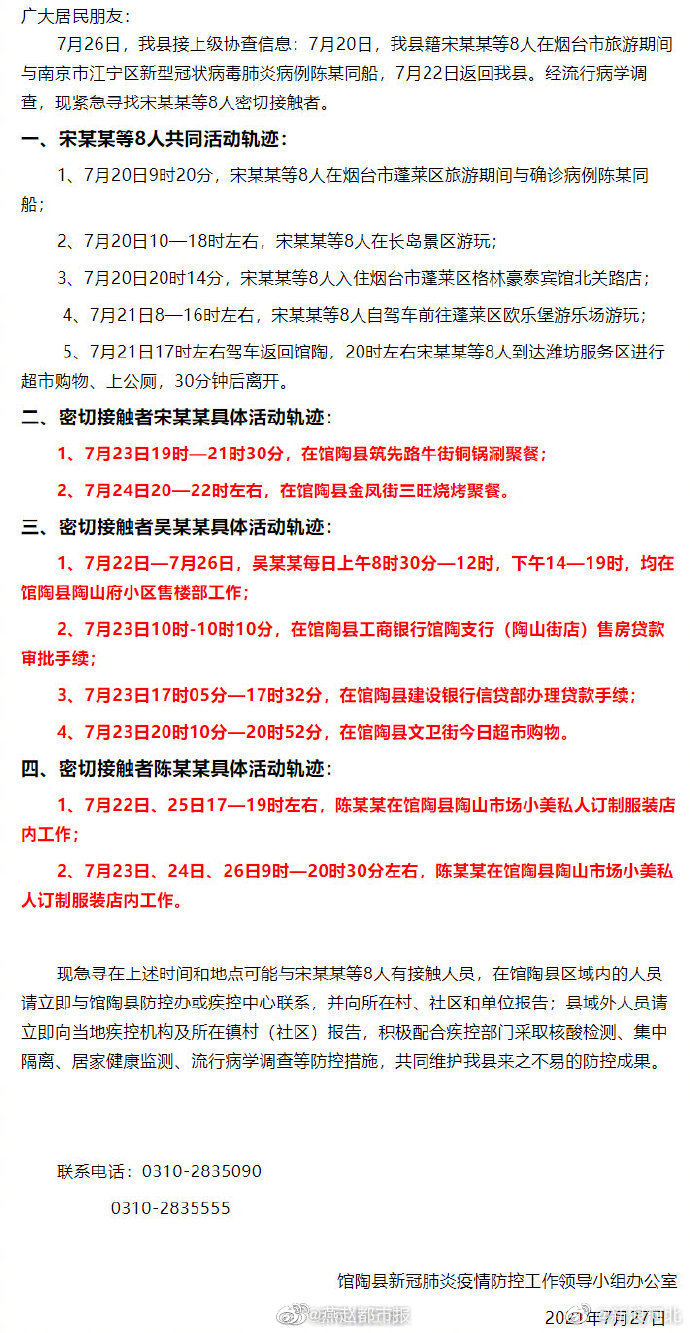
7月26日,馆陶县接上级协查信息:7月20日,我县籍宋某某等8人在烟台市旅游期间与南京市江宁区新型冠状病毒肺炎病例陈某同船,7月22日返回我县。经流行病学调查,现紧急寻找宋某某等8人密切接触者。

一、宋某某等8人共同活动轨迹:

1、7月20日9时20分,宋某某等8人在烟台市蓬莱区旅游期间与确诊病例陈某同船;

2、7月20日10—18时左右,宋某某等8人在长岛景区游玩;

3、7月20日20时14分,宋某某等8人入住烟台市蓬莱区格林豪泰宾馆北关路店;

4、7月21日8—16时左右,宋某某等8人自驾车前往蓬莱区欧乐堡游乐场游玩;

5、7月21日17时左右驾车返回馆陶,20时左右宋某某等8人到达潍坊服务区进行超市购物、上公厕,30分钟后离开。

二、密切接触者宋某某具体活动轨迹:

1、7月23日19时—21时30分,在馆陶县筑先路牛街铜锅涮聚餐;

2、7月24日20—22时左右,在馆陶县金凤街三旺烧烤聚餐。

三、密切接触者吴某某具体活动轨迹:

1、7月22日—7月26日,吴某某每日上午8时30分—12时,下午14—19时,均在馆陶县陶山府小区售楼部工作;

2、7月23日10时-10时10分,在馆陶县工商银行馆陶支行(陶山街店)售房贷款审批手续;

3、7月23日17时05分—17时32分,在馆陶县建设银行信贷部办理贷款手续;

4、7月23日20时10分—20时52分,在馆陶县文卫街今日超市购物。

四、密切接触者陈某某具体活动轨迹:

1、7月22日、25日17—19时左右,陈某某在馆陶县陶山市场小美私人订制服装店内工作;

2、7月23日、24日、26日9时—20时30分左右,陈某某在馆陶县陶山市场小美私人订制服装店内工作。

现急寻在上述时间和地点可能与宋某某等8人有接触人员,在馆陶县区域内的人员请立即与馆陶县防控办或疾控中心联系,并向所在村、社区和单位报告;县域外人员请立即向当地疾控机构及所在镇村(社区)报告,积极配合疾控部门采取核酸检测、集中隔离、居家健康监测、流行病学调查等防控措施,共同维护我县来之不易的防控成果。

联系电话:0310-2835090;0310-2835555。(馆陶观察)

责任编辑:陈琰 SN225

加载中...