新浪新闻 国内

明后两天预演期间,77条公交、6条地铁线路调整运营

北京日报

关注

原标题:明后两天预演期间,77条公交、6条地铁线路调整运营

根据北京市公安局《关于庆祝中国共产党成立100周年大会预演期间采取交通管制的通告》,6月26日至27日预演活动结束,对天安门地区及相关道路分时、分段采取交通管制措施。管制期间公交、地铁运营调整信息如下:

地面公交方面

6月26日至27日预演活动结束,对天安门地区及相关道路分时、分段采取交通管制措施。管制期间公交集团77条线路将调整运营安排,其中:停驶6条、区间57条、绕行甩站14条。

具体措施如下:

1.1路(老山公交场站-四惠枢纽站),17时至19时,双向甩西单路口东至东单路口西4站。

19时至活动结束,老山公交场站发至木樨地西区间;19时至活动结束,四惠枢纽站发至日坛路区间。

2.2路(双庙-宽街路口南),12时至14时,双庙发至前门,绕行正义路,甩天安门广场东、天安门东2站;13时至15时,宽街路口南发至南河沿,绕行正义路,甩天安门东、天安门广场西2站。

14时至活动结束,双向发双庙至天桥区间。

3.5路(菜户营桥-北土城公交场站),12时至14时,菜户营桥发至前门,绕行前门西大街、北新华街、府右街,文津街,甩天安门广场东至北海南站5站;12时至14时,北土城公交场站发至西板桥,绕行文津街、府右街、北新华街、前门西大街,甩北海南站至南长街3站。

14时至活动结束,菜户营桥发至虎坊桥路口东区间;14时至活动结束,北土城公交场站发至德胜门区间。

4.7路(五间楼-动物园枢纽站),14时30分至17时30分,动物园枢纽站发至新文化街东口,绕行宣武门内大街、宣武门东大街,甩西绒线胡同至和平门内3站。

17时30分至活动结束,动物园枢纽站发至太平桥、闹市口大街,长椿街,甩民族文化宫至琉璃厂南8站;17时30分至活动结束,五间楼发至虎坊桥路口南,绕行骡马市大街、广安门内大街、长椿街,甩琉璃厂南至宣武门东3站。

5.8路(金蝉西路南口-前门),17时至活动结束,双向发金蝉西路南口至羊市口区间。

6.9路(金台路口西-金家村桥东),17时至活动结束,双向发金台路口西至日坛路区间。

7.10路(南菜园-航天桥东),18时至活动结束,双向停驶。

8.14路(角门南站-后库),14时至活动结束,双向发角门南站至虎坊路区间。

9.15路(动物园枢纽站-天桥商场),17时至活动结束,双向发动物园枢纽站至南礼士路南口区间。

10.20路(北京南站-北京站东),17时30分至活动结束,双向绕行天坛路、崇文门外大街,甩珠市口南至崇文门西7站。

11.22路(牡丹园西-前门),16时30分至活动结束,双向发牡丹园西至西单路口南区间。

12.24路(左家庄-北京站),18时30分至活动结束,左家庄发出甩北京站。

13.39路(双庙-北京站东),15时至活动结束,双庙发出绕行北京站西街,甩崇文门内至北京站口西3站。

14.41路(金蝉西路南口-东单路口南),14时50分至活动结束,双向发金蝉西路南口至磁器口北区间。

15.44内(北官厅-北官厅),17时至活动结束,发北官厅至雅宝路区间,发北京儿童医院至北官厅区间。

16.44外(广安胡同北口-广安胡同北口),17时至活动结束,发雅宝路至北京儿童医院区间。

17.47路(小马厂-花园路北口),18时至活动结束,小马厂发至天宁寺桥西,绕行西便门外大街、南礼士路、广宁伯街,甩长椿街路口北至辟才胡同4站;19时至活动结束,花园路北口发至丰盛胡同,绕行广宁伯街、南礼士路、西便门外大街,甩辟才胡同至长椿街路口西4站。

18.48路(城南嘉园北-前门),17时20分至活动结束,双向发城南嘉园北至板章路区间。

19.52路(靛厂新村-平乐园),17时至19时,平乐园发出甩王府井至西单路口东5站;17时至19时,靛厂新村发出甩西单路口东至王府井4站。

19时至活动结束,靛厂新村发至军事博物馆区间;19时至活动结束,平乐园发至建国门南区间。

20.58路(四惠枢纽站-神武门),17时30分至活动结束,双向发四惠枢纽站至雅宝路区间。

21.59路(菜户营桥-前门),17时至活动结束,双向发菜户营桥至友谊医院西区间。

22.60路(龙潭公园-黄寺总政大院),15时至活动结束,双向发龙潭公园至花市路口南区间。

23.66路(城南嘉园北-前门),17时20分至活动结束,双向发城南嘉园北至虎坊桥路口南区间。

24.67路(樊家村公交场站-前门西),17时20分至活动结束,双向发樊家村公交场站至北京西站区间。

25.70路(角门南站-西单路口南),14时至活动结束,双向发角门南站至虎坊路区间。

26.82路(国家体育场东-前门),12时至14时,双向绕行正义路,甩天安门东1站。

14时至活动结束,双向发国家体育场东至南锣鼓巷区间。

27.83路(怡海花园西门-西单路口南),14时40分至活动结束,双向发怡海花园西门至自新路口北区间。

28.84路(宋家庄枢纽站-惠新东桥西),15时至活动结束,宋家庄枢纽站发至花市路口南区间;14时30分至活动结束,惠新东桥南发至钱粮胡同区间。

29.88路(草桥东路北口-大钟寺),14时30分至活动结束,草桥东路北口发至新文化街西口,绕行太平桥大街、辟才胡同,甩民族文化宫至西单商场3站。18时30分至活动结束,大钟寺发至甘石桥,绕行辟才胡同、太平桥大街,甩西单商场至二龙路西口3站。

30.93路(吕家营-前门),17时10分至活动结束,双向发吕家营至天坛西门区间。

31.101路(红庙路口东-百万庄西口),16时30分至活动结束,双向发红庙路口东至朝阳门外区间。

32.103路(动物园枢纽站-北京站西),14时30分至活动结束,双向停驶。

33.104路(地铁柳芳站-北京站西),14时30分至活动结束,双向发地铁柳芳站至地坛西门区间。

34.106路(北京南站-东直门枢纽站,15时至活动结束,北京南站发至磁器口北区间,15时至活动结束,东直门枢纽站发至钱粮胡同区间。

35.108路(大屯东-崇文门),14时至活动结束,双向发大屯东至地坛西门区间。

36.109路(东大桥公交场站-北京西站南广场),17时至活动结束,双向发北京西站南广场至西四丁字街区间。

37.110路(天桥-地铁柳芳站),15时至活动结束,双向发地铁柳芳站至朝阳门外区间。

38.111路(白石桥东-崇文门),14时30分至17时,双向发白石桥东至地安门内区间。

17时至活动结束,双向停驶。

39.116路(地铁柳芳站-龙潭公园),17时至活动结束,双向发地铁柳芳站至雍和宫桥东区间。

40.120路(左家庄-石榴园东),13时至14时30分,左家庄发至王府井,绕行正义路,甩天安门东、天安门广场西2站;13时至14时30分,石榴园东发至前门,绕行正义路,甩天安门东、天安门广场东2站。

14时30分至活动结束,左家庄发至日坛路区间;14时30分至活动结束,石榴园东发至天桥区间。

41.124路(大屯东-西四丁字街),16时30分至活动结束,双向停驶。

42.126路(石各庄-北京站东),18时20分至活动结束,双向发石各庄至日坛路区间。

43.128路(肖村桥北-后库),13时至活动结束,双向发肖村桥北至法华寺区间。

44.137路(怡海花园西门-前门),16时50分至活动结束,双向发怡海花园西门至达官营区间。

45.140路(石佛营西里-北京站东街),18时40分至活动结束,发石佛营西里至日坛公园区间;18时40分至活动结束,发日坛路至石佛营西里区间。

46.141路(时代庄园北站-宋家庄枢纽站),14时30分至活动结束,时代庄园北站发至地坛西门区间;14时30分至活动结束,宋家庄枢纽站发至天桥区间。

47.142路(丽泽桥北-炎黄艺术馆),17时10分至活动结束,双向发炎黄艺术馆至雅宝路区间。

48.143路(国家体育馆-北京西站),18时00分至活动结束,双向发国家体育馆至德胜门外区间。

49.144路(城南嘉园北-岳家楼桥),19时20分至活动结束,城南嘉园北发至南横街路口北,绕行西二环、广安门内大街,甩菜市口北至长椿街路口西3站;19时20分至活动结束,岳家楼发至天宁寺桥西,绕行西二环、广安门内大街,甩长椿街路口东至菜市口北4站。

50.332路(地铁北宫门站-前门),16时30分至活动结束,双向发地铁北宫门站至北京儿童医院区间。

51.395路(富丰桥西-复兴门南),18时50分至活动结束,双向发富丰桥西至北线阁区间。

52.403路(环形铁道-北京站东街),19时至活动结束,双向发环形铁道至日坛路区间。

53.599路(博兴六路公交场站-前门),16时30分至活动结束,双向发博兴六路公交场站至蒲黄榆区间。

54.622路(成和园小区-北京站东),16时30分至活动结束,双向发成和园小区至先农坛区间。

55.639路(黎各庄-北京站东街),18时30分至活动结束,发黎各庄至日坛公园区间;19时30分至活动结束,发日坛路至黎各庄区间。

56.668路(京东运乔建材城-北京站东),18时50分至活动结束,双向发京东运乔建材城至永安里路口西区间。

57.676路(振亚庄-长椿街路口西),18时30分至活动结束,双向发振亚庄至广安门南区间。

58.805快(廊坊-北京站东),18时至活动结束,发廊坊至通惠河北路区间,20时至活动结束,发庆丰公园至廊坊区间。

59.804路(杨洼-北京站东),18时至活动结束,双向发杨洼至大北窑西区间。

60.901快(燕山东岭-前门西),14时至活动结束,双向发燕山东岭至六里桥北里区间。

61.938快(香河总站-北京站东),18时至活动结束,双向发香河总站至大北窑南区间。

62。快速公交1线(德茂庄-前门),15时30分至活动结束,双向甩永定门内1站。

16时50分至活动结束,双向发德茂庄至天坛西门区间。

63。观光1线(永定门-永定门),13时至活动结束,双向停驶。

64。专191(北京西站南广场-复兴门南),19时至活动结束,发北京西站南广场至天宁寺桥东区间;19时30分至活动结束,发西便门外至北京西站南广场区间。

65。夜1(老山公交场站-四惠枢纽站),23时20分至活动结束,老山公交场站发至木樨地西区间;23时20分至活动结束,四惠枢纽站发至日坛路区间。

66。夜2(祁家豁子-万源路),23时20分至活动结束,祁家豁子发至德胜门区间;23时20分至活动结束,万源路发至天桥区间。

67。夜5(北京站东-田顺庄),23时20分至活动结束,双向发田顺庄至北京西站区间。

68。夜10内(东直门-东直门),23时20分至活动结束,东直门发至钱粮胡同,绕行朝阳门内大街、东二环至崇文门东大街,甩东四路口南至建国门南8站。

69。夜10外(东直门-东直门),23时20分至活动结束,东直门发至花市路口南,绕行崇文门东大街、东二环、朝阳门内大街至东四北大街,甩北京站西街至东四路口南8站。

70。夜13(北京朝阳站-地铁海淀五路居站),23时20分至活动结束,北京朝阳站发至朝阳门外区间;23时20分至活动结束,地铁海淀五路居站发至阜成门外区间。

71。夜17(北京站东-北京南站),23时20分至活动结束,北京南站发至天桥,绕行天坛路、崇文门外大街、北京站西街,甩珠市口南至北京站口西6站;23时20分至活动结束,北京站东发出,绕行北京站东街、东二环、崇文门东大街、崇文门外大街、天坛路、天桥南大街,甩北京站西至珠市口南9站。

72。夜18(左家庄-城南嘉园北),23时20分至活动结束,左家庄发至北兵马司区间;23时20分至活动结束,城南嘉园北发至虎坊桥路口西区间。

73。夜21(北京站东-西直门),23时20分至活动结束,双向停驶。

74。夜23(吕家营-北京西站),23时20分至活动结束,双向绕行广安门内大街、西二环、天宁寺桥,甩宣武医院至西便门4站。

75。夜24(和平东桥南-北京南站南广场),23时20分至活动结束,和平东桥南发至日坛路,绕行东二环至东便门桥,甩北京站口东至建国门南3站;23时20分至活动结束,北京南站南广场发至花市路口南,绕行崇文门东大街、东二环、建国门桥,甩北京站西街至北京站口东3站。

76。夜29(东小营公交场站-北京站东),23时20分至活动结束,北京站东发出甩北京站前街、北京站口东2站。

77。夜36(富丰桥西-和平东桥南),23:20至活动结束,富丰桥西发至天宁寺桥西,绕行天宁寺桥、西二环、广宁伯街,甩辟才胡同至长椿街路口北4站;23:20至活动结束,和平东桥南发至丰盛胡同,绕行广宁伯街、西二环、天宁寺桥,甩辟才胡同至长椿街路口西5站。

同时,根据地铁部分站点封闭的情况,相关公交线路将采取增发车次、配备机动车等措施保障乘客出行。

具体线路的调整安排还可通过北京公交集团官网、微博、微信、北京公交APP或拨打96166公交服务热线查询,请合理安排出行。由此带来的不便,敬请谅解。

轨道交通方面

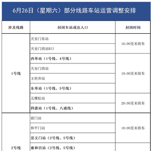
根据北京市公安局《关于庆祝中国共产党成立100周年大会预演期间采取交通管制的通告》,6月26日(星期六)部分地铁线路车站将进行如下运营调整:

一、16:00至末班车,1号线天安门东站封闭、天安门西站B口封闭。

二、18:00至末班车,1号线西单站、天安门西站、王府井站、东单站封闭;2号线前门站、和平门站、崇文门站封闭;4号线西单站、圆明园站封闭;5号线东单站、崇文门站封闭。西单、东单、崇文门站停止换乘。

三、19:00至末班车,5号线天通苑北站、大兴线清源路站封闭。

四、19:30至末班车,5号线宋家庄站封闭,停止与10号线和亦庄线的换乘。

五、20:00至末班车:1号线五棵松站封闭;1号线四惠站、八通线四惠站封闭,停止换乘;2号线积水潭站封闭;2号线雍和宫站、5号线雍和宫站封闭,停止换乘;2号线车公庄站、6号线车公庄站封闭,停止换乘;4号线公益西桥站封闭;5号线惠新西街北口站、天坛东门站封闭。

六、21:00至22:30,2号线宣武门站、4号线宣武门站封闭,停止换乘。

(特别提示:6月26日19:30至末班车,5号线宋家庄站封闭,停止与10号线和亦庄线的换乘。但10号线和亦庄线可以在宋家庄站换乘,有想从5号线换乘亦庄线的乘客,可提前从5号线惠新西街南口站换乘10号线,或通过东四站、磁器口站、蒲黄榆站绕行其他线路换乘10号线,在10号线宋家庄站换乘亦庄线。)

建议市民出行前登陆北京公交集团、北京地铁运营公司、京港地铁、北京轨道运营公司的官网、微博、微信或拨打96166公交服务热线、96165北京地铁服务热线、96123北京轨道交通路网客服热线查询相关信息,合理安排出行。

责任编辑:武晓东 SN241

加载中...