新浪新闻 国内

2021年6月26日部分地铁线路车站运营调整

北京发布

关注

原标题:2021年6月26日部分地铁线路车站运营调整

来源:北京地铁

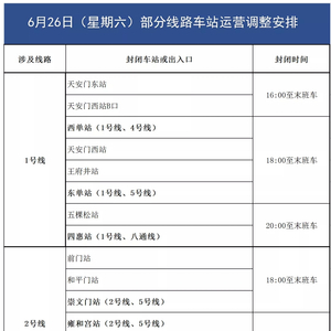
根据北京市公安局《关于庆祝中国共产党成立100周年大会预演期间采取交通管制的通告》,6月26日(星期六)部分地铁线路车站将进行如下运营调整:

一、16:00至末班车:1号线天安门东站封闭、天安门西站B口封闭。

二、18:00至末班车:1号线西单站、天安门西站、王府井站、东单站封闭;2号线前门站、和平门站、崇文门站封闭;4号线西单站、圆明园站封闭;5号线东单站、崇文门站封闭。西单、东单、崇文门站停止换乘。

三、19:00至末班车:5号线天通苑北站、大兴线清源路站封闭。

四、19:30至末班车:5号线宋家庄站封闭,停止与10号线和亦庄线的换乘。

五、20:00至末班车:1号线五棵松站封闭;1号线四惠站、八通线四惠站封闭,停止换乘;2号线积水潭站封闭;2号线雍和宫站、5号线雍和宫站封闭,停止换乘;2号线车公庄站、6号线车公庄站封闭,停止换乘;4号线公益西桥站封闭;5号线惠新西街北口站、天坛东门站封闭。

六、21:00至22:30:2号线宣武门站、4号线宣武门站封闭,停止换乘。

(特别提示:6月26日19:30至末班车:5号线宋家庄站封闭,停止与10号线和亦庄线的换乘。但10号线和亦庄线可以在宋家庄站换乘,有想从5号线换乘亦庄线的乘客,可提前从5号线惠新西街南口站换乘10号线,或通过东四站、磁器口站、蒲黄榆站绕行其他线路换乘10号线,在10号线宋家庄站换乘亦庄线。)

详情可通过北京地铁公司官方微博、官方微信公众号或拨打北京地铁服务热线96165查询。请您合理安排出行,由此给您带来的不便敬请谅解。

加载中...