新浪新闻 国内

硕果累累!同济牵头完成的31项成果(人)获上海市科学技术奖

同济大学

关注

原标题:硕果累累!同济牵头完成的31项成果(人)获上海市科学技术奖

5月25日

2020年度上海市科学技术奖公布

一共授奖281 项(人)

以同济大学为第一完成单位的

31项成果(人)获奖

其中

青年科技杰出贡献奖2项

国际科学技术合作奖1项

一等奖10项、二等奖18项

祝贺!

土木工程学院冯世进教授、附属上海市肺科医院徐金富教授分获“青年科技杰出贡献奖”。

冯世进教授带领团队,致力于环境岩土工程和深基础工程等方面的基础与技术转化研究。系统测试了垃圾土工程特性,提出了填埋场多场耦合分析方法,建立了填埋场降解-渗流-固结-传热-传质耦合分析三维仿真平台;研发了高水位填埋场污染负荷管控技术,解决了传统导排系统易失效、效率低的难题,提出了填埋场阻隔系统服役寿命评价和设计方法;攻克了高边坡填埋场失稳破坏防控技术,建立了填埋场安全控制设计准则。研究成果大幅降低了我国填埋场污染与失稳灾变风险,为我国卫生填埋场的科学设计与全寿命周期安全运营提供了理论基础和技术保障。 

徐金富教授带领团队,聚焦以支气管扩张症和肺部感染为代表的重要呼吸系统疾病的临床、基础及转化医学研究。在国际上率先提出和报道支扩哮喘重叠综合征,率先发现特殊类型支扩-变应性支气管肺曲霉病的致病基因表型,推动了支扩个性化治疗的开展,研究结果被多国支扩指南反复引用,提升了我国该领域研究的学术影响力。揭示药致肺损伤的作用及机制,促进药物说明书的改写,对临床治疗有重要指导意义。新冠肺炎疫情期间积极投身督导防控,撰写多篇重要专家共识及学术论文,为阻断疾病传播和临床危重症救治提供有力支持。

在环境科学与工程学院建立了国际科学家工作室、多年来与夏四清教授开展科研和人才培养合作的美国工程院院士、国际著名环境生物技术专家、美国亚利桑那州立大学校董教授布鲁斯E.瑞特曼(Bruce E. Rittmann)教授,获上海市国际科学技术合作奖。

自然科学奖(3项)

技术发明奖(6项)

科技进步奖(16项)

科学技术普及奖(3项)

在获一等奖的10项成果中,获自然科学奖一等奖1项,是由土木工程学院黄雨教授主持完成的《强震扰动区复杂孕灾环境下岩土体失稳演化机理与全过程灾变理论研究》

技术发明奖一等奖2项,分别是环境科学与工程学院王亚宜教授主持完成的《高氨氮废水厌氧氨氧化脱氮关键技术创新与应用》和电子与信息工程学院陈启军教授主持完成的《机器人多维感知与自主控制关键技术及应用》

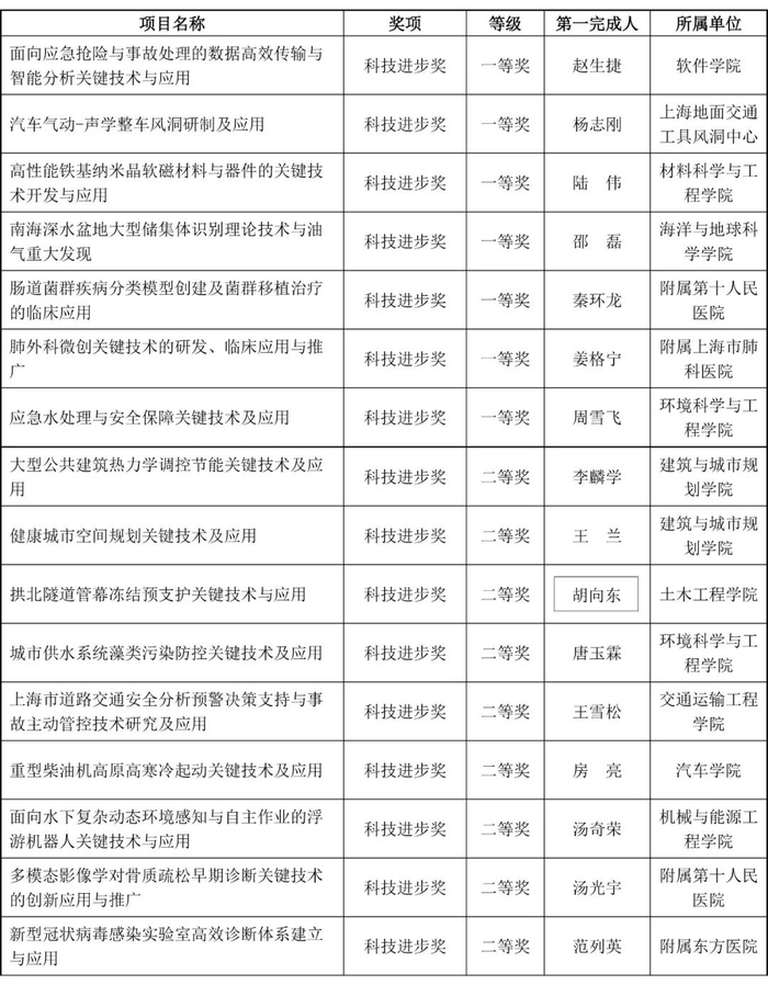
科技进步奖一等奖7项,分别是附属第十人民医院秦环龙教授主持完成的《肠道菌群疾病分类模型创建及菌群移植治疗的临床应用》、附属上海市肺科医院姜格宁教授主持完成的《肺外科微创关键技术的研发、临床应用与推广》、材料科学与工程学院陆伟教授主持完成的《高性能铁基纳米晶软磁材料与器件的关键技术开发与应用》、软件学院赵生捷教授主持完成的《面向应急抢险与事故处理的数据高效传输与智能分析关键技术与应用》、海洋与地球科学学院邵磊教授主持完成的《南海深水盆地大型储集体识别理论技术与油气重大发现》、上海地面交通工具风洞中心杨志刚教授主持完成的《汽车气动-声学整车风洞研制及应用》、环境科学与工程学院周雪飞教授主持完成的《应急水处理与安全保障关键技术及应用》

此次,同济大学18项成果获科学技术奖二等奖,其中自然科学奖2项、技术发明奖4项、科技进步奖9项、科学技术普及奖3项。

此外,同济大学合作完成的12项成果获奖,其中特等奖1项、一等奖2项、二等奖9项。

给同济人点赞!

编辑:聂阳阳

加载中...