新浪新闻 国内

贵州出台深化高考加分改革实施办法 2022年高考起施行

央视

关注

原标题:贵州出台深化高考加分改革实施办法 2022年高考起施行 

记者从贵州省教育厅了解到,贵州省对高考加分政策进行调整。贵州省多部门起草了《贵州省深化高考加分改革实施办法》(以下简称《实施办法》),近日向社会公开发布。

针对全国性加分项目方面,《实施办法》指出,烈士子女考生加20分,在服役期间荣立二等功及以上或被战区(原大军区)及以上单位授予荣誉称号的退役军人考生加20分,自主就业的退役士兵考生加10分,上述项目加分分值与2019年加分政策规定分值保持一致。归侨、华侨子女、归侨子女和台湾省籍考生(含台湾户籍考生)加分分值由10分调整为5分,少数民族考生加分按“逐步减少加分分值、精准确定加分区域、分阶段分步实施”原则进行了调整。

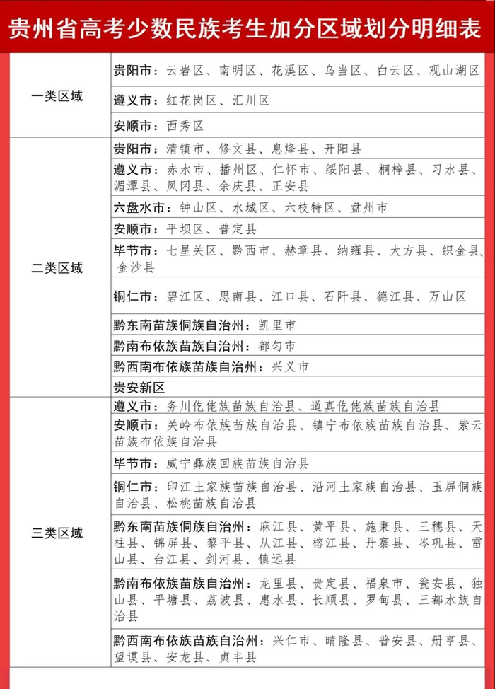
《实施办法》规定,新划分的少数民族考生加分区域分为三类:

《实施办法》明确,少数民族考生符合“三统一”(所称“三统一”,是指考生在规定时限内的户籍、学籍和实际就读地在同一区域,即考生高中阶段三年户籍、三年完整学籍和实际就读三年的所在地应为贵州省同一县市、区、特区的区域范围内)条件的,加分分值分区域分阶段逐步降低:2022—2023年,一类区域加5分、二类区域加10分、三类区域加15分;2024—2025年,一类区域不加分、二类区域加5分、三类区域加10分;2026年起,一、二类区域均不加分,三类区域保留5分加分。

针对地方性加分项目,逐步降低分值并逐步取消。农村人口的独生子女户女孩考生和二女结扎户考生加分项目,从2022年起,该项目加分分值由10分降低为5分,2016年1月1日(含)之后出生的,不再享受该项目加分照顾;获得省级“见义勇为英雄”或者“见义勇为模范”称号的人员或其子女考生加分分值由原来的10分逐步降低,2022—2023年参加高考的加5分,2024年以后取消加分;获得市州、县级“见义勇为模范”或者“见义勇为先进个人”称号的人员或其子女考生加分由原来的5分逐步降低,2022—2023年参加高考的加2分,2024年以后取消该项目加分。

《实施办法》还明确规定,考生本人须对所申报的高考加分资格真实性负责,凡是以弄虚作假等手段获取加分资格的,一经查实,将按照《普通高等学校招生违规行为处理暂行办法》(教育部令第36号)等法律法规严肃处理,违规事实记入考生国家教育考试诚信档案。

同时,为确保《实施办法》顺利实施,贵州省教育厅商有关部门就实施过程中可能出现的一些问题进行了明晰。

针对由政府统一组织实施跨县区易地扶贫搬迁集中安置的少数民族考生加分问题,根据《中共中央国务院关于全面推进乡村振兴加快农业农村现代化的意见》“脱贫攻坚目标任务完成后,对摆脱贫困的县,从脱贫之日起设立5年过渡期,做到扶上马送一程”和《中共贵州省委贵州省人民政府关于全面推进乡村振兴加快农业农村现代化的实施意见》“脱贫攻坚目标任务完成后,对摆脱贫困的县,从脱贫之日起设立5年过渡期,严格落实‘四个不摘’要求……落实好教育、医疗、住房、饮水等民生保障普惠性政策”的要求,对由政府统一组织实施跨县区易地扶贫搬迁集中安置的少数民族考生加分按照以下原则执行:

一是若考生原户籍所在地与易地扶贫搬迁集中安置点所在地属于同一类加分区域,按照《实施办法》规定执行。二是若易地扶贫搬迁集中安置点与考生原户籍所在地属于不同类加分区域,且该类考生在易地扶贫搬迁集中安置点所在县区或原户籍所在县区学校就读,按照“就高不就低”的原则加分;若该类考生未在易地扶贫搬迁集中安置点所在县区或原户籍所在县区学校就读,按照《实施办法》规定执行。三是执行时间。该类考生自原户籍所在县区脱贫摘帽之日起五年内(含五年)报名参加高考,执行上述照顾政策。

贵州省教育厅还就《实施办法》中贵安新区的具体范围进行明确界定,贵安新区是指《中共贵州省委贵州省人民政府关于印发〈贵安新区管理体制方案的通知》(黔党发〔2013〕4号)明确的直管区管辖范围,即贵阳市花溪区湖潮乡、党武乡,贵阳市清镇市红枫湖镇平寨村、芦猫塘村、中一村、中八村、兰安村、池菇村、中八居委会,安顺市平坝区的马场镇、高峰镇。

据了解,此次贵州省高考加分改革政策自2022年高考起施行。(总台记者 陈春晓 张兆福)

加载中...