新浪新闻 国内

南农前沿 | 近期科研成果扫描

南京农业大学

关注

原标题:南农前沿 | 近期科研成果扫描

来源:南京农业大学

园艺院王长泉教授团队对月季光信号应答研究取得重要进展

园艺院陈劲枫教授团队在甜瓜属基因组研究中取得重要进展

生科院沈文飚教授团队发现硫化氢调控植物逆境响应新机制

动科院王锋教授在山羊克隆与湖羊多胎方面取得重要研究进展

植保院作物疫病团队以疫霉菌效应子Avr1d为分子探针破解大豆的抗病机制

资环院赵方杰团队揭示控制水稻降砷富硒的分子开关

生科院蒋明义教授团队揭示ABA信号途径中一条新的MAPKK直接活化途径

园艺院丨月季为什么要补光?王长泉教授团队对月季光信号应答研究取得重要进展

月季作为世界“四大切花”之首,具有极高的商业价值和独特的文化内涵。目前,我国切花月季种植面积已经超过40万亩,年产值突破200亿元。切花月季生产主要是在温室中进行,由于薄膜、玻璃等覆盖材料的阻挡,光照不足是普遍存在的问题,尤其是在冬春和阴雨季节,严重影响切花月季的产量和品质。所以,人工补光是设施月季种植的关键技术之一。补光成本依据地区、光源和设施条件不同大约占生产成本的10-30%,已经成为制约我国月季产业提质增效的瓶颈问题之一。因此,研究月季光响应规律具有现实的生产需求和理论价值。

    南京农业大学王长泉教授团队前期研究发现,月季是日中性植物,在光强满足的条件下,其开花时间对光周期相对不敏感。其中,RcCO在长日照条件下高表达并对月季开花发挥了主导作用,而RcCOL4则在短日照下高表达并发挥开花调控功能,且RcCOL4位于RcCO的上游。RcCOL4通过与RcCO蛋白互作促进RcCO与RcFT启动子上CORE元件的绑定,进而促进RcFT在短日照下表达,使得月季在短日照条件下也能开花,从而表现出光周期不敏感性(如图1所示)。该研究成果“Alternative expressions of RcCOL4 in short day and RcCO in long day facilitate day-neutral response in Rosa chinensis”发表在国际学术期刊Journal of Experimental Botany,法国农科院的Béatrice Denoyes教授对该成果进行了评述。

 和光周期响应不同,月季对光强的应答却很敏感。团队前期发表在Plant Physiology的成果显示,当光周期条件一致(16h光照/8h黑暗)时,无论有没有远红光(EOD-FR)补充,弱光(92 μmol·m-2·s-1)下生长的月季比强光(278μmol·m-2·s-1)下开花时间延迟2周以上,株高和节间都明显降低。在弱光条件下,RcPIF1、RcPIF3、RcPIF4在蛋白水平和转录水平都出现明显积累。干扰RcPIFs基因后月季花期和株高得到不同程度的恢复。这几个RcPIFs既能两两进行蛋白互作,同时都能与RcCO互作,CoIP结果证明四者形成复合体。光照强度通过改变该复合体的稳定性调控RcFT的转录水平和开花(图3)。可见,RcPIFs在月季光强应答中扮演了关键角色,而RcCO发挥了重要的调节作用。所以,要实现月季的精准补光不仅要选择最佳的光照长度,还要统筹考虑光强和光质的综合作用。

    王长泉教授团队主要从事花卉发育生物学,以蔷薇属植物为主要对象,综合运用传统分离群体和QTL定位、现代分子生物学及多组学技术,发掘控制月季/玫瑰/蔷薇成花以及花器官发育的关键基因及调控网路,重点从光信号响应、低温春化和激素途径三个维度解析月季多次开花的分子机制,积累扎实的研究基础,发表多篇研究论文,得到了国家自然科学基金、新疆联合基金和国家重点研发计划的资助。

园艺院丨陈劲枫教授团队在甜瓜属基因组研究中取得重要进展

    2021年2月7日,园艺学院陈劲枫团队以“Chromosome-scale genome assembly of Cucumis hystrix—a wild species interspecifically cross-compatible with cultivated cucumber”(DOI:10.1038/s41438-021-00475-5)在Horticulture Research上发表重要成果。该研究完成了黄瓜近缘野生种酸黄瓜(Cucumis hystrixChakr.,2n=2X=24)染色体水平的基因组组装,不仅丰富了甜瓜属物种进化研究的数据资源,也为黄瓜的种间杂交渐渗育种和野生优异基因的发掘提供了重要支撑。

    黄瓜(Cucumis sativusL., 2n=14)属于葫芦科甜瓜属,为我国前三大蔬菜作物,年种植面积1500余万亩,产量5655余万吨,在国民经济和人民生活中均具有重要的地位。黄瓜生产中存在的关键问题是多抗性差,易感多种病虫害,根本性的原因是黄瓜的遗传基础狭窄(种内变异< 8%),种内抗源缺乏。酸黄瓜为黄瓜的野生近缘种,主要分布于中国云南、泰国、缅甸、孟加拉国和印度东北部,具有耐低温弱光、高抗霜霉病、抗根结线虫等优良性状。

    陈劲枫教授于1997年在云南发现并采集到酸黄瓜,通过胚胎拯救和染色体加倍等技术成功实现了酸黄瓜和栽培黄瓜的种间杂交,创制出世界上首例甜瓜属种间杂种,进一步通过回交转育和系统筛选,创制了附加系、渐渗系等一系列特异种质,开创了野生资源用于栽培黄瓜品种改良的先河。该种间杂交也是迄今为止,世界上唯一成功报道的可用于黄瓜品种改良的甜瓜属种间杂交。

    该研究以酸黄瓜高代自交系为材料,对其进行高通量测序、基因组组装和注释,最终得到289Mb基因组序列,其Contig N50为221Kb,Scaffold N50为14Mb,注释共得到23,864个蛋白编码基因。酸黄瓜基因组GC含量为33.12%,重复序列含量为48.7%,其中LTR类型的重复序列含量最高,占基因组的19.64%。

    全基因组比较分析表明,黄瓜和酸黄瓜的核酸和蛋白序列平均相似度高于酸黄瓜和甜瓜,进一步利用304个单拷贝基因构建进化树,发现与甜瓜相比,酸黄瓜和黄瓜的亲缘关系更近,在全基因组水平证明了三者之间的进化关系。比较基因组学分析发现,与同属的黄瓜和甜瓜相比,酸黄瓜中NBS类抗病基因家族显著扩张,同时与抗性相关的正选择基因也显著富集,初步揭示了酸黄瓜抗性的分子基础。酸黄瓜全基因组的解析对于后续全面分析其优异基因并用于栽培黄瓜的渐渗育种具有非常重要的价值。

本研究工作以南京农业大学作物遗传与种质创新国家重点实验室为第一单位,中国农业科学院蔬菜花卉研究所为第二单位。南京农业大学园艺学院陈劲枫教授和中国农业科学院深圳农业基因组研究所黄三文研究员为通讯作者,南京农业大学博士研究生秦晓东、青岛农业大学张忠华教授、南京农业大学娄群峰教授为共同第一作者。南京农业大学李季副教授、虞夏清博士、程春燕博士和夏磊博士研究生等共同参与了该研究。本研究得到了国家重点研发计划(2018YFD1000804)、国家自然科学基金重点项目(31430075)、江苏省重大品种创制(PZCZ201719)、江苏高校优势学科建设工程资助项目的资助。

生科院丨沈文飚教授团队发现硫化氢调控植物逆境响应新机制

Molecular Plant 近日在线发表了南京农业大学生命科学学院沈文飚团队谢彦杰研究组题为Hydrogen Sulfide-linked Persulfidation of ABSCISIC INSENSITIVE 4 Controls Arabidopsis ABA Responses Through the Transactivation of Mitogen-Activated Protein Kinase Kinase Kinase 18 的研究论文。该论文报道了硫化氢和硫巯基化修饰在脱落酸(ABA)对丝裂原活化蛋白激酶系统的调控模式。

    硫化氢(H2S)是植物-环境相互作用中的重要信号分子。L-半胱氨酸脱硫酶1(L-CYSTEINE DESULFHYDRASE 1, DES1)是拟南芥细胞质中产生H2S的重要酶。H2S介导的信号激活与传递通过硫巯基化修饰来介导,即蛋白质Cys残基上的R-SH转变为R-SSH。植物激素ABA在植物应对不利环境条件的适应过程中起着重要作用,我们已经发现,ABA能诱导保卫细胞中DES1发生自我硫巯基化修饰,促进H2S的产生;进一步硫巯基化修饰NADPH氧化酶RBOHD,刺激活性氧大量产生,诱导气孔气孔关闭(Shen et al., 2020 Plant Cell)。然而,H2S和硫巯基化修饰在ABA信号传递中的转录调控机制还有待阐明。

    ABA INSENSITIVE4(ABI4)是ABA信号途径中的一个正调控因子。ABI4是一个“枢纽型”的重要转录因子,它可以通过与CACCG或CCAC的DNA基序结合,实现对多个靶基因表现出转录激活或抑制效应,介导受植物激素网络调控的多个生理途径。该研究发现,ABI4位于DES1调控植物ABA应答的下游。ABI4具有3个潜在的硫巯基化修饰位点,其中Cys250能发生硫巯基化修饰。ABA能诱导ABI4的Cys250发硫巯基化修饰,这一过程在des1突变体中被削弱。同时,Cys250及其硫巯基化修饰调控了ABI4介导的ABA应答反应。

    丝裂原活化蛋白激酶(MITOGEN-ACTIVATED PROTEIN KINASE, MAPK)级联系统是在真核生物中发现的保守信号通路,它们在环境和发育信号的传递中起重要作用,参与不同的细胞过程,如生长、发育和胁迫响应。遗传学和生物化学研究表明,MAPKKK18是ABI4调控的下游靶标。在ABA信号途径中,ABI4结合MAPKKK18启动子CE1原件,MAPKKK18转录受激活。ABI4-MAPKKK18的这一转录调控过程也受硫巯基化修饰调控。巯基化修饰能提高ABI4对MAPKKK18转录激活的能力,但并不影响ABI4对CE1原件的结合。同时巯基化修饰能提高ABI4对DES1转录激活能力。

    该项研究结果揭示了ABI4是ABA信号与MAPK级联系统信号传递的交汇枢纽,同时阐明了H2S介导的巯基化修饰在ABA转录调控中功能。在ABA信号中,H2S引发ABI4 Cys250发生硫巯基化修饰,进一步促进了MAPKKK18的转录激活。相关研究结果拓展了我们对H2S和硫巯基化修饰在ABA信号转导转录水平调控的认识。

    该研究以南京农业大学生命科学学院为第一单位。南京农业大学生命科学学院博士生周明健、张晶、已毕业硕士沈杰和师资博士后周恒为该论文的同等贡献第一作者,谢彦杰教授为通讯作者。国家蛋白质科学中心杨靖研究员、西班牙国家科学研究委员会Cecilia Gotor和Luis Romero研究员、南京农业大学沈文飚教授、江苏省农科院经作所袁星星副研究员参与了部分研究工作。该研究得到了国家自然科学基金、江苏省自然科学基金、中国博士后科学基金和欧洲区域发展基金资助。

动科院丨王锋教授在山羊克隆与湖羊多胎方面取得重要研究进展

 近日,Molecular Therapy-Nucleic Acids(IF=7.032; Top10%)同时在线发表了南京农业大学动物科技学院王锋教授团队完成的题为“Long non-coding RNA lnc_3712 impedes nuclear reprogramming via repressing Kdm5b”和“LncRNA FDNCR promotes apoptosis of granulosa cells by targeting the miR-534-3p/DCN/TGF-β signaling pathway in Hu sheep”的两篇研究论文。系统介绍了团队在山羊胚胎克隆与湖羊多胎机理方面的取得的重要研究进展。

lncRNA调控克隆胚胎重编程的表观遗传机制

    该研究以山羊组蛋白去甲基化酶Kdm5b为靶基因,鉴定到一条参与调控山羊克隆胚胎重编程的新lncRNA lnc_3712,阐明了lnc_3712与Kdm5b的调控方式,揭示了lnc_3712调控山羊克隆胚胎重编程的表观遗传机制,对于提高克隆胚胎发育能力和转基因克隆动物生产效率具有重要指导意义。

在过去的几十年时间里,克隆技术已在多种动物上获得成功,但相较于正常受精胚胎,克隆胚胎发育率仍然极低。王锋教授团队已于2011年获得了南京农业大学首例转基因克隆山羊,前期研究也建立了参与调控山羊早期胚胎发育的lncRNA库,然而lncRNA数量众多,功能复杂,其通过何种机制调控克隆胚胎重编程尚不清楚。

    本研究中,王锋教授团队证实组蛋白H3K4me3也是山羊克隆胚胎重编程的关键障碍,注射H3K4me3去甲基化酶Kdm5b mRNA可以提高山羊克隆胚胎囊胚率。利用高通量测序技术详细地分析了lncRNA在山羊克隆胚胎ZGA过程中的表达规律,并以Kdm5b等表观遗传因子为核心基因构建lncRNA-mRNA互作网络,结合干扰实验和生物信息学分析筛选到lncRNA lnc_3712,发现干扰山羊克隆胚胎中lnc_3712的表达,可以提高Kdm5b表达水平,降低克隆胚胎H3K4me3修饰,进而修正山羊克隆胚胎异常的转录组水平。更重要的是,干扰lnc_3712使山羊克隆胚胎囊胚率提高到48%左右。该成果对提高克隆胚胎重编程效率具有重要意义,在山羊转基因育种中具有潜在应用价值。

    该研究工作以南京农业大学动物科技学院江苏省家畜胚胎工程实验室为第一单位。南京农业大学王锋教授和张艳丽教授为本文的共同通讯作者,师资博士后邓明田及万永杰副教授为本文的共同第一作者。项目得到国家自然科学基金(31672422,31972569)项目的资助。

lncRNA调控湖羊多胎机理的重要研究进展

    团队首次将基因型和繁殖力精准配对,在低繁FecB+湖羊卵巢中筛选并鉴定出一个新的转录本lncRNA-FDNCR,通过体外功能验证和机制探索等系列试验,阐明了lncRNA FDNCR介导DCN/TGF-β通路参与多胎湖羊卵泡发育的调控机制。此研究成果将为解析并完善湖羊多胎机理提供依据,为绵羊以及其他家畜的生殖调控和繁殖力的提高提供理论基础和实践指导,对加快肉羊分子育种具有现实意义。

    湖羊作为我国宝贵的遗传资源保护品种,以“多胎、全年发情”而著称,已被广泛引进到全国各地进行扩繁和杂交育种,是当前国内肉羊生产最受欢迎的母本品种,也是研究多胎机理的理想对象。同时,湖羊是世界上少数几个携带FecB(fecundity booroola)基因(与排卵相关主效基因)的绵羊品种,携带该基因已成为多胎性的重要标志。但在实际生产中,王锋教授团队发现产单羔的湖羊中有84%携带纯合FecB基因,提示FecB与多胎性之间可能存在更精细的调控机制。

    探究lncRNA和miRNA调控多胎湖羊卵泡发育的作用机制是当前肉羊繁育的研究热点。本团队首次将基因型与繁殖力精准配对,以不同基因型的高低繁湖羊卵巢为研究对象,采用RNA-Seq技术对其进行lncRNA测序,发现新转录本MSTRG.98424.7在FecB+低繁湖羊组中高表达,通过RACE技术发现该转录本总长为1631 nt,采用FISH技术发现主要定位于湖羊卵巢颗粒细胞中,且随着卵泡的增殖而降低。提示该转录本可能与卵泡发育有关,因此将其命名为FDNCR (Follicular development-associated lncRNA),进一步通过RIP、FISH等技术探索FDNCR-DCN轴、FDNCR-miR-543-3p轴、miR-543-3p-DCN轴的形成机制及功能验证,结果表明:lncRNA FDNCR通过吸附miR-543-3p,减弱miR-543-3p对DCN基因表达的抑制作用,进而增强DCN基因对TGF-β通路相关基因的抑制作用,最终促进湖羊颗粒细胞的凋亡,揭示了lncRNA FDNCR介导DCN/TGF-β通路参与多胎湖羊卵泡发育的调控机制。

    该研究工作以南京农业大学动物科技学院江苏省家畜胚胎工程实验室为第一单位,师资博后姚晓磊为第一作者,王锋教授为通讯作者,该研究得到了国家自然科学基金(31872357;32002174)、中央高校基本科研项目(KYYJ202001)的资助。近几年,王锋教授团队重点关注多胎湖羊新品系的选育及特色性状关键基因的挖掘工作,于2019年成立了南京农业大学湖羊研究院。3年内先后派出5位研究生轮流进驻国家级湖羊种羊场,根据遗传背景、生产性能测定、产羔率等选育建立了高繁湖羊核心群(≥3只/胎)1000多只,并选留低繁湖羊(1只/胎)100多只。已先后先后利用WGBS和RNA-Seq技术在湖羊下丘脑-垂体-卵巢轴以及子宫上进行DNA甲基化和lncRNA系统性的筛选和功能验证,系统揭示了湖羊多胎机理。

植保院丨作物疫病团队以疫霉菌效应子Avr1d为分子探针破解大豆的抗病机制

  近日,我校作物疫病团队联合中国科学院上海植物逆境中心邢维满课题组(现任职于上海师范大学)和中国科学院遗传研究所谢旗研究员合作在美国科学院院报《PNAS》上在线发表了题为“Phytophthora sojaeeffector Avr1d functions as an E2 competitor and inhibits ubiquitination activity of GmPUB13 to facilitate infection”的研究论文,该研究以大豆疫霉菌无毒效应子Avr1d为分子探针,鉴定到一个大豆参与免疫反应的新蛋白GmPUB13,并首次解析了Avr1d与GmPUB13的U-box功能域的复合晶体结构,揭示了病原菌通过分泌效应子与GmPUB13互作来干扰植物免疫的新机制,拓宽了对寄主微生物互作过程的认知,并为农作物抗病性状的改良提供了理论依据。

    由于复种指数高、重迎茬普遍,大豆根腐病在我国发病广危害重,是影响我国大豆高产稳产的主要制约因素,大豆疫霉是引起根腐病的主要病原菌之一。在侵染寄主过程中,效应子是病原菌攻击寄主免疫系统的关键武器,因此效应子也是解释植物对病原菌免疫形成机制的重要分子探针。泛素化是一种常见的转录后修饰,近年来多项研究表明泛素化参与植物的生长和免疫等过程。目前已经发现有多个病原细菌和卵菌效应子靶向寄主的U-box类E3泛素连接酶,说明靶向植物U-box类E3泛素连接酶是病原菌攻击植物免疫系统的一种普遍的作用机制。然而,效应子靶向E3泛素连接酶的作用机制尚不清楚。

    PsAvr1d是王源超教授团队鉴定到的一个大豆疫霉的无毒效应子,该效应子的突变可以导致大豆抗病基因Rps1d丧失对疫霉菌的抗性(Yin, et al., MPMI, 2013)。本研究中该团队发现在没有寄主大豆抗病基因存在的条件下,Avr1d能促进疫霉菌侵染。通过酵母筛库和生化实验证明,Avr1d与大豆的U-box类E3泛素连接酶GmPUB13互作。通过解析Avr1d与GmPUB13的U-box功能域的复合晶体结构发现,Avr1d能占据GmPUB13的U-box功能域。其中Avr1d上的第90位苯丙氨酸(F)对于Avr1d靶向GmPUB13和发挥毒性功能是必需的。进一步生化实验证明Avr1d通过竞争E2泛素结合酶与GmPUB13的互作区域(U-box)来抑制GmPUB13的泛素连接酶活性,并稳定GmPUB13蛋白,从而促进大豆疫霉侵染。该研究从全新的视角展示了病原菌效应子Avr1d如何“以小博大,精准打击”寄主免疫相关蛋白GmPUB13的机制,为认识大豆对病原菌抗性的分子机理提供了新的理论知识,也为通过基因修饰改造作物的免疫系统提供了重要的分子靶标。

南京农业大学林桠春博士和上海植物逆境中心胡秦枥博士为共同第一作者,王源超教授和邢维满教授为共同通讯作者,中国科学院谢旗研究员,美国俄勒冈州立大学的Brett M. Tyler教授,南京农业大学王燕副教授和叶文武副教授等也参与本研究工作,该研究得到国家大豆产业技术体系、国家自然科学基金项目和农业农村部重点研发计划项目的支持。

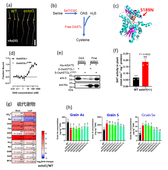
资环院丨赵方杰团队揭示控制水稻降砷富硒的分子开关

近日,Nature Communications 在线发表了南京农业大学赵方杰教授团队题为“A molecular switch in sulfur metabolism to reduce arsenic and enrich selenium in rice grain”的研究论文。该论文阐明了从水稻突变体库中筛选到一个耐砷的半显性突变体astol1 (arsenite tolerant 1),发现该基因的等位突变能够调控水稻硫和硒的吸收,增强水稻硫代谢,促进半胱氨酸和植物螯合肽合成,从而达到水稻耐砷、稻米降砷、富硫和富硒的多重效果。

    砷是一种在土壤中广泛存在的类金属,对生物的毒性很强。稻田淹水条件下土壤中的砷容易被活化,加上水稻根系吸收砷的能力较强,导致水稻比其他禾谷类作物更容易积累砷,稻米是人体砷摄入的主要来源。因而,控制稻米砷积累对保障农产品质量安全和人体健康具有重要意义。土壤砷污染还可能引起水稻砷毒害,造成水稻减产。与砷相反,硒是人体必需的微量元素,对增强人体免疫功能和抗氧化延缓衰老具有重要作用。全球将近四分之三的稻米硒含量偏低,满足不了人体对硒的需求,提高稻米硒含量对改善人体硒营养状况意义重大。

    赵方杰团队通过正向遗传学的方法克隆到水稻耐砷突变体astol1的基因OsASTOL1。该基因编码一个定位于叶绿体的半胱氨酸合酶(OAS-TL),astol1突变体中该蛋白的第189位丝氨酸(S)突变为天冬酰胺(N)。一系列实验证明OsASTOL1S189N丧失了OAS-TL酶活性,但由于有其它同工酶的存在,并不影响半胱氨酸合成。与野生型相比,OsASTOL1S189N增强了与丝氨酸乙酰转移酶(SAT)形成的半胱氨酸合酶复合体(CSC)的稳定性,提高了水稻体内SAT酶活性,导致半胱氨酸合成的关键底物O-乙酰丝氨酸(OAS)积累,而OAS又是调控硫代谢的信号物质,从而正向调控硫和硒的吸收和同化,提高水稻体内硫和硒含量,同时增加硫代谢产物包括半胱氨酸、谷胱甘肽和植物螯合素的合成,增强水稻对砷的解毒能力,并使更多的砷截留在根部,最终造成水稻耐砷、稻米降砷富硒的表型。

 该研究还发现该突变位点在所有的细菌和植物的OAS-TL蛋白都具有保守性,定向突变的拟南芥AtOAS-TL AS102N也具有增强CSC复合体稳定性的特征。因此,水稻OsASTOL1蛋白S189N突变在丧失本身功能的同时获得了新的功能,使得硫吸收和代谢的开关处于打开的状态,对硫和硒吸收与代谢途径起到四两拔千斤的调控作用。该研究还表明,过多的OsASTOL1S189N会影响水稻生长,在突变体astol1中过量表达野生型的OsASTOL1可以起到平衡作用,逆转对生长的负效应。

    该项研究揭示了水稻半胱氨酸合酶复合体影响硫代谢和砷解毒能力,进而影响水稻籽粒砷、硫和硒积累的分子机制,为培育低砷富硒水稻新品种提供了新的基因资源。半胱氨酸合成是生物体基础代谢途径之一,该研究结果为进一步明确植物半胱氨酸合酶复合体的生理生化功能及调控机制提供了重要的研究工具。

    该研究工作由南京农业大学赵方杰课题组完成,德国海德堡大学Rüdiger Hell教授课题组参与部分研究工作。赵方杰课题组已毕业的博士生孙晟凯为该论文的第一作者,赵方杰为通讯作者。该研究工作得到国家自然科学基金重点国际合作等项目的资助。

生科院丨蒋明义教授团队揭示ABA信号途径中一条新的MAPKK直接活化途径

近日,The Plant Cell在线发表了南京农业大学生命科学学院蒋明义教授团队完成的题为“Rice calcium/calmodulin-dependent protein kinase directly phosphorylates a mitogen-activated protein kinase kinase to regulate abscisic acid responses”的研究论文,揭示了脱落酸(ABA)信号途径中一条新的MAPKK直接活化途径。

    ABA是一种经典的植物激素,在调控植物的生长发育以及植物对环境胁迫的反应中起着十分重要的作用。植物细胞响应水分胁迫如干旱、盐渍等的一种显著变化是迅速积累ABA。ABA作为一种胁迫信号在调节植物的水分平衡以及诱导胁迫的耐性方面起着关键性的作用。

    钙/钙调素依赖型蛋白激酶(CCaMK)作为Ca2+信号的解码器,是根瘤和菌根共生的重要调控因子,也参与非生物胁迫与生物胁迫的应答反应。蒋明义教授团队先前的研究表明,水稻CCaMK (OsDMI3) 是ABA信号转导的正调控因子。在ABA缺失的情况下,PP2C OsPP45直接与OsDMI3相互作用,通过去磷酸化使OsDMI3失活;在ABA存在的情况下,ABA诱导产生的H2O2使OsPP45失活,导致OsDMI3激活。被ABA活化的OsDMI3通过调控OsMPK1而上调抗氧化防护酶的活性,进而增强水稻抵抗水分胁迫和氧化胁迫的能力。然而,在ABA信号转导途径中,OsDMI3怎样活化OsMPK1,机理尚不清楚。

    为确定OsDMI3是否直接活化OsMPK1,蒋明义教授团队首先研究OsDMI3与OsMPK1间的关系。研究结果表明,ABA信号转导中,OsDMI3直接与OsMKK1互作,磷酸化OsMKK1 的Thr 25位点,Thr 25的磷酸化特异性依赖于OsDMI3。Thr 25的磷酸化正调节OsMKK1及其下游激酶OsMPK1的活性。进一步研究发现,ABA诱导的OsMKK1 Thr 25的磷酸化与其MAPKKK活化环中Ser 215以及Thr 221的磷酸化是相互独立的。遗传学研究表明,OsDMI3介导的OsMKK1磷酸化在ABA调控的生理反应如种子萌发、根系生长的抑制和耐旱、耐氧化胁迫中起重要作用。

    该研究结果首次表明,OsMKK1是OsDMI3的直接靶蛋白,阐明OsDMI3介导的OsMKK1磷酸化在激活MAPK级联和ABA信号通路中的作用,进而揭示ABA信号途径中一条新的MAPKK直接活化途径。研究开展有助于对植物细胞CCaMK参与植物抗逆反应的作用机制的认识,有助于拓展对ABA诱导植物细胞MAPK活化的信号转导机制的理解,对利用分子生物学手段提高作物的耐逆性具有重要意义。

    该研究工作以南京农业大学生命科学学院、作物遗传与种质创新国家重点实验室和农业部作物生理生态与生产管理重点实验室为第一单位。南京农业大学生命科学学院蒋明义教授为论文通讯作者,博士生陈敏为论文第一作者,青年教师倪岚博士,张阿英教授参与研究。项目得到国家自然科学基金(31671606,31971824)与973计划(2012CB114306)项目的资助。

来源| 南京农业大学新闻网

责任编辑 | 郭嘉宁

加载中...