新浪新闻 国内

【海外优青】海外青年才俊,西工大邀您“翱翔”

西北工业大学

关注

原标题:【海外优青】海外青年才俊,西工大邀您“翱翔”

来源:西北工业大学

项目定位

为进一步完善科学基金人才资助体系,充分发挥科学基金引进和培养人才的功能,吸引海外优秀青年人才回国(来华)工作,国家自然科学基金委员会自2021年起,设立国家自然科学基金优秀青年科学基金项目(海外)。

优秀青年科学基金项目(海外)旨在吸引和鼓励在自然科学、工程技术等方面已取得较好成绩的海外优秀青年学者(含非华裔外籍人才)回国(来华)工作,自主选择研究方向开展创新性研究,促进青年科学技术人才的快速成长,培养一批有望进入世界科技前沿的优秀学术骨干,为科技强国建设贡献力量。

申请条件

1.遵守中华人民共和国法律法规,具有良好的科学道德,自觉践行新时代科学家精神;

2.40周岁以下(2021年申报,出生日期在1980年9月1日以后);

3.具有博士学位;

4.研究方向主要为自然科学、工程技术等;

5.在2021年4月30日前,一般应在海外高校、科研机构、企业研发机构获得正式教学或者科研职位,且具有连续36个月以上工作经历;在海外取得博士学位且业绩特别突出的,可适当放宽工作年限要求;

6.取得同行专家认可的科研或技术等成果,且具有成为该领域学术带头人或杰出人才的发展潜力;

7.申请人尚未全职回国(来华)工作,或者回国(来华)工作不满1年[2021年申报,应为2019年9月1日以后回国(来华)工作]。获资助通知后须辞去海外工作或在海外无工作,全职回国(来华)工作不少于3年。

(以《国家自然科学基金优秀青年科学基金项目(海外)项目指南》为准, 请点击“阅读原文 ”查看

支持政策

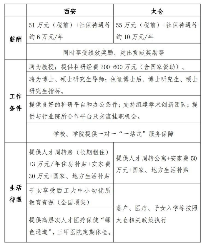
特别说明:进入“海外优青”终审答辩未入选者,经相应评审程序纳入西北工业大学“翱翔海外学者”进行支持(除年薪外,额外5万/年奖励绩效;科研经费(理工类100万,人文类30万);提供安家费20万元等)。

依托我校申报海外优青者,可同时申报西北工业大学“翱翔海外学者”,具体政策可咨询人才办或学院联系人。

申请材料

1.有意向依托我校申请者,可将个人简历发送至学院联系人电子邮箱,并抄送至人才办邮箱,邮件主题格式为:姓名+专业+申报海外优青。

2.管理系统开通(2021年2月22日)后,学校为依托本单位申请优青(海外)的学者开通账号,待海外优青项目申请书正式发布后,根据要求,提供相关材料。

管理系统开放时间:2021年2月22日

系统在线申请时间:2021年3月22日

在线申请截止时间:2021年4月30日

申请信息系统:https://isisn.nsfc.gov.cn/

我们将为您提供从政策咨询、申报准备、入职到落实各项支持政策等一站式服务和全过程保障。您也可以联系相关学院了解详情,学院设有工作专班,配备专人协助您准备和完善申报材料。

联系我们

1.西工大人事处(高层次人才办)

联系人:刘澈、杨妍

电话:029-88495803

邮箱:rencaiban@nwpu.edu.cn

2.相关学院

学校简介

西北工业大学坐落于世界历史文化名城西安,是以发展航空、航天、航海(三航)等领域人才培养和科学研究为特色的多科性、研究型、开放式大学,隶属于工业和信息化部。1995年首批进入“211工程”,2001年进入“985工程”,2017年进入国家“一流大学”建设高校(A类)。

资源富集,特色鲜明

现有学生31000余名,教职工4200余人,其中有院士、杰青等国家级高层次人才300余人。有西安友谊、长安及江苏太仓三个校区,占地面积310余万平方米。设有航空、航天、航海和国际教育学院、教育实验学院、西北工业大学伦敦玛丽女王大学工程学院等26个学院。拥有71个本科专业,37个硕士学位一级授权学科,23个博士学位一级授权学科。形成了以三航学科群为引领,3M(材料、机电、力学)学科群、3C(计算机、通信、控制)学科群、新兴交叉(柔性电子、无人系统、航空航天医学、人工智能、舆情传播、文化遗产、新媒体等)学科群、理科学科群和人文社科学科群协调发展的学科体系,为建设世界一流学科奠定了良好的基础。

实力雄厚,成果丰硕

学校现有国家重点实验室等20个国家级科研基地和124个省部级科研平台。学校重点参与了大飞机、载人航天与探月等10个国家重大专项的论证及科研攻关,深度参与了两机专项论证、神舟系列飞船研制,是“为中国首次载人航天飞行作出贡献单位”的两所高校之一。学校开我国无人机研制之先河,实现我国第一个整套无人机系统、第一个无人机生产线等出口海外,拥有我国唯一的无人机特种技术国家重点实验室和无人机系统国家工程中心,国庆60周年阅兵中,整个无人机方队由我校自主研制生产;建军90周年阅兵中,我校无人机第二次以整个方队入列阅兵式;国庆70周年阅兵中,我校无人机再次通过天安门接受检阅。“十三五”以来,学校获国家三大奖20项,省部级一等奖41项,科研经费到款累计超过120亿元,位居全国高校前列。

开放办学,协同发展

学校聚焦国家重大战略部署,瞄准长三角区域一体化发展、粤港澳大湾区建设等发展机遇,在北京、上海、深圳、重庆、青岛、宁波、太仓等地设立异地创新机构。太仓校区距上海虹桥机场45公里,占地1576亩,建成后在校学生数达10000人,教职工2500人。太仓校区紧密围绕国家重大战略和区域经济社会发展需求,面向通用航空、民用航空、卫星应用、信息技术、新能源、新材料、智能制造等方向设立一批跨院系、跨学科的交叉创新平台,建设民航学院、网络空间安全学院、微电子学院、软件学院等学院,培养具有领军潜质、国际视野、创新创业能力的顶尖人才。

珍爱人才,待遇优厚

学校持续推进人才强校战略,高度重视人才队伍梯队建设,全面实施“翱翔人才工程”,促使青年人才快速成长,脱颖而出。学校薪酬水平在国内高校具有竞争力。青年教师入职后,院校两级在科研平台、研究生指标等方面提供协同支持。学校为人才子女提供全国顶尖的中小幼基础教育资源(特别是学校附属高中,实力雄厚,年均为清华北大送入优质生源约100人左右),子女入托入学完全无忧,有力保障人才潜心教学和科研。

欢迎海内外青年才俊,依托西工大申报“海外优青”!

留言参与抽取《融水谣》入场券幸运粉丝名单:

Wave.、华华 、Dopamine_L、Ritchie、叫什么好呢、柠檬冰茗、可以、姓韩、世纪春雨、Monkey 、小周同学、梦真 、iris 王、冰爽茶1202、YGZ、往事如烟、雪走、青花蓝、丫丫、zhou 、聪明的愚公、smily℃、浩宁、邵珍珍、LE TOP、果儿物语、小华森。、壹、派大星教授加博士先生、四季春珍波椰

3月2日下午18:30在长安校区翱翔学生活动中心门口派,工作人员联系电话:15339266221

加载中...