中学官网“秘密补课通知”疑为恶意篡改,陕西安康警方:正核实
澎湃新闻
原标题:中学官网“秘密补课通知”疑为恶意篡改,陕西安康警方:正核实
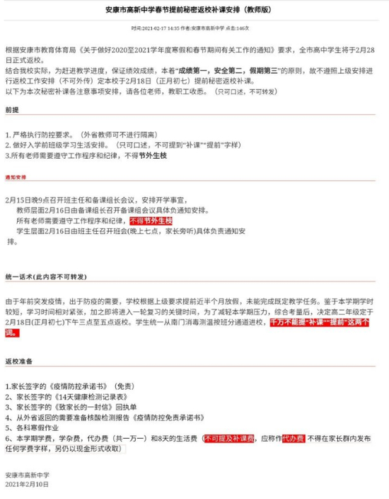
2月17日,陕西省安康市高新中学官网出现一则名为《安康市高新中学春节提前秘密返校补课安排(教师版)》的通知,引发网友关注。
安康高新中学官网出现提前秘密返校补课的通知。来源:高新中学官网截图
秘密补课,还把通知公开发到了官网?不少网友认为,是学校违规补课,误把私下的通知不小心放了出来。19日,澎湃新闻(www.thepaper.cn)从安康高新中学一名工作人员处了解到,该校并没有发过补课的通知,网传的页面不属实,网页应该是恶意篡改的。该校按照国家规定的返校时间开学,不存在秘密返校补课。
网传通知的具体内容,已清除。
19日,安康市公安局高新分局一名工作人员向澎湃新闻表示,前述案件已经交给了网安部门,正在核实处理中。高新区教体局一名工作人员也表示,目前正在处理此事。
澎湃新闻注意到,截至19日,高新中学官网通知公告栏中仍可显示前述通知的标题,但通知内容已被清除。前述高新中学工作人员向澎湃新闻表示,目前学校没有开学,职能部门也没有正常上班,不清楚学校官网为何没有删除相关标题。
据新京报18日报道,安康市高新中学前述通知称,为赶教学进度,保证绩效成绩,本着“成绩第一,安全第二,假期第三”的原则,故不遵守上级定的2月28日返校要求,学校定于2月18日提前秘密返校补课。目前学校官网上已看不到该通知,该校已报警。
责任编辑:贾楠 SN245