新浪新闻 国内

不要错过!华师转专业方案最新出炉

晚安华师

关注

原标题:不要错过!华师转专业方案最新出炉

来源:晚安华师

近日

学校教务处公布了

2021年度各学院转专业工作方案

共有26个学院85个专业开放转专业

请同学们留意相关信息

在假期做好准备啦

关于公布2021年度各学院转专业工作方案的通知

各学院、各位同学:

现将2021年度各学院全日制本科学生转专业工作方案予以公布,请各学院将本学院转专业方案录入教务系统,提前做好相关准备工作;请全体全日制本科学生根据方案详细了解各专业的转入条件,与家人充分商量后,合理选择转入专业,提前做好报名及考核等相关准备工作,如有疑问可进一步向各学院转专业负责老师咨询。

具体转专业报名及考核时间将于下学期另行通知,敬请关注。

华南师范大学教务处

2021年1月22日

下面

我们一起来看看

各学院的接收计划和考核方式吧

  文学院  

接收计划

考核方式

笔试占比50%,面试占比50%。

考核内容

(1)笔试内容:文学作品赏析,共100分。

(2)面试内容:综合素质(50分)、专业知识(50分),共100分。

  外国语言文化学院  

接收计划

考核方式

(1)英语类专业:笔试占比50%,面试占比50%。考核分两个阶段,第一阶段进行笔试考核,按笔试成绩以1:1.5的比例确定进入第二阶段的考核人选;第二阶段进行综合面试,结合个人简历进行综合评分。在笔试和面试成绩均合格的基础上,按总成绩(笔试50%+综合面试 50%)从高分到低分录取,录满名额为止。

(2)日俄专业:面试占比100%。综合面试(100%),按成绩从高分到低分排名,由面试小组结合简历进行择优录取。

考核内容

1.英语类专业:

(1)笔试:听力、语法、阅读等(具体以试卷内容为准),共100分。

(2)综合面试:口语和综合素质(含个人简历),共100分。

2.日俄专业:

综合面试(含个人简历),共100分。

特殊情况说明

(一)信息发布渠道:转专业的一切信息,都在外文学院网页上发布(网址:sfs.scnu.edu.cn)。

(二)报名材料有:申请表、成绩单(有红章的)、个人简历(外文网页上可下载)各一份,并按序装订成册(以免散落)。

  哲学与社会发展学院  

接收计划

考核方式

面试占比50%,笔试占比50%。

考核内容

(1)笔试:专业基础知识,文字表达能力。

(2)面试:综合素质表现。

  历史文化学院  

接收计划

考核方式

面试占比50%,笔试占比50%。

考核内容

历史专业基础知识、综合素质表现。

  教育科学学院  

接收计划

考核方式

面试占比100%。

考核内容

专业基础知识,综合素质表现。

特殊情况说明

《华南师范大学普通高等学校招生章程》规定:通过广东省公费定向培养粤东西北中小学教师试点计划录取进入我校的定向培养考生入学后不得转学及转专业。

  经济与管理学院  

接收计划

考核方式

笔试占比40%,面试占比60%。

考核内容

暂无。

  美术学院  

接收计划

考核方式

专业考试占比60%,专业课平均成绩占比40%,转专业考试成绩最低需达到60分。

考核内容

(1)美术学(师范)考核素描;

(2)产品设计考核产品手绘;

(3)视觉传达考核构成基础;

(4)环境设计考核专业制图;

(5)数字媒体考核数字图像处理、试听语言。

特殊情况说明

不接受美院以外的学生转专业申请。

  音乐学院  

接收计划

考核方式

面试占比100%,如遇疫情,将采取面试加视频提交的方式。专业成绩占比80%,综合素质占比20%。学院将组织各专业教师进行集中面试。时间地点待定。

考核内容

(1)音乐表演转入音乐学(师范)专业的学生,考核内容由钢琴、声乐(或器乐)、面试等三项构成,学生也可根据个人能力选择加试。按钢琴40%、声乐40%、综合素质面试15%、加试5%的比例进行统分。

(2)音乐学转入音乐表演专业需演唱(演奏)主修专业的曲目两首;或创作作品的原稿。成绩按专业85%,综合素质面试15%的比例进行统分。

注:(1)在加试项目中,只进行声乐演唱或器乐演奏的能力测试,学生所加试的内容不得与其它考试项目重复;(2)本院转专业工作均在第一轮确定,不组织第二轮转专业工作。

特殊情况说明

原则上不接受舞蹈学专业学生转到音乐学或音乐表演。如因身体原因需要转的,要接受降级修读的要求。

  旅游管理学院  

接收计划

考核方式

面试占比70%,申请书占比30%。

考核内容

综合素质表现,主要为思想道德素养、学习能力、适应能力、专业规划等。

  法学院  

接收计划

考核方式

笔试占比50%,面试占比50%。笔试不低于30分,面试不低于30分。按笔试和面试总成绩排名录取。

考核内容

(1)法律常识;(2)案例分析;(3)热点事件评析。

  政治与公共管理学院  

接收计划

考核方式

面试占比100%。

考核内容

综合素质表现,包括专业兴趣、专业学习潜力、专业学习基础等。

特殊情况说明

(一)凡是必修学分的认定,必须课程内容相同或相近、学分相同或大于新专业的学分(如该课程在原专业的学分大于新专业,则只能按照新专业学分予以认定);

(二)本院在读学生转专业获批以后一概不得放弃。

  计算机学院  

接收计划

考核方式

笔试占比60%,面试占比40%。

考核内容

计算机学科基础素养与培养综合潜质测评。其中:

1、笔试

内容:计算机科学与技术(师范)、计算机科学与技术、网络工程、人工智能等专业均需考核申请转专业学生的计算机基础知识和程序设计基本能力,试题全为客观题,共100分。

 (1)对申请转入2019级学生,需考核离散数学、面向对象编程、数据结构等专业知识。

考核内容:I.《离散数学》主要考察数理逻辑、集合论、图论、代数系统的基础知识;II.《面向对象程序设计》主要考察C++语言程序设计;III.《数据结构》。

参考书目[①、②③④三选一、⑤⑥二选一]:

①屈婉玲等编著。《离散数学(第2版)》,高等教育出版社。

②谭浩强编著。《C++程序设计(第3版)》,清华大学出版社。 

③郑莉,董渊,何江舟编著。《C++语言程序设计(第4版)》,清华大学出版社。

④翁慧玉,俞勇编著。《C++程序设计--思想与方法》慕课版(第3版),人民邮电出版社。

⑤殷人昆主编。《数据结构》(用面向对象方法与C++语言描述)(第2版),清华大学出版社。

⑥王红梅等编著。《数据结构(C++版)(第2版)》,清华大学出版社。

(2)对申请转入2020级的学生,需考核离散数学和程序设计的基础知识。

考核内容:I.《离散数学》主要考察数理逻辑、集合论的基础知识;II.《C语言程序设计》;III.计算机基础知识。

参考书目[①、②③二选一]:

①屈婉玲等编著。《离散数学(第2版)》,高等教育出版社。

②李含光,郑关胜编著。《C语言程序设计教程》,清华大学出版社。

③翁慧玉,俞勇编著。《C++程序设计--思想与方法》慕课版(第3版),人民邮电出版社。

 (3)对申请转入2021级学生,主要考察学生计算机基础以及对于计算机类专业的兴趣。

考核时,只进行面试考核,且以面试成绩作为考核的总成绩。面试主要内容是计算思维和计算机基础知识。

2、面试

主要考核学生专业素养、表达能力及综合素质,共100分。

(上下滑动查看考核内容)

特殊情况说明

没有学习程序设计类课程的学生,经考核,程序设计能力不过关者;或者是大学期间没有修读过“高等数学”课程,或是所修“高等数学”课程成绩不佳的学生,需要降级学习。

  数学科学学院  

接收计划

考核方式

笔试占比80%,面试占比20%。

考核内容

(1)笔试:数学分析(一)、解析几何,共计100分。

(2)面试:综合素质(50分)、专业知识(50 分),共计100分。

特殊情况说明

(一)转专业获批以后一概不得放弃,建议学生与家长协商后谨慎填报转入专业。

(二)第一轮申请转入本院专业不获批的学生不得在第二轮转专业中再次选择本院专业。

  物理与电信工程学院  

接收计划

考核方式

笔试占比25%,面试占比50%,大学绩点折算成绩占比25%。

考核内容

专业基础知识、综合素质表现。

(1)笔试内容:物理相关专业基础知识等(具体以试卷内容为准)。

(2)面试内容:自我介绍、专业认知、综合素质表现。

特殊情况说明

转专业获批以后一概不得放弃,建议学生与家长协商后谨慎填报转入专业。

  化学学院  

接收计划

考核方式

面试占比100%。

考核内容

暂无。

  生命科学学院  

接收计划

考核方式

面试占比100%。

考核内容

学业情况、专业兴趣、个人特长、职业规划、思维方式和表达能力等。

特殊情况说明

本学院不得转专业的情况:按《华南师范大学全日制本科生转专业实施办法(2017年修订)》(华师〔2017〕183号)文件规定。

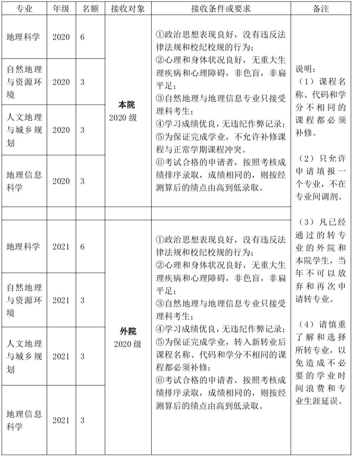
  地理科学学院  

接收计划

考核方式

笔试占比40%,面试占比60%。

考核内容

1.笔试:(1)地理学的基本概念和基本知识;(2)对转入专业相关情况的了解及专业学习规划。

2.面试:(1)地理相关专业知识;(2)对地理学科的认识和对拟转入专业的了解;(3)学习能力及心理素质综合考察。

  教育信息技术学院  

接收计划

考核方式

笔试占比50%,面试占比50%,总成绩=笔试(50%)+面试(50%)。

考核内容

(1)笔试:专业的基础知识(50分)和综合应用技能(50分),共100分。

(2)面试:综合素质50分、专业知识50分,共100分。其中,对于教育技术师范专业,还注重考查学生的师范素养。

特殊情况说明

如因疫情等原因无法组织现场考核(笔试和面试)的,对“考核方式及占比”调整为:

1、新闻学、传播学:传媒类作品设计集(文字或视频或音频任意组合)占50%,网络面试占50%。

2、教育技术学(师范)、教育技术学:网络面试100% (含专业知识考核,相当于原笔试内容)

  心理学院  

接收计划

考核方式

面试占比100%。

考核内容

(1)心理学(师范)专业:学生综合素质与师范素养(50分),心理学基础知识(50分)。

(2)应用心理学专业:学生综合素质(50分),心理学基础知识(50分)。

  信息光电子科技学院  

接收计划

考核方式

面试占比70%,实验技能考核占比30%。

实验技能考核及面试均达到60分以上者,按总成绩从高分到低分排名,如出现同分情况,高考分数高者优先。

考核内容

(1)实验技能考核:物理学和光学的基本实验操作和基本仪器使用,共100分。

(2)面试:专业知识、转专业原因、对拟转入专业的认识、学习发展规划、综合素质考察等,共100分。

  环境学院  

接收计划

考核方式

面试占比100%。

考核内容

综合素质(50分),专业知识(50分)。

  马克思主义学院  

接收计划

考核方式

面试占比100%。

考核内容

综合知识50%,背景知识50%。

  软件学院  

接收计划

考核方式

笔试占比50%,面试占比50%。

考核内容

(1)对于拟转入2018级和2019级学生,考核内容:①面向对象程序设计,主要考察C++语言程序设计;②数据结构。试题全部为客观题。

参考教材:①郑莉等编著《C++语言程序设计(第4版)》,清华大学出版社 。

②王红梅等编著《数据结构(C++版)(第2版)》,清华大学出版社。

(2)对于拟转入2020级的学生,考核内容:C语言程序设计/Python程序设计(2选1),主要内容包括:运算符、表达式、顺序、分支与循环等控制结构、数组、函数等内容;计算机基础知识。试题全部为客观题。

参考教材:①李含光等编著《C语言程序设计教程》(第1-5章内容),清华大学出版社。

②罗伯特•塞奇威克(Robert Sedgewick)等著,《程序设计导论:Python语言实践》,机械工业出版社。

(3)对于拟转入2021级的学生:无需进行笔试,只需要进行面试考核,且以面试成绩作为考核的总成绩。面试主要内容是计算思维和计算机基础知识。

(上下滑动查看考核内容)

  城市文化学院  

接收计划

考核方式

面试占比100%。

考核内容

(1)对文化产业管理/网络与新媒体专业的理解及专业兴趣(40分)

(2)德智体美等方面的综合素质(30分)

(3)原专业的学习情况及表现(10分)

(4)学习规划以及个人专业发展目标(10分)

(5)思维方式和表达能力(10分)

  国际商学院  

接收计划

考核方式

(1)金融学:笔试占比50%,面试占比50%;

(2)财务管理:笔试占比30%,面试占比70%。

考核内容

1、金融学专业

(1) 面试主要考察基本礼仪及人际沟通和学习能力,时长30分钟,其中15分钟中文交流、15分钟英语交流(成绩各占面试成绩的50%)

(2) 笔试

①计划转入本专业2020级的学生考试科目为《经济学和管理学综合》;

②计划转入本专业2018级和2019级的学生考试科目两门,分别是《经济学和管理学综合》(占笔试成绩 50%)《金融学综合(含货币、银行、投资、财务管理)》(占笔试成绩 50%)。每门课程考试时长均为120分钟,试卷及作答均为英文,可携带纸质版通用英语或英汉双解词典。笔试内容以考察学生的基本知识结构为目的,不指定复习参考书,不安排考前辅导。

2、财务管理专业

(1)结构化面试内容(70%)

①陈述专业二次选择的原因;

②考核对财务管理专业的了解情况;

③介绍转入新专业后的学习发展规划;

④综合素质考察。

(2)笔试试题为开放性问题,主要考察学生的专业素养和潜质(30%)。

(上下滑动查看考核内容)

特殊情况说明

根据《广东省教育厅、广东省招生委员会关于2018年深入推进普通高等学校考试招生改革的通知》(粤教考函〔2017〕5号)相关规定,2018年起金融学专业不允许学生转专业。

  国际联合学院  

经济与管理学院

接收计划

考核方式

面试占比60%,笔试占比40%。

考核内容

暂无。

特殊情况说明

(一)根据粤教考函[2018]73号文件通知,单独编设院校代码招生专业录取的考生,入学后不得转入非单独编设院校代码招生专业。即2020级中外联合培养专业的学生入学后,不允许转入普通专业,但可以申请转入使用独立代码(77574)招生的其他中外联合培养专业。

(二)收费说明:

(1)2020级中外联合培养专业收费标准在国内学习期间,学生需缴纳24060专业学费6060元/生·学年,另需缴纳中外联合培养专业培训费18000元/生·学年。

(2)2021级中外联合培养专业收费标准 在国内学习期间,学生需缴纳24060专业学费6060元/生·学年,另需缴纳中外联合培养专业培训费18000元/生·学年。

软件学院

接收计划

考核方式

笔试占比50%,面试占比50%。

考核内容

(1)笔试考核内容:

①对于拟转入2019级学生,考核内容:①面向对象程序设计,主要考察C++语言程序设计;②数据结构。试题全部为客观题。

参考教材:郑莉等编著《C++语言程序设计(4版)》,清华大学出版社;王红梅等编著《数据结构(C++版)(第2版)》,清华大学出版社。

②对于拟转入2020级的学生,考核内容:C语言程序设计/Python程序设计(2选1),主要内容包括:运算符、表达式、顺序、分支与循环等控制结构、数组、函数等内容;计算机基础知识。试题全部为客观题。

参考教材:李含光等编著《C语言程序设计教程》(第1-5章内容),清华大学出版社;罗伯特•塞奇威克(Robert Sedgewick)等著,《程序设计导论:Python语言实践》,机械工业出版社。

③对于拟转入2019级软件工程(中英本科双学士学位项目)的学生:笔试内容参考(2)以外,面试需要额外考察英语口语。

④对于拟转入2020级的学生:无需进行笔试,只需要进行面试考核,且以面试成绩作为考核的总成绩。面试主要内容是计算思维和计算机基础知识。

(2)面试考核内容:

①考察学生德智体美等方面的综合素质;

②考察学生对软件工程专业的兴趣与学习潜力;

③考察学生对软件工程专业的学习规划及个人专业发展目标;

④考察学生对软件工程专业及基础知识的掌握程度;

⑤考察学生的英语口语水平(仅限于转入2019级软件工程(中英本科双学士学位项目)的学生)。

(上下滑动查看考核内容)

特殊情况说明

(一)根据粤教考函[2018]73号文件通知,单独编设院校代码招生专业录取的考生,入学后不得转入非单独编设院校代码招生专业。即2020级中外联合培养专业的学生入学后,不允许转入普通专业,但可以申请转入使用独立代码(77574)招生的其他中外联合培养专业。

(二)收费说明:

(1)2019级中外联合培养专业收费标准:在国内学习期间,学生需缴纳软件工程(中英联合培养)专业基本学费8000元/生•学年,另需缴纳中外联合培养模块课程费用5800元/生•学年。(2)2020级中外联合培养专业收费标准:在国内学习期间,学生需缴纳软件工程(中英联合培养)专业学费8000元/生•学年;电子信息工程(中澳联合培养)专业学费6850元/生•学年,另需缴纳中外联 合培养专业培训费18000元/生•学年。

国际商学院

接收计划

考核方式

(1)财务管理(中美联合培养):笔试占比30%,面试占比70%;

(2)财务管理(中澳联合培养):笔试占比30%,面试占比70%;

(3)法语(中法联合培养):面试占比100%.

考核内容

1、财务管理(中美联合培养)、财务管理(中澳联合培养)

(1)结构化面试内容(70%)

①陈述专业二次选择的原因;

②考核对财务管理专业的了解情况;

③介绍转入新专业后的学习发展规划;

④综合素质考察。

(2)笔试试题为开放性问题,主要考察学生的专业素养和潜质。(30%)

2、法语(中法联合培养)

考察拟转入学生的综合素养、专业特长、学习动机、职业规划、语言能力等。其中语言能力包括已具备的英(法)语水平及文化知识。学生可提供已具备的相关外语考试证书作为参考。

(上下滑动查看考核内容)

特殊情况说明

(一)根据粤教考函[2018]73号文件通知,单独编设院校代码招生专业录取的考生,入学后不得转入非单独编设院校代码招生专业。即2020级中外联合培养专业的学生入学后,不允许转入普通专业,但可以申请转入使用独立招生代码(77574)的其他中外联合培养专业。

(二)收费说明:

(1)2019级中外联合培养专业收费标准:转入2019级财务管理(中澳联合培养)、财务管理(中美联合培养)专业,在国内学习期间,学生需缴纳专业基本学费6060元/生·学年,另需缴纳中外联合培养模块课程费用3940元/生·学年;转入2020级法语(中法联合培养)专业,在国内学习期间,学生需缴纳专业基本学费6850元/生·学年,另需缴纳中外联合培养模块课程费用3150元/生·学年。

(2)2020级中外联合培养专业收费标准:转入2020级财务管理(中澳联合培养)、财务管理(中美联合培养)专业,在国内学习期间,学生需缴纳专业学费6060元/生·学年,另需缴纳中外联合培养专业培训费18000元/生·学年;转入2020级法语(中法联合培养)专业,在国内学习期间,学生需缴纳专业学费6850元/生·学年,另需缴纳中外联合培养专业培训费18000元/生·学年。

(3)2021级中外联合培养专业收费标准:转入2021级法语(中法联合培养)专业,在国内学习期间,学生需缴纳专业学费6850元/生·学年,另需缴纳中外联合培养专业培训费18000元/生·学年。

上下滑动查看特殊情况说明)

做出抉择已是不易

坚持所选更为难得

希望同学们都能跟随心之所向

走出属于自己的未来

加载中...