中南来信 | 您有一封寒假攻略等待查收~
中南大学
原标题:中南来信 | 您有一封寒假攻略等待查收~
来源:中南大学中南大学2021年寒假放假时间:
全校学生1月23日起正式放假
本科生及硕士三年级研究生
2月27日至28日到校
其余硕士研究生和全体博士研究生
3月6日至7日到校
寒假期间
校园安排又是怎样的呢
快跟小南来看看吧
01
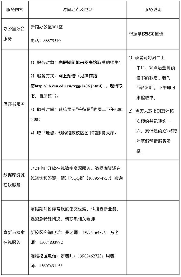
图书馆
一、图书馆闭馆时间
①2021年1月26日-2月27日闭馆,提供预借取书服务;
②取还书时间:周二下午 3:00-5:00(国家法定假日除外)
二、服务指南
寒假期间,图书馆读者服务工作具体安排如下:
三、其他说明
请读者做好疫情防控措施,出入校园佩戴口罩。
图书馆将根据学校最新要求对图书馆开放时间和预约管理进行调整。调整情况将提前通过图书馆主页及微信公众号发布通知,敬请关注。
02
食堂
后勤保障部饮食服务中心寒假期间值班食堂安排如下:
其他食堂2月27日起恢复正常供餐。寒假期间,敬请广大师生员工前往值班食堂就餐!
03
班车
一、寒假班车运行时间为:2021年1月26日至2月26日,自3月1日起按照正常的班车时刻表运行。
二、1月25日、2月28日为教职工正常上班时间,只开行职工上班班车,不开行教师上课班车。
三、国家法定节假日班车停开。
四、各单位要及时通知到每一位教职工,确保寒假正常值班。
附:2021年寒假班车运行时刻表
2021年寒假班车运行时刻表
(2021年1月26日至2月26日)
04
校区进出口
一、各校区进出口调整关闭时间
2021年1月27日8时 – 2021年2月27日18时
二、各校区进出口调整措施
1、本部校区:南大门(麓山南路)保持开通,仅限校内车辆及人员、外来办公车辆及人员通行。西大门仅开通行人通道,以便西苑家属区离退休老同志通行。西苑菜市场大门关闭。
2、南校区:西门(清水路留学生公寓大门)保持开通,仅限校内车辆及人员、外来办公车辆及人员通行。升华公寓大门、麓山南路大门关闭。
3、新校区:北三门(清水路大门)保持开通,仅限校内车辆及人员、外来办公车辆及人员通行。东大门(潇湘中路大门)和北一门(靳江路大门)关闭。
4、铁道校区:东门(韶山路大门)保持开通,仅限校内车辆及人员、外来办公车辆及人员通行。根据附属中小学放假时间安排,梅岭1门于1月28日限时开通(开通时间为7:00 – 9:00)。西门(芙蓉路大门)关闭。
5、湘雅新校区:北门(银双路大门)保持开通,仅限校内车辆及人员、外来办公车辆及人员通行。南侧门(体育馆附近)关闭。
6、湘雅老校区:家属区大门保持开通,仅限校内车辆及人员、外来办公车辆及人员通行。教学区大门仅供学校班车出入。后门限时开通(开通时间为7:00 - 18:00)。
其他进出通道继续实行封闭。
三、人员、车辆通行管理要求
1、人员通行要求:校内师生员工一律佩戴校徽或凭借校园卡进出校园;校内家属区居民凭身份证或社区开具的临时通行证进出校园;入校办公的外来人员需说明入校原因并提供电子健康码。所有步行或乘坐非机动车入校人员从电子测温仪通道进入校园,并接受证件检查、健康码查验,经体温检测正常后,方可进入校园。严禁校外闲杂人员入校参观、游玩、锻炼等。严禁外卖人员进入校园。
2、车辆通行要求:校内车辆一律凭保卫部下发的《中南大学疫情防控期间车辆通行证》入校;外来办公人员车辆,需由校内对接二级单位电话报备保卫部后,所有驾乘人员经体温检测正常、备案登记后再入校。外卖人员车辆及其他闲散人员车辆一律不准入校。严禁闲杂车辆进入校园。严禁外卖车辆进入校园。
请师生员工们自觉遵守学校有关规定,服从学校管理,积极配合做好疫情防控工作,由此造成的不便,敬请大家谅解。
不管大家现在身在何方
小南都祝愿大家拥有一个愉快的假期
平安喜乐,新年大吉
小南来信
请查收
点此亲启
致所有中南人
中南大学的生活
是什么样子的呢
在中南
一天可以过四季
缠绵月余的梅雨季
对阳光的渴望写在脸上
想要晴天
@晏晏
天气晴朗的时候
万物都变得可爱
@七小七
@铁道养老乐
下雪这件事
是值得一蹦三跳
向所有人大声宣布的
@李琪
在中南有娇小的姑娘背着吉他走四方
也有文艺少年爱染一身桂花香
“我和尘埃一起在光影里起舞”
文科生大概天生就是半个诗人
让BC座牵手成功的廊桥
@七小七
“丁达尔效应出现时
光就有了形状”
理科生也会懂什么是浪漫
最丁达尔的云,好酷
@咿呀咿啊
每个人都可以有自己的模样
毕竟我们念的是
“向善 求真 唯美 有容”
在中南
你会经历很多不同样的事情
比如学习
上课有时会变得有趣
组胚课上围观“嫦娥奔月”
@李秋
体育课舞龙舞得好开心
@咿呀咿啊
比如运动
叫上三两好友,爬山,骑行
流一身汗,也是酣畅淋漓
第一次登顶岳麓山
给单车举高高
@粉冶 王文博
但是体测不行
说是不行,就是不行
在中南
你会遇见很多不同样的人
比如一帮热气腾腾的朋友
拉拉扯扯,打打闹闹
拥着人向前走
进了想去的广播站,碰到了很多同好
大家都在各自生活里写诗
偶有交织,彼此照亮
@wharf
不管多大
都有藏在大树下的悄悄话
@铁道养老乐
比如擦肩而过的那对老人
执子之手,与子偕老
悠长人生,相伴走向白发苍苍
@阿珊
@momo酱
又比如仰望的那个人
本来以为只是“网络一线牵”的缘分
星星却落在了眼前
是罗翔老师啊!!!
@che
总的来说
中南的生活就是这样的
有人自远方来
有人到远方去
19年毕业,宿舍合照
@校友
有时遇到惊喜
有时也有意外
啪叽
是心碎的声音
@矿物1901李旭阳
有时会抱怨它日复一日的乏味
有时又会和体贴心意撞个满怀
呆在这里不曾觉察
离开却又分外想念
寒假正式开始之前
别忘和中南说句再见
再见呀中南
我们春天再见

资料来源|中南大学校内通知
图片 | 鲁凯 陈婷婷 胡超群 游婧榕 王哲苇 CSUer
文案 | 陈玥
资料整理 | 陈玥
编辑 | 陈玥
审核 | 陈玥
责编 | 王轩