新浪新闻 国内

首都航空:这些行程涉沈阳进出港国内航班客票可免费退改

北京日报

关注

原标题:首都航空:这些行程涉沈阳进出港国内航班客票可免费退改

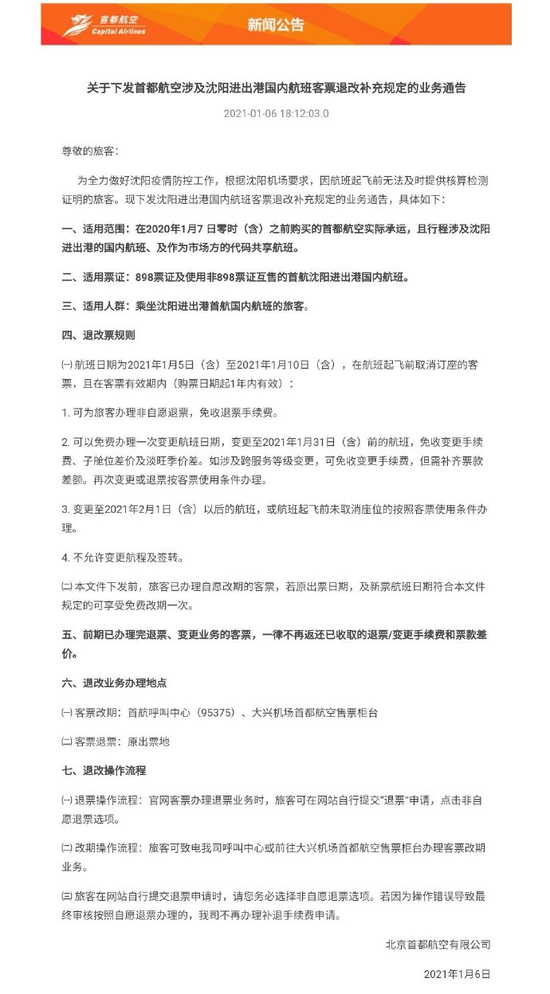
关于下发首都航空涉及沈阳进出港国内航班客票退改补充规定的业务通告

尊敬的旅客:

为全力做好沈阳疫情防控工作,根据沈阳机场要求,因航班起飞前无法及时提供核酸检测证明的旅客。现下发沈阳进出港国内航班客票退改补充规定的业务通告,具体如下:

一、适用范围:在2020年1月7日零时(含)之前购买的首都航空实际承运,且行程涉及沈阳进出港的国内航班、及作为市场方的代码共享航班。

二、适用票证:898票证及使用非898票证互售的首航沈阳进出港国内航班。

三、适用人群:乘坐沈阳进出港首航国内航班的旅客。

四、退改票规则

㈠ 航班日期为2021年1月5日(含)至2021年1月10日(含),在航班起飞前取消订座的客票,且在客票有效期内(购票日期起1年内有效):

1。 可为旅客办理非自愿退票,免收退票手续费。

2。 可以免费办理一次变更航班日期,变更至2021年1月31日(含)前的航班,免收变更手续费、子舱位差价及淡旺季价差。如涉及跨服务等级变更,可免收变更手续费,但需补齐票款差额。再次变更或退票按客票使用条件办理。

3。 变更至2021年2月1日(含)以后的航班,或航班起飞前未取消座位的按照客票使用条件办理。

4。 不允许变更航程及签转。

㈡ 本文件下发前,旅客已办理自愿改期的客票,若原出票日期,及新票航班日期符合本文件规定的可享受免费改期一次。

五、前期已办理完退票、变更业务的客票,一律不再返还已收取的退票/变更手续费和票款差价。

六、退改业务办理地点

㈠ 客票改期:首航呼叫中心(95375)、大兴机场首都航空售票柜台

㈡ 客票退票:原出票地

七、退改操作流程

㈠ 退票操作流程:官网客票办理退票业务时,旅客可在网站自行提交“退票”申请,点击非自愿退票选项。

㈡ 改期操作流程:旅客可致电我司呼叫中心或前往大兴机场首都航空售票柜台办理客票改期业务。

㈢ 旅客在网站自行提交退票申请时,请您务必选择非自愿退票选项。若因为操作错误导致最终审核按照自愿退票办理的,我司不再办理补退手续费申请。

北京首都航空有限公司

2021年1月6日

来源:首都航空

责任编辑:贾楠 SN245

加载中...