新浪新闻 国内

北京市修订发布居民家庭应急物资储备建议清单

北京发布

关注

原标题:北京市修订发布居民家庭应急物资储备建议清单

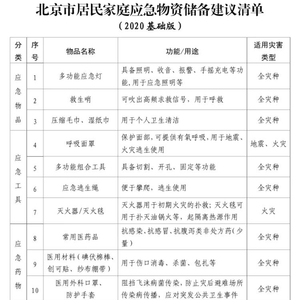
2020年12月22日,市应急管理局发布了《北京市居民家庭应急物资储备建议清单》(2020版)。本次发布的建议清单,是在2014年8月发布的建议清单基础上,通过征求多方意见并召开专家咨询论证会等方式修订完善形成的,进一步规范了各种应急物资名称、功能、用途和适用灾种类型,并适当调整了物资品种,内容更为全面、更具针对性。

新版建议清单包括基础版和扩充版两个版本。其中,基础版包括应急物品、应急工具和应急药物3类应急物资。扩充版包括食品、个人用品、逃生自救工具、医疗急救用品、重要文件资料5类应急物资。扩充版建议清单建议居民根据自身的居住环境、地域特点、家庭成员、以及北京地区可能面临的主要灾害类型等实际情况,进行有针对性的扩充储备。

家庭应急物资储备是本市应急物资储备体系的重要组成部分。灾害发生后,每个人都可能成为灾害影响的对象,如果居民家庭储备一定的应急物资,掌握一定的应急技能,就可快速开展自救互救和逃生避险,减少各种灾害造成的损失。实践表明,越及时开展自救互救和逃生避险,安全的保障概率就越高。发布建议清单的主要目的是鼓励本市居民积极参与家庭应急物资的储备,通过家庭应急物资储备带动学习掌握基本应急技能,提高自身抵御灾害风险的能力。

为引导居民家庭做好应急物资储备,北京市应急管理局建立了家庭应急物资储备工作机制,制定了《北京市居民家庭应急物资储备建议清单管理办法》,明确了建议清单的修订、征求意见、审定发布、宣传普及等相关事项,确保本市家庭应急物资储备工作持续健康发展。正常情况下,市应急管理局将每三年对建议清单进行必要的微调并发布,如遇灾害风险发生重大变化时,将及时修订发布。相关单位将在防灾减灾日、安全生产月、消防宣传日等重要宣传活动期间,开展防灾减灾救灾知识普及和应急物资使用演练。本市鼓励应急物资生产经营企业结合建议清单,生产销售满足市场不同需求的家庭应急包产品,方便市民采购、储存、保管和使用。

家庭应急物资建议清单中的物品绝大部分都是日常用品,市民可根据需要在商场、超市、专业市场或网上均能购买到。市应急管理局对市民储备家庭应急物资提出3点建议:

一是选购资质合法、信誉良好的生产经营企业提供的应急物资;

二是优先储备基础版的应急物资品种,并根据家庭需要选择储备扩充版的应急物资品种;

三是熟悉掌握应急物资的正确使用方法,定期对应急物资状况进行检查,并及时更换已过保质期的应急物资。

来源:北京市应急管理局

责任编辑:贾楠 SN245

加载中...