新浪新闻 国内

欢迎报考!上海交大发布特殊类型招生简章三则

上海交通大学

关注

原标题:欢迎报考!上海交大发布特殊类型招生简章三则

编者按

2021年 外语类保送生招生简章

根据《教育部办公厅关于做好2021年普通高校特殊类型招生工作的通知》(教学厅[2020]13号)及《关于做好2021年部分外国语中学推荐保送生工作的通知》(教学司[2020]7号)的有关规定,我校继续开展2021年外语类保送生招生工作,制定本简章。

一、对象

具备外语类保送生资格(所在中学为教育部批准的2021年具有推荐外语类保送生资格的外国语中学)、符合2021年普通高考报名条件的优秀应届高中毕业生。

二、报名

进入“上海交通大学报名系统”(http://applications.sjtu.edu.cn/)进行网上报名。按系统提示填写并提交相关信息后打印申请表。在申请表上加盖中学公章后扫描上传并完成提交。报名纸质材料无需邮寄,但必须保留备查,报名截止时间为2020年12月27日。

中学应将《上海交通大学2021年外语类保送生中学推荐汇总表》传真至021-34207255,并于2020年12月29日17时前(以上海市邮政接收时间为准),以特快专递(EMS)方式邮寄至上海交通大学招生办公室。

考生申请材料及中学推荐材料应当清晰、真实、完整。材料中存在虚假内容或者隐匿可能对考生产生不利影响的重大事实的,一经发现,取消继续参与后续认定工作的资格;已经获得保送生认定资格的,取消相应资格;已经入学的,按教育部和我校相关规定处理。

三、选拔办法及录取政策

01

 初审

我校根据申请材料和中学推荐意见进行初审,初审结果预计于2020年12月31日在报名系统中显示。请初审通过者于2021年1月4日中午12时前及时在线缴费,以免影响测试,缴费成功的考生请及时关注相关公告,并下载准考证。

02

 学校测试(以下简称“校测”)

保送生校测由笔试和面试组成。

笔试:由数学、外语构成。数学必考,外语笔试语种由考生在英语、日语(只能报考日语专业)、德语(只能报考德语专业)、法语(只能报考法语专业)中选择一门。

面试:由外语能力测试、综合面试构成。外语能力测试语种默认与考生笔试外语门类一致。如有特殊情况,考生须提出书面申请,并传真至021-34207255,申请须经我校批准方可参加其他语种(限英、日、德、法)外语能力测试。

时间地点:校测预计于 2021年1月中旬在上海交通大学闵行校区进行,具体以准考证为准。

考前,每位考生须签订《诚信考试承诺书》(随准考证下载)。如发现作弊者,取消该生在我校外语类保送生考试报名和录取资格,并通报省级招生考试机构取消当年高考报名和录取资格。

03

 认定

1) 我校依据校测成绩,发放保送入围资格,在考生回执确认后,认定保送生候选人名单。

2) 认定结果经我校招生工作领导小组讨论通过,并按照教育部规定公示无异议,方可生效。

四、免笔试条件

凡符合下列条件之一的具有外语类保送生资格的应届高中毕业生,经本人申请,我校审核通过后,可免予笔试,直接进入面试:

1. 获得全国中学生奥林匹克竞赛数学或物理学科省级赛区一等奖的优秀学生;

2. 我校委托符合教育部规定具有推荐外语类保送生资格的部分外国语中学校长推荐的“直推生”(直推生所在中学须在校内显著位置公示直推方案及直推学生名单,填报法语专业的直推生须参加法语专业学习交流活动)。

五、防疫要求

1. 为统筹做好考试招生和常态化新冠疫情防控工作,考生应仔细阅读《上海交通大学2021年外语类保送生校测考生防疫注意事项公告》,并按要求做好相应准备。如因疫情变化可能做出相应调整,届时另行通知。

2. 根据上海市和学校疫情防控要求,考生本人参加测试时须主动出示准考证(含《诚信考试承诺书》)和有效身份证件原件(身份证遗失或不在有效期内,可携军人及武警人员证件、户口本需附公安户籍部门开具的贴有近期免冠照片的身份证号码证明、护照替代),并提供到校前七日内的核酸检测证明(阴性)以及两码(随申码和行程码)方可入校参加测试,家长不进校。如因不符合防疫要求无法参加考试,将视为放弃考试,后果由考生自行承担。

六、其他

按照教育部相关文件规定,外语类保送生入校后不可转入非语言类专业就读。

法语专业学习交流活动不影响其他外语类专业录取。

高考体检不符合国家规定者,将根据国家有关规定取消录取资格。

本次外语类保送生选拔录取工作,在学校招生工作领导小组的直接领导下进行,工作方案、实施办法和最终录取结果均须报招生工作领导小组审核批准,学校招生监察小组全程参与。为确保此项工作的公平公正性,同时接受社会监督,我校监察部门监督举报电话:021-34206217。

七、联系方式

上海交通大学招生办公室

地址:上海市闵行区东川路800号新行政B楼333室

邮政编码:200240

咨询电话:021-34200000

传真:021-34207255

Email:zsb@sjtu.edu.cn

招生网站:http://admissions.sjtu.edu.cn

本简章解释权属上海交通大学招生办公室

上海交通大学招生办公室

2020年12月

进入招生官网,下载简章底部附件

附件1:上海交通大学2021年外语类保送生校测考生防疫注意事项公告

2021年 高水平运动队招生简章

根据《教育部办公厅关于做好2021年普通高校部分特殊类型招生工作的通知》(教学厅〔2020〕13号)的有关规定,为选拔培养德智体美劳全面发展的高素质人才,推动学校体育运动的开展,结合上海交通大学高水平运动队建设需要和人才培养目标,2021年我校继续进行高水平运动员的选拔工作,特制定本简章。

01

招收项目及计划

A类:篮球、乒乓球、游泳、田径

B类:网球、羽毛球

C类:足球

招收的运动项目及计划

上海交通大学2021年高水平运动队招生总计划不超过41人,招生计划视生源情况适当调整。

02

报名条件

1.符合国家规定的2021年普通高等学校招生报考条件,且具有高级中等教育毕业同等学力或高级中等教育学校毕业。

2.各项目报名要求如下:

篮球:一级及以上运动员考生;不接受在中国篮球协会注册及曾经注册过的运动员报名。

乒乓球:一级及以上运动员考生;不接受参加过中国超级俱乐部联赛、中国乒乓球俱乐部甲A比赛、全国运动会(预赛、决赛)、全国乒乓球锦标赛(决赛)的考生报名。考生需在高中阶段获得过省级乒乓球比赛单打前两名,或全国中学生乒乓球比赛单打前六名,或世界中学生乒乓球比赛单打前八名。

游泳:一级及以上运动员考生;只招收参加全国统考100米或200米蝶泳、仰泳、蛙泳、自由泳、200米个人混合泳项目的考生。不接受在国家体育总局注册过或正在注册的以及曾代表各省(自治区、直辖市)、职业俱乐部、行业体协(不含学生体协)、企业参加过限制性比赛的运动员报名。限制性比赛包括:全国春季游泳锦标赛、全国夏季游泳锦标赛、全国冬季游泳锦标赛、全国游泳冠军赛、全国游泳锦标赛、全国青年游泳锦标赛、16周岁以上国际性游泳比赛等。

田径:一级及以上运动员考生;只招收100米,200米,400米,800米,1500米,5000米径赛项目考生;不接受参加过全国运动会及其积分赛事,全国田径锦标赛(含室内赛、越野赛、竞走赛、半程马拉松),全国田径分区赛、冠军赛、大奖赛及总决赛,全国田径项群赛(包括短跑、跨栏、跳跃、中长跑、投掷等项群赛)的运动员报名。

网球(不含软式网球):二级及以上运动员考生,初审原则详见附件1。

羽毛球:一级及以上运动员考生,且在高中阶段获省级比赛单打前两名或全国中学生羽毛球比赛单打前六名;不接受15岁(含,以出生年月日为准)以后在国家体育总局或中国羽毛球协会注册过的运动员、有国际羽联排名的运动员以及在入学前代表省、自治区、直辖市、特别行政区、市、俱乐部、行业体协、企业或以个人身份参加(报名)下列比赛之一的运动员报名:

(1)全国运动会(含预赛、预选赛、资格赛、积分赛等属于全运会名义的比赛);

(2)中国羽毛球协会主办的全国青年羽毛球锦标赛(含)以上赛事;

(3)国际羽联、洲羽联举办的国际赛事。

足球:二级及以上运动员考生。

03

报名办法

进入“上海交通大学报名系统”(http://applications.sjtu.edu.cn/)进行网上注册、报名。按系统提示填写并提交相关信息后打印申请表。在申请表上加盖考生所在单位公章后进行扫描上传并提交(扫描内容须清晰可辨,如因扫描文件不符合要求或上传资料不全而导致影响资格审查的,后果由考生自负)。所填报的运动员等级应是考生所获得的与所报考高水平运动项目一致的最高运动等级。考生所持本人运动员技术等级证书中的运动项目应与报考的运动项目一致(原则上运动小项也应对应一致,田径项目须严格对应),考生须上传通过中国运动文化教育网“运动员技术等级综合管理系统” (http://ydydj.univsport.com/)打印的运动员等级证书资料扫描件。报名截止时间为2020年12月28日中午12时。报名纸质材料无需邮寄。

报考篮球项目的考生须在报名系统中注明场上位置;报考田径项目的考生须在报名系统中注明小项;报考足球、游泳项目的考生须同时在我校及国家统考报名系统中报名,报名时需注明足球项目场上位置或游泳项目测试泳姿及距离,且填报的足球项目场上位置或游泳项目泳姿及距离与实际测试内容须一致。

04

选拔程序

高水平运动队的选拔应经过资格审查、文化课考试(乒乓球、羽毛球、网球、足球)、体育专项测试(足球、游泳项目参加全国统测)等程序。

1

资格审查

所有考生必须在规定时间内完成网上报名并上传要求的报名材料扫描图片。学校将对报名考生材料进行初审并确定初审合格名单;根据各项目的具体安排,考生在招录环节首次来校报到时需提供相关材料原件进行复审。

2

初审结果查询

初审结果预计于2021年1月4日在招生网上公布,考生可通过“上海交通大学报名系统”查询。初审通过者需于2021年1月7日12时前在我校报名系统中缴纳测试费并打印准考证。

注:报考游泳项目的考生参加全国统考,无需在我校报名系统中缴费,无需在我校报名系统中打印准考证。

3

文化课考试

报考乒乓球、羽毛球、网球、足球项目的考生须参加我校组织的文化课考试,考试将于2021年1月12日上午在上海交通大学举行,科目为语文、数学、英语,时间为3小时。将根据报考体育项目及报考类别分别确定文化课考试达标线,文化课考试不达标者不予参加体育专项测试的资格(足球项目为报考我校资格,测试费不退)。

4

体育专项测试安排

(1)报到安排

考生报到时间为2021年1月11日13:00-17:001月12日上午将进行乒乓球、羽毛球、网球、足球项目文化课考试。

报到地点:上海交通大学闵行校区胡法光体育场201会议室。

报到材料:准考证、有效身份证原件(注:身份证遗失或不在有效期内,可携军人及武警人员证件、户口本需附公安户籍部门开具的贴有近期免冠照片的身份证号码证明、护照替代)、申请表原件、最高运动等级证书原件及证书对应的比赛证明材料、相关成绩证明等原件或经所在学校盖章的复印件、到校前七日内核酸检测证明(阴性)以及两码(随申码和行程码),同时拍摄照片。

(2)体育专项测试安排

各项目体育专项测试将于2021年1月13日进行。

游泳和足球项目参加全国统考。

体育专项测试内容及要求见附件1。

05

认定及公示

我校将根据高水平运动队招生计划、资格认定和考生体育专项测试的成绩,确定上海交通大学高水平运动队候选人名单,并按照教育部的相关规定在教育部阳光平台上进行公示。公示无异议者确定为我校高水平运动队正式候选人,候选人需与我校签订相关协议。

获得我校高水平运动队认定的正式候选人,必须参加当地高水平运动员测试并获得通过,在高考时须第一志愿报考我校。录取中可享受如下优惠政策:

1.报考A类项目的考生:

(1)部分运动成绩特别突出且符合教育部关于高水平运动员单招条件的考生,按照招生计划和体育专项测试的成绩,确定享受单招的政策。按照教育部要求,参加国家统一组织的单招文化课考试,考试成绩达到我校录取分数线,我校予以录取。

(2)其他考生按照招生计划和体育专项测试的成绩,择优确定享受当地本科第二批次录取控制分数线65%或本科第二批次录取控制分数线优惠录取政策。

2.报考B类项目的考生:

按照招生计划和体育专项测试的成绩,择优确定享受当地本科第二批次录取控制分数线优惠录取政策。

3.报考C类项目的考生:

按照招生计划和体育专项测试的成绩,择优确定享受不低于我校在生源省份本科第一批次最终模拟投档线下30分优惠录取政策。

在实行高考综合改革的省市,具体优惠政策以最终认定协议为准。

06

申请材料

申请材料应当清晰、真实、完整。申请材料中存在虚假内容或者隐匿可能对考生产生不利影响的重大事实的,一经发现,取消继续参与后续认定工作的资格;已经获得高水平运动员招生认定资格的,取消认定;已经入学的,按取消学籍或退学处理。

07

诚信考试

测试报到时考生须签订《同意接受兴奋剂检查和不使用兴奋剂的承诺书》、《诚信考试承诺书》,拒不签订两项承诺书或拒绝接受兴奋剂检查或抽查的考生,视为主动放弃测试资格。如发现文化课考试或体育专项测试作弊者,取消该生在我校高水平运动队考试报名和录取资格,并通报省级招生考试机构取消当年高考报名和录取资格。

08

相关政策

1. 高考体检不符合国家规定者,将根据国家有关规定取消录取资格。

2.我校录取的高水平运动队考生入学后须遵守教育部和学校的相关规定,履行双方所签协议约定的义务,服从安排,参加运动队训练和竞赛活动,承担个人应尽的义务,否则按相关规定予以处理。

09

监督保障机制

本次高水平运动队选拔工作,在学校招生工作领导小组的直接领导下进行,工作方案、实施办法和最终录取结果均须报学校招生工作领导小组审核批准。为确保此项工作的公平公正性,学校招生监察部门全程参与,同时接受社会监督。

10

防疫要求

为统筹做好考试招生和常态化新冠疫情防控工作,考生应仔细阅读《上海交通大学2021年高水平运动队测试考生防疫注意事项公告》(见附件2),并按要求做好相应准备。如因疫情变化可能做出相应调整,届时再行通知。考生需提供到校前七日内的核酸检测证明(阴性)以及两码(随申码和行程码)方可入校参加文化课考试和体育专项测试,家长不进校。如因不符合防疫措施要求无法参加考试,将视为放弃考试,后果由考生自行承担。

11

其他

1.凡报考2021年我校高水平运动队的考生,必须办理高考报名手续,并获取高考报名号。高考改革省市考生需符合我校高水平运动队招生专业选考科目要求。

2.凡参加我校高水平运动队招生测试的考生须自行购买测试期间的个人“人身意外伤害保险”,报到时提交保险单据。

3.申请表盖章学校需与系统填报学校一致,若遇特殊情况,需由学校出具相关证明。

4. 若教育主管部门相关政策有所调整,我校将进行相应调整。

12

联系方式

1.上海交通大学招生办公室

咨询电话:021-34200000  

传真:021-34207255

地址:上海市闵行区东川路800号新行政B楼333室  

邮编:200240  

招生网站:http://admissions.sjtu.edu.cn

Email:zsb@sjtu.edu.cn

2.上海交通大学体育系咨询电话:17811818093

3.咨询时间:2020年12月17日至28日(不含周末),9:00 -17:00

4.上海交通大学监察部门监督举报电话:021-34206217

本简章解释权属上海交通大学招生办公室

上海交通大学招生办公室

上海交通大学体育系

2020年12月17日

进入招生官网,下载简章底部附件

附件1:测试内容及要求

附件2:上海交通大学2021年高水平运动队测试考生防疫注意事项公告

附件3:上海交通大学2021年高水平运动队报名指南

2021年 高水平艺术团招生简章

为推进校园文化建设,加强我校学生艺术团建设,提高学生综合素质,促进学校艺术教育工作的发展,根据教育部有关规定,2021年我校将继续开展高水平艺术团的招生工作,特制定本简章。

一、报名条件

凡符合国家规定条件,2001年9月1日(含)以后出生,参加2021年全国普通高等学校统一招生考试,品学兼优,具有器乐、声乐、舞蹈和话剧表演等艺术才能且符合我校录取条件的高中毕业生均可报名。

二、招生类别及拟公示合格考生人数

2021年我校将根据艺术团发展的需要,按管乐打击乐类、声乐、民乐、舞蹈话剧四个大类进行招生。招生计划数为8人,拟公示合格考生人数不超过16人。各大类及单项人数分布如下:

备注:1. 2021年我校不单独招收钢琴专业特长生;2. 打击乐视校乐团实际需要分配至交响乐团、管乐团或民乐团;3. 实际公示合格考生人数,可根据乐团需要和生源情况适度调整。

三、选拔程序

选拔程序包括:网上报名、材料审核、文化课测试(语文、数学、英语)、艺术水平测试、学校招生工作领导小组审定、签订协议、网上公示。

01

 报名

进入“上海交通大学报名系统”(http://applications.sjtu.edu.cn/)进行网上注册、报名。按系统提示填写并提交相关信息后打印申请表,在申请表上加盖中学公章后进行扫描上传并提交(扫描内容须清晰可辨,如因扫描文件不符合要求或上传资料不全而导致影响资格审查的,后果由考生自行承担)。报名截止时间为2021年2月22日中午12:00。报名纸质材料无需邮寄。

02

 材料审核、缴费

我校将对考生网上提交的申请材料进行审核,未按要求提交相关材料或材料不实、缺失或不符合要求等,则视为不合格,审核结果预计于2021年2月25日在招生网上公布,考生可通过“上海交通大学报名系统”查询,初审通过考生需在2月28日中午12:00前网上缴纳测试费;文化课测试准考证预计于3月初开放打印。

03

 文化课测试

文化课测试:预计于2021年3月举行,考试科目为:语文、数学、英语。具体考试安排及要求详见文化课测试准考证。

文化课测试设置合格线,达到合格线上的考生按艺术测试项目进行文化课成绩排序,各项目按照不超过拟公示数的5倍确定艺术水平测试名单。考生可在报名系统查询入围艺术水平测试情况,入围的考生可网上打印艺术水平测试准考证。

考前,每位考生须签订《诚信考试承诺书》(随文化课测试准考证一同打印下载),如发现作弊者,取消我校高水平艺术团考试和录取资格,并通报省级招生考试机构取消当年高考报名和录取资格。

044

 艺术水平测试

测试地点:上海市闵行区东川路800号上海交通大学闵行校区,详见艺术水平测试准考证。

测试时间及安排:文化课测试次日举行,详见艺术水平测试准考证。

05

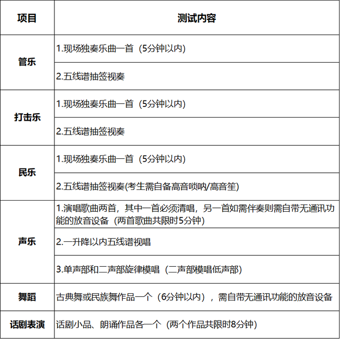
 艺术水平测试内容

注意事项:考场备有排鼓、谱架,其他乐器请考生自备。所有考生无需背谱。自选曲目如果超时会被叫停,但不影响成绩评判。严禁携带手机等通讯工具作为放音设备。

06

 优惠政策认定及公示

(1)对于艺术水平测试成绩80分以上(含)且文化课成绩达标的考生,我校将根据各项目拟公示合格考生人数及艺术团发展需要,按艺术水平测试成绩确定合格考生名单。如遇艺术水平测试成绩同分,将依次根据文化课测试总分、数学成绩、英语成绩等排序认定。

(2)高考文化课录取成绩要求:不低于我校在生源省份本科第一批次最终模拟投档线下20分。在实行高考综合改革的省市,获得相关优惠条件的考生,具体优惠政策以最终认定协议为准。

 (3)资格公示:我校将按照教育部的相关规定对高水平艺术团候选人资格认定结果进行公示。进入公示名单的合格考生,在签订《上海交通大学2021年高水平艺术团合格考生认定协议书》、明确入校后参加艺术团活动的义务和责任后,将在教育部阳光高考平台进行公示。

考生需参加2021年高考,并在相关批次以我校为第一志愿填报,请考生随时关注我校招生网站发布的有关通知。

07

 申请材料

申请材料应当清晰、真实、完整。申请材料中存在虚假内容或者隐匿可能对考生产生不利影响的重大事实的,一经发现,取消继续参与后续认定工作的资格;已经获得高水平艺术团合格考生认定资格的,取消认定;已经入学的,按教育部和我校相关规定处理。

四、相关政策

公示合格考生的高考成绩如达到我校在生源省份本科第一批次投档线,则将满足第一志愿专业;高考成绩未达到我校在生源省份本科第一批次投档线,但在优惠录取认定范围内,则将根据其高考成绩调剂录取。高考体检等不符合国家规定者,将根据国家有关规定取消录取资格或调整至适合专业。

五、防疫要求

1. 为统筹做好考试招生和常态化新冠疫情防控工作,考生应仔细阅读《上海交通大学2021年高水平艺术团招生考生防疫注意事项公告》(见附件),并按要求做好相应准备。如因疫情变化可能做出相应调整,届时另行通知。

2. 根据上海市和学校疫情防控要求,考生本人入校考试时须主动出示准考证(含《诚信考试承诺书》)和有效身份证件原件(身份证遗失或不在有效期内,可携军人及武警人员证件、户口本需附公安户籍部门开具的贴有近期免冠照片的身份证号码证明、护照替代),并提供到校前七日内的核酸检测证明(阴性)以及两码(随申码和行程码)方可入校参加测试,家长不进校。如因不符合防疫要求无法参加考试,将视为放弃考试,后果由考生自行承担。

六、其他

我校高水平艺术团测试成绩不能代替各省(自治区、直辖市)统一组织的艺术特长测试成绩,考生须根据所在省(自治区、直辖市)的相关规定参加该省(自治区、直辖市)统一测试并合格,具体以生源所在地政策为准。

对于实行高考改革相关省份,考生报考我校相关专业时,应符合相应专业的选考科目要求。

本次艺术团招生选拔工作,在学校招生工作领导小组直接领导下进行,工作方案、实施办法和最终录取结果均须报学校招生工作领导小组审核批准。为确保此项工作的公平公正性,学校监察处全程参与,同时接受社会监督。

如因政策变化等不可抗因素导致影响招生考试过程的情况发生,我校可进行调整并另行通知。

七、联系方式

1.上海交通大学招生办公室

咨询电话:021-34200000  传真:021-34207255

地址:上海市闵行区东川路800号新行政B楼333室  邮编:200240 

招生网站:http://admissions.sjtu.edu.cn

2.上海交通大学学生艺术团

咨询电话:021-34205752

3.咨询时间:即日起至2021年1月8日8:30—16:30

2021年2月18日—2021年2月19日 8:30—16:30

2021年2月22日8:30—12:00

4.上海交通大学监察处监督举报电话:021-34206217

本简章解释权属上海交通大学招生办公室

上海交通大学招生办公室

2020年12月18日

进入招生官网,

阅读原文”

下载简章底部附件

附件1:《上海交通大学2021年高水平艺术团招生考生防疫注意事项公告》

附件2:《上海交通大学2021年高水平艺术团报名指南》

来源:上海交大招生办

值班编辑:李欣慧

责任编辑:金雪、祁洁

加载中...