新浪新闻 国内

云南一办公室主任性侵幼女提前2年出狱引争议 昭通监狱:减刑有明确规定

成都商报

关注

原标题:云南一办公室主任性侵幼女提前2年出狱引争议 昭通监狱:减刑有明确规定

近日,有网友爆料称,云南省大关县机构编制委员会办公室主任郭玉驰已于2018年12月24日出狱,引发争议。

据媒体报道,2013年8月24日,郭玉驰将4岁幼女抱回家实施奸淫,一审法院判其5年有期徒刑。同年12月6日该案再审,二审法院判处其犯强奸罪获有期徒刑8年。因在服刑期间有悔改表现,郭玉驰连续减刑3次,累计减刑2年零8个月。

该案受害人方的代理律师、云南省政协委员陈维镖告诉红星新闻记者,当年法院认定郭玉驰强奸罪成立,且其作为公职人员,奸淫未满十四岁幼女犯罪性质恶劣,应从重从严量刑。因该案受害女孩处女膜未破裂,且郭玉驰方答应以赔偿王某某15万元换取谅解书,最终郭玉驰被判处8年有期徒刑。

“针对强奸犯减刑、假释方面,是没有专门的规定。但关于减刑方面,监狱管理局有出台相关文件,包括如何减、如何计分等等。”12月14日,昭通监狱工作人员告诉红星新闻记者,减刑的相关规定中,只有在针对涉黑涉恶的罪犯时会更严格“限制减刑幅度”,其他类型的犯人在减刑时都有明确规定,细微到其为什么要减,平时的表现是什么等等。

对判决结果无异议 受害者一家已搬离

2013年8月24日晚9时,云南省大关县机构编制委员会办公室主任郭玉驰在回家途中,见到4岁幼女王某某在路边玩耍,便将其抱走欲实施强奸,因王某某哭闹,他又将其放回原处。不久,他再次将王某某抱起并带回家中实施奸淫,导致王某某下体破裂。

在一审中,法院认定郭玉驰强奸罪成立,且奸淫未满十四岁幼女应从重处罚。法院同时认为,郭玉驰能主动供述犯罪事实,认罪态度较好,综合全案情节判处有期徒刑5年。而在发回重审时,云南大关县法院认为,定罪准确,量刑不当,将郭玉驰的有期徒刑改为8年,刑期执行至2021年8月24日。

对此,王某某的代理律师陈维镖认为,一审中的判处有期徒刑5年量刑过轻,根据刑法规定,犯强奸罪应处3年以上10年以下有期徒刑;具有法定特别情节的要处10年以上有期徒刑、无期徒刑或者死刑。

“本案情节严重主要体现在不顾被害人的哭喊,两次实施强奸。其次,四岁的小孩没有自我保护的能力,没有反抗的能力。郭玉驰作为公职人员,犯罪性质恶劣,应从重从严量刑。”陈维镖称,“不过郭玉驰只是接触到了王某某,未对其身体器官造成损害,符合3年以上10年以下有期徒刑的一般标准。”

大关县人民医院医疗证明显示,2013年月25日凌晨2时20分,公安民警带王某某到医院妇检,检见王某某外阴无裂伤,小阴唇处有充血、发红,无明显裂伤,肛门无裂伤,处女膜无明显裂伤即裂痕。

陈维镖称,因郭玉驰方答应以赔偿王某某15万元换取谅解书,因此最终量刑并未抵满10年,法院判处其8年有期徒刑,家属无异议。

“王某某一家在案子结束后,就搬离了大关县,我不清楚他们是否知道关于郭玉驰减刑或出狱的事。”陈维镖律师告诉红星新闻记者,王某某一家并不富裕,其父亲一直在外打工,母亲在开了个小理发店“剪一次头发也就5元钱左右”,当初为了打赢官司,还曾在外借高利贷,“借了5万请律师,我知道后,就给他们退了,只象征性收了一元钱的代理费。”

王某某的父亲此前在红星新闻记者采访时表示,事情发生后,孩子每天都被人指指点点,“要是有地方去,要离开大关了,给孩子重新取个名字。”

考核表扬4次 累计减刑2年零8个月

郭玉驰的家人此前在红星新闻记者采访时表示,郭玉驰平常做事谨小慎微,“他要是不三不四的人还无所谓,但他在家庭中、社会上一直表现好,没任何前科。这事不应该出现在他身上,但偏偏出现在他身上。”

家人称,郭玉驰的酒量差,从来不能大口喝酒,小口喝两三口便会满脸通红,“除了应酬,他很少进馆子。意外的是,出事前几天,他进入馆子非常频繁。”据郭玉驰姐夫周某某称,事发前第四天(2013年8月20日晚),郭玉驰曾喝得酩酊大醉。

中国裁判文书网显示,云南省大关县人民法院于2013年12月6日做出(2013)大刑再初字第1号刑事判决,以被告人郭玉驰犯强奸罪,判处有期徒刑8年。该犯于2013年12月20日被交付执行。而在云南省昭通监狱服刑时,郭玉驰因在刑罚执行期间认罪悔罪,认真遵守法律法规即监规,积极参加思想、文化、职业技术教育并接受教育改造,努力完成劳动任务,获记累计分考核表扬4次,考核余分超过300分。曾先后3次经执行机关云南省昭通监狱向云南省昭通市中级人民法院提出减刑申请,累计减刑2年零8个月。

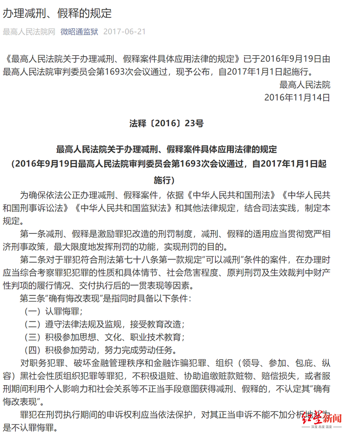
红星新闻记者了解到,根据《最高人民法院关于办理减刑、假释案件具体应用法律的规定》,“确有悔改表现”是指同时具备认罪悔罪;遵守法律法规及监规,接受教育改造;积极参加思想、文化、职业技术教育;积极参加劳动,努力完成劳动任务四个条件。

但在上述规定中,并无对强奸幼女的罪犯或判处10年以内的强奸犯有专门的减刑、假释规定,仅一条“对累犯以及因故意杀人、强奸、抢劫、绑架、放火、爆炸、投放危险物质或者有组织的暴力性犯罪被判处十年以上有期徒刑、无期徒刑的罪犯,不得假释”的相关规定。

根据郭玉驰连续3次减刑的刑事裁定书显示,其曾在2015年和2016年,先后被云南省昭通监狱评为“2014年度改造积极分子”和“2015年度改造积极分子”。并在2015年9月24日,2016年12月16日,2018年7月16日,先后获得减刑11个月、减刑1年、减刑9个月的刑事裁定。故,郭玉驰的刑期从原有的2013年8月25日到2021年8月24日8年时间,减至2013年8月25日到2018年12月24日。

“针对强奸犯减刑、假释方面,是没有专门的规定。关于减刑方面,监狱管理局有出台相关文件,包括如何减、如何计分等等。”12月14日,昭通监狱一工作人员告诉红星新闻记者,减刑的相关规定中,只有在针对涉黑涉恶的罪犯时会更严格“限制减刑幅度”,其他类型的犯人在减刑时都有明确规定,细微到其为什么要减,平时的表现是什么等等。

此外,对于刑满释放的罪犯,包括强奸犯,该工作人员表示,监狱会出具一个刑事证明,证明其已经刑满释放了,并让其在规定时间内持证明到属地派出所进行登记备案,并重新办理身份证等相关手续。

律师:目前未有针对强奸犯的观察和评估机制

“目前,我国并没有针对性侵幼女案件的犯罪人减刑进行特别规定或限制。也未对这种出狱后的性犯罪者采取有效的限制措施,来防止其再次实施性犯罪行为。”北京炜衡(成都)律师事务所尹戈律师告诉红星新闻记者,根据《刑法》第78条的规定,被判处有期徒刑的犯罪分子,在执行期间,如果认真遵守监规,接受教育改造,确有悔改表现的,或者有立功表现的,就可以减刑;有重大立功表现的,应当减刑。但减刑以后实际执行的刑期不能少于原判刑期的二分之一。而在犯罪人出狱后的防范、备案上,也仅仅是多地推广性侵未成年人罪犯从业禁止。

云南省政协委员陈维镖律师告诉红星新闻记者,目前国内并没有明确规定强奸犯不能减刑,“只要符合规定都能减刑”。而出狱后的犯罪人除在户籍属地进行备案外,还需在观察期进行严格的监测。

“就如韩国对赵斗淳这类犯罪人戴电子脚镣一样,在昆明也有给假释、缓刑及出狱的部分犯罪人使用手环,以便在观察期能够获取相关信息,但因成本较高,并未普遍应用。”

陈维镖同时表示,现阶段针对强奸犯的相关措施还不完善。作为云南省政协常委,他正准备以提案的形式,建议设立一个门槛,对这类犯人进行观察和评估。

“强奸犯之所以会犯案,很大一部分原因在于他们的认知出现了问题,因此在服刑改造期间,监狱需要对他们进行道德、伦理方面的教育,在出狱前对其进行认知测试,以防再犯。”陈维镖建议,强奸犯在刑满6个月前应进行相关的出狱考试,若是考核合格,且符合出狱标准应予以释放,“如果考核不合格,即便他刑期满了,也可以由当地的司法行政部门进行矫正,包括心理方面的强制性的矫正。”

据新华社报道,在美国,针对未成年人性犯罪的强奸犯在刑满释放后,须佩戴GPS、手腕警告标志和电子追踪器,其居所要向当地警察局备案,不得居住在幼儿园以及初高中校园半英里之内,并将罪犯的个人信息和照片公布在社区和互联网上。

韩国则自2008年起实行电子脚铐制度,性犯罪惯犯、对未满13岁儿童实施性犯罪者等出狱后要戴上电子脚铐,便于警方掌握其动向。在韩国,20岁以上成年人均可在政府指定网站查阅性侵未成年人者的姓名、年龄、住址、照片、犯罪内容等个人信息。另韩国法官可依照案情,对性侵16岁以下未成年人的成年罪犯处以“化学阉割”,持续时间不超过15年。(注:“化学阉割”是指对性犯罪者使用控制内分泌药物或激素,以抑制其性冲动,但不会使其丧失性能力。)

红星新闻记者 刘木木 罗梦婕

责任编辑:赖柳华 SN244

加载中...