新浪新闻 国内

首批国家级一流本科课程发布!四川大学64门课程入选!

四川大学

关注

原标题:首批国家级一流本科课程发布!四川大学64门课程入选!

来源:四川大学

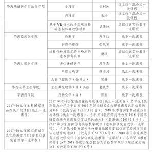
近日,教育部发布《教育部关于公布首批国家级一流本科课程认定结果的通知》(教高函〔2020〕8号),2020年我校有42门课程被认定为国家级一流本科课程,其中线上一流课程10门、线下一流课程25门、线上线下混合式一流课程3门、社会实践类一流课程1门以及虚拟仿真实验教学一流课程3门,入选总数位列全国高校第四,线下一流课程门数居于榜首,标志着我校一流课程建设迈出了坚实的一大步。此外,2017、2018年认定的19门国家级精品在线开放课程和3门虚拟仿真实验项目也被纳入首批国家级一流本科课程。 

2019年,教育部出台《教育部关于一流本科课程建设的实施意见》(教高〔2019〕8号),正式实施一流课程建设“双万计划”,该计划强调“两性一度”的金课标准,即打造具备高阶性,创新性,挑战度的一流本科课程。在高校培育建设基础上,从2019 年到 2021 年,完成 4000 门左右国家级线上一流课程(国家精品在线开放课程)、4000 门左右国家级线下一流课程、6000 门左右国家级线上线下混合式一流课程、1500 门左右国家虚拟仿真实验教学一流课程、1000 门左右国家级社会实践一流课程认定工作。

课程是人才培养的核心要素,课程质量直接决定人才培养质量。长期以来,我校坚守立德树人根本,十年磨一剑,全面开展基于智慧教学环境的“探究式-小班化”课堂教学改革,以混合式教学、翻转课堂等推进启发式讲授、互动式交流、探究式讨论,“全过程学业评价”和“非标准化答案考试”,让学生真正“把头抬起来、坐到前排来、提出问题来、课后忙起来”,以“课堂革命”推动“质量革命”,取得了良好的效果。

2019年,我校开展了为期半年的新时代本科教育改革与发展大讨论,出台了“本科教育升级行动计划”——《四川大学新时代本科教育改革与发展指导意见》及配套的13个实施方案,推动本科教育升级再出发。为进一步坚持立德树人,更加聚焦和强化“厚通识、宽视野、多交叉”,制定了《四川大学一流课程建设实施方案》,瞄准世界一流,立足川大特色,结合一流学科专业建设,丰富优质课程资源;大师引领,组建高水平跨学科课程团队,聚焦人才培养目标,推进教材、教法、教研、课程协同创新,全力打造有影响力的川大一流课程品牌;以一流课程建设带动全校课程建设,形成价值引领、能力培养和知识传授有机融合的课程建设新局面,全面提升人才培养质量。

加载中...