新浪新闻 国内

公安部副部长率队离京 背后是中央关注的这项重要任务

新浪新闻

关注

原标题:公安部副部长率队离京,背后是中央关注的这项重要任务

来源:北京青年报

撰文|蔡迩一

政知君注意到,公安部党委委员、副部长刘钊已率队到了辽宁。

据辽宁省委政法委官方消息,11月3日,在沈阳,中央督查工作动员部署暨专题汇报会召开,公安部党委委员、副部长刘钊以“中央督查组组长”身份出席会议并作动员讲话。

这次到辽宁,中央督查组将针对《中国共产党政法工作条例》贯彻落实情况进行督查。

中央督查组组长刘钊

刘钊,男,汉族,1963年12月生,陕西扶风人,1984年7月加入中国共产党,1986年7月参加工作,西北政法学院法律专业毕业,大学学历,法学学士学位。

公开资料显示,刘钊长期在公安部任职,历任公安部交通管理局秩序管理处副处长,公路巡警指导处处长,车辆管理处处长,总工程师,副局长、局长。

2018年8月,刘钊出任公安部党委委员、政治部主任,副总警监警衔。

刘钊接任公安部政治部主任时,该岗位已经空缺10个月。2017年10月,时任公安部党委委员、政治部主任夏崇源因严重违纪被留党察看二年,降为副局级非领导职务。

今年7月10日,国务院任免国家工作人员,刘钊晋升为公安部副部长。

除了“中央督查组组长”身份外,刘钊还是“全国政法队伍教育整顿试点办公室副主任”。

全国政法队伍教育整顿试点于今年7月至10月开展试点工作,试点期间,刘钊曾率队到四川珙县调研指导队伍教育整顿试点工作。

如今,教育整顿试点刚结束,刘钊又被中央赋予重任。

需要说明的是,辽宁只是此次督查的其中一省。就在今天(11月4日),甘肃也迎来了中央督查组,组长是中央政法委副秘书长白少康。

白少康,男,汉族,1962年5月生,陕西西安人,1984年12月参加工作,1987年7月入党,北京大学法律学系法律学专业毕业,大学学历,高级管理人员工商管理硕士学位。

白少康曾任陕西省公安厅副厅长,公安部刑事侦查局局长,公安部一局二十六局局长,上海市副市长,市公安局局长等,2017年5月任中央政法委副秘书长。

建党以来关于政法工作的首部党内法规

在刘钊、白少康率队离京前,陈一新曾在京召开部署会。

10月30日,中央政法委秘书长陈一新曾主持召开《中国共产党政法工作条例》贯彻落实情况督查工作动员部署会,部署开展《条例》贯彻落实情况督查工作。

上述条例备受高层关注。

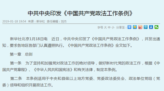
两年前(2018年12月),中共中央政治局曾召开会议,审议《中国共产党政法工作条例》。中共中央总书记习近平主持会议。

2019年1月,中共中央颁布《中国共产党政法工作条例》。这是我们党建党以来关于政法工作的第一部党内法规,也是政法战线第一部党内法规。

条例》中明确,政法单位是党领导下从事政法工作的专门力量,主要包括审判机关、检察机关、公安机关、国家安全机关、司法行政机关等单位。

政法工作应当遵循的第一个原则就是“坚持党的绝对领导,把党的领导贯彻到政法工作各方面和全过程”。

“当今世界正处于百年未遇之大变局,越是挑战严峻的时刻,越是事关全局的工作,越需要习近平总书记定海神针的核心作用。”2019年2月,陈一新曾针对上述《条例》作专题辅导报告。

陈一新说,《条例》主题充分体现了政法机关为以习近平同志为核心的党中央“遮风挡雨”的实践要求。

政法机关是党和人民掌握的“刀把子”,党和人民需要的时候,我们就要挺身而出,坚决进行斗争,决不做“爱惜羽毛”的“绅士”。

督查什么?

10月30日的动员部署会上,中央政法委方面称,《条例》贯彻落实情况督查,是中办、国办列入2020年中央和国家机关督查检查考核计划的一项重要工作。

在时间安排上,督查10月开始,12月结束。

由中央政法委牵头,中央组织部、中央政法各单位等参加,组成6个督查组,由部级领导干部带队,分赴山西、辽宁、江苏、湖南、贵州、甘肃6省开展督查。

此次督查,是为了“解决《条例》贯彻落实过程中存在的不到位、不扎实、不全面等问题,督促各地各部门加大力度、持续推动《条例》落地落实。”

陈一新说,当前,各地贯彻落实《条例》总体是好的,“但有的地方和部门也存在贯彻落实不全面、不扎实、不到位的问题,与党中央要求有差距。”

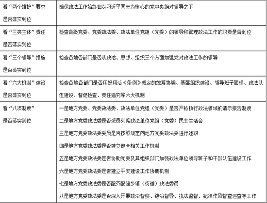
官方披露,此次督查的重点内容有:

在辽宁的汇报会上,刘钊指出,督查期间,督查组主要以听、查、谈、访等方式开展督查工作。

“被督查的地方和单位要深刻认识开展好这次专项督查的重大政治意义,切实强化政治责任和政治担当,加强组织协调,切实做好支持配合工作,与督查组共同完成好这次督查任务。”

辽宁省委常委、政法委书记于天敏表态称,主动接受党中央的检验,自觉接受督查组的监督,“对督查工作意见建议我们将照单全收、举一反三、边查边改、立行立改”。

责任编辑:武晓东 SN241