新浪新闻 国内

河南卫辉现1例境外输入无症状复阳人员,已排查出密接者68人

新京报

关注

原标题:河南卫辉现1例境外输入无症状复阳人员,已排查出密接者68人

新京报快讯 据卫辉市融媒体中心官微消息,3日,卫辉市疫情防控工作进展情况通报发布。

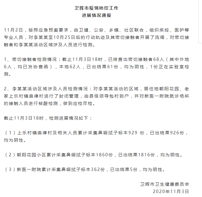
11月2日,按照应急预案要求,由卫健、公安、乡镇、社区联合,组织疾控、医护等专业人员,对李某某至10月25日后的行动轨迹及其密切接触者开展了流调,对密切接触者和李某某活动区域涉及人员进行检测。

1、密切接触者检测情况:截止11月3日18时,已排查出密切接触者68人(其中外地6人,均已发协查函),本地62人,已出结果61份,均为阴性,1份正在实验室检测。

2、李某某活动区域涉及人员检测情况:对李某某活动的区域,居住地朝阳花园、老家上乐村镇曲律村进行了封闭管理,由县级领导包村到户,并对新医一附院就诊场所的接触人员进行核酸检测,做到应检尽检。

截止11月3日18时,检测进展情况如下:

(1)上乐村镇曲律村及相关人员累计采集鼻咽拭子标本929 份,已出结果926份,均为阴性。

(2)朝阳花园小区累计采集鼻咽拭子标本1860份,已出结果1816份,均为阴性。

(3)新医一附院累计采集鼻咽拭子标本362份,已出结果5份,均为阴性。

据新京报此前报道,11月2日,河南省卫辉市出现1例境外输入新冠肺炎无症状感染者复阳人员。该人员曾于10月27日前往新乡市新乡县七里营镇刘八庄村参加姐姐婚礼。详情>>>

编辑 刘佳妮

来源:卫辉市融媒体中心官微

加载中...