新浪新闻 国内

十九届五中全会召开,都是谁来北京开会?

新浪新闻

关注

原标题:十九届五中全会召开,都是谁来北京开会?

来源:北京青年报

撰文| 蔡迩一

今天最大的时政新闻,就是十九届五中全会召开了。

据新华社报道,10月26日,中国共产党第十九届中央委员会第五次全体会议在京召开。

中央委员会总书记习近平代表中央政治局向全会作工作报告,并就《中共中央关于制定国民经济和社会发展第十四个五年规划和二〇三五年远景目标的建议(讨论稿)》向全会作了说明。

官方消息显示,五中全会的会期是10月26日至29日,地点是在北京。

政知君了解到,2005年党的十六届五中全会、2010年党的十七届五中全会、2015年党的十八届五中全会等近几次会议会期也均为4天。

改革开放以来至今共召开了8次五中全会。

其中,会期最长的历时7天,是党的十一届五中全会,时间是从1980年2月23日至29日召开;会期最短的是1天,即党的十二届五中全会,时间是在1985年9月24日。

谁来参会?

《中国共产党章程》明确,中央委员会全体会议由中央政治局召集,每年至少举行一次。中央政治局向中央委员会全体会议报告工作,接受监督。

从历年的情况来看,全会主要参会人员包括中央委员、中央候补委员以及有关负责同志等。

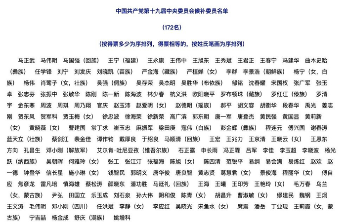
中央委员有哪些人?

补一句。

省级党委书记中,广东省委书记李希、上海市委书记李强、天津市委书记李鸿忠、新疆维吾尔自治区党委书记陈全国、重庆市委书记陈敏尔、北京市委书记蔡奇都是十九届中央政治局委员。

另外,中央委员中有不少人身份已经变更。

政知君注意到,今年以来十九届中央委员至少有25人职务发生变动。这25人中,有人空降地方,有人跨省履职,还有人转赴全国人大、政协任职。此外,今年也有中央委员被免去职务。

其中,湖北省委书记应勇、山东省省长李干杰、上海市市长龚正、陕西省委书记刘国中、辽宁省委书记张国清以及浙江省委书记袁家军都是今年履新的中央委员。

此前的全会也有人事变动。

十九届四中全会决定递补中央委员会候补委员马正武、马伟明同志为中央委员会委员。

此外,四中全会还审议并通过了中共中央纪律检查委员会关于刘士余同志严重违纪违法问题的审查报告,确认中央政治局之前作出的给予刘士余同志留党察看二年的处分。

接下来看候补委员有哪些人?

值得一提的是,今年有5位中央候补委员履新或晋升为省级政府一把手,分别是辽宁省省长刘宁、福建省省长王宁、陕西省省长赵一德、青海省省长信长星和广西壮族自治区政府代主席蓝天立。

当然,也有省长进京履职的情况。

今年4月,十九届中候补、时任辽宁省省长唐一军进京任司法部部长。7月,十九届中候补、时任福建省省长唐登杰进京,现任国家发改委党组副书记、副主任(正部长级)。

大家可能注意到了,除了中央委员和中央候补委员外,往年还有“有关负责同志”列席会议的情况,究竟哪些人属于“有关负责同志”?不妨来看看前四次会议的情况。

  

时间

会议

出席

列席

2017年10月25日

十九届一中全会

中央委员204人

候补中央委员172人

中央纪律检查委员会委员

2018年1月18日至19日

十九届二中全会

中央委员203人

候补中央委员172人

中央纪律检查委员会常务委员会委员和有关方面负责同志

党的十九大代表中部分基层同志和专家学者

2018年2月26日至28日

十九届三中全会

中央委员202人

候补中央委员171人

中央纪律检查委员会副书记和有关方面负责同志

2019年10月28日至31日

十九届四中全会

中央委员202人

候补中央委员169人

中央纪律检查委员会常务委员会委员和有关方面负责同志

党的十九大代表中的部分基层同志和专家学者

“这次全会的意义非同寻常,在中华民族复兴历史、在中国现代化历史上,都将留下浓墨重彩的一笔。”

原中央党校副校长李君如在接受采访时提到,“十四五”规划是在全面建成小康社会提供的条件前提下,开启30年新征程进程中的第一个五年规划。这次全会(即将)通过的经济发展规划建议,其意义非同寻常。这个5年规划制定得好不好、执行得好不好、能不能如期甚至超额完成,关系到后面25年的现代化。这30年的第一个5年怎么走,就看今天。

资料 | 新华社 人民网等