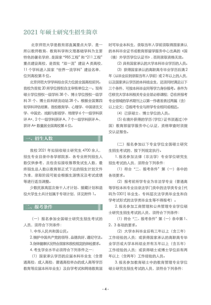
新浪新闻 国内

叮!你的BNU硕士研究生报考指南来了!

北京师范大学

关注

原标题:叮!你的BNU硕士研究生报考指南来了!

来源:北京师范大学

各位小伙伴

2021年全国硕士研究生招生考试网上正式报名已经开始啦!

权威发布 | 北京师范大学2021年硕士研究生招生简章

为方便大家查阅

我们为大家准备了BNU报考指南

(后附北师大2021考研Q&A最全汇总

欢迎报考北京师范大学研究生!

我们等你来!

BNU报考指南

BNU考研Q&A汇总

披星戴月,与你相约

关于研招困惑,一文统统解答!

↓↓↓ 

Q:报考北京师范大学硕士研究生,流程是什么?

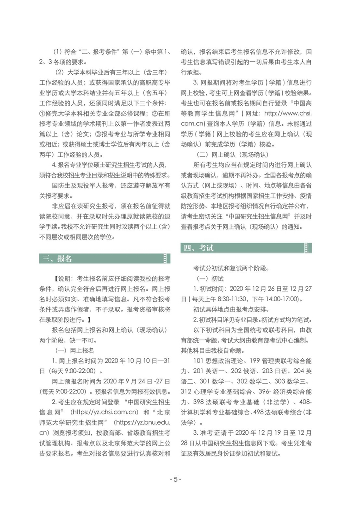
A:登录北京师范大学研究生招生网(http://yz.bnu.edu.cn),查阅硕士研究生招生简章和招生目录,判断自己是否符合报名要求,挑选心仪的报考院系和专业,然后在中国研究生招生网填写个人信息进行网上报名,认真阅读我校统考网上报名公告和报考点公告,并进行网上确认(现场确认)等。 

Q:报名网站和报名时间是什么?

A:报名网站:中国研究生招生信息网(https://yz.chsi.com.cn)

预报名时间:2020年9月24日-9月27日每天9:00-22:00

报名时间:2020年10月10日-10月31日每天9:00-22:00

Q:推免生是否还可以参加统考?

A:已被接收的推免生,不得再报名参加当年硕士研究生考试招生,否则取消其推免录取资格。

Q:能否跨专业报考?

A:具有国家承认本科学历考生可跨专业报考(除招生简章或目录上有特别说明的专业)。

Q:专业目录上列出的招生计划是否包括推免生?

A:专业目录上列出的招生人数只是计划招生人数。各院系各专业实际招生人数会在复试录取阶段依据国家批准的招生名额数、生源情况、考生考试情况等有所调整。招生计划人数中包括推免生名额。

Q:预报名成功后正式报名时是否需要再报名?

A:预报名期间的报名信息是有效数据,不需要重复填报;若在预报名阶段填写信息有误,可在正式报名阶段进行修改。

Q:硕士招生考生报名资格如何审查?

A:考生报名前应仔细查阅招生简章和专业目录,核对本人是否符合报考条件。报考资格审查将在复试录取阶段进行。

凡不符合报考条件的考生将不予录取,相关后果由考生本人自负。凡被发现在招生考试过程中弄虚作假、徇私舞弊者,无论何时,一经查实,即取消其复试、录取资格。已获得学籍的,取消学籍。审查时须提交材料以具体通知为准。

Q:中国研招网允许填报几个志愿?

A:报名期间,考生可自行修改网上报名信息或重新填报报名信息,但一位考生只能保留一条有效报名信息。

Q:在中国研招网的报名信息是否可以修改?

A:报名期间,考生可自行修改网上报名信息或重新填报报名信息,但招生单位、考试方式、报考点等要慎重选择,一旦生成报名号后则不可以修改。

如需修改以上三项信息项之一,应在网上报名截止时间内,取消已有的报名再添加新的报考信息,已取消的报名信息不可用于网上确认(现场确认)。

Q:如果修改过姓名或身份证号导致校验未通过怎么办?

A:考生须以真实合法身份报考,因更改姓名或身份证号码导致学历(学籍)校验未通过的考生,须以报名时使用的合法有效身份信息(姓名及证件号码)进行网上注册及信息填报,确认时除提交学籍学历相关认证报告外,还须提供具有更改记录的户口本(簿)或公安机关开具的相关证明。考生须如实正确填写本人民族代码及名称,凡弄虚作假或输入错误、复试时要求更改者,均不得享受国家少数民族有关政策。

Q:学籍(学历)信息校验是怎么回事?

A:报名期间将对考生学历(学籍)信息进行网上校验,考生可上网查看学历(学籍)校验结果。考生也可在报名前或报名期间自行登录“中国高等教育学生信息网”(网址https://www.chsi.com.cn)查询本人学历(学籍)信息。未能通过学历(学籍)网上校验的考生应在招生单位规定时间内完成学历(学籍)核验。

考生应按要求准确填写个人网上报名信息并提供真实材料。凡因网报信息填写错误或填报虚假信息而造成不能考试、复试或录取的,后果由考生本人承担。

Q:考研报名地点如何选择?

A:除我校招生章程中特别要求的专业,考生可在我校或外地报名并参加考试。外地报名地点由各地省级教育招生考试机构统一安排,考生可在报名前与当地省级教育招生考试机构联系询问。考生须在报名点参加考试。

应届本科毕业生原则上应选择就读学校所在地省级教育招生考试机构指定的报考点办理网上报名和网上确认(现场确认)手续;单独考试考生应选择招生单位所在地省级教育招生考试机构指定的报考点办理网上报名和网上确认(现场确认)手续;其他考生(含工商管理、公共管理、旅游管理和工程管理等专业学位考生)应选择工作或户口所在地省级教育招生考试机构指定的报考点办理网上报名和网上确认(现场确认)手续。

由于我校考位有限,北京师范大学报考点只接收报考北京师范大学、中国电影艺术研究中心且符合下列条件之一的考生报名:

(1)本科就读学校在北京的应届本科毕业生;

(2)户口或者工作单位在北京的往届生;

(3)报考北京师范大学单独考试的考生;

(4)本科就读我校报考京外高校的应届毕业生(考试方式为全国统考、管理类联考和法硕联考)。

Q: 网上确认时须提交什么材料?

A:考生网上确认(现场确认)时应提交本人居民身份证、学历学位证书(应届本科毕业生持学生证)和网上报名编号,由报考点工作人员进行核对。报考“退役大学生士兵”专项硕士研究生招生计划的考生还应提交本人《入伍批准书》和《退出现役证》原件或复印件。

所有选择了北京师范大学报考点且符合规定的考生进行网上确认时应提前准备以下材料(届时以网上确认指南为准):

①本人截至2020年12月27日有效的居民身份证;

②应届生提供每学期均注册的学生证;

③获得高职高专、大学本科毕业学历的人员,提供学历证书;获得硕士、博士学位的人员,提供学位证书。网上学历(学籍)校验未通过的考生还应提供《教育部学历证书电子注册备案表》、教育部学历认证中心出具的“学历认证报告”;

④户口所在地为北京的考生提供户口本(薄)或公安机关出具的户籍证明;工作单位所在地为北京的考生提供近三个月的社保个人权益记录(参保人员缴费信息),或近三个月的个人所得税完税证明,或有效期内的《北京市居住证》,或工作单位开具的工作证明(模板见https://yz.bnu.edu.cn/detail/09d622e0),以上四种证明材料任选其一即可,近三个月指2020年7月-9月或8月-10月。

报考退役大学生士兵专项硕士研究生招生计划的考生须提交本人《入伍批准书》和《退出现役证》。

非应届在读研究生报考须在报名前征得所在培养单位同意,提交在读学校研究生培养管理部门同意报考的函件(有工作人员签字、联系方式、部门盖章的原件),否则不予确认。

Q:报名后未在规定时间进行网上确认怎么办?

A:所有选择北京师范大学报考点且符合规定的考生均须进行网上确认,考生不必再到现场进行材料审核,考生须按照要求,按时上传各类审核材料(若不符合要求,则须按时重传),待报名系统提示确认成功,方可完成网上确认流程。

上传材料时间:2020年11月6日--11月8日中午12:00。

重传材料时间:2020年11月6日--11月9日中午12:00。

网上审核时间:2020年11月6日--11月9日下午16:00。

未完成网上确认(现场确认)环节的考生将被视为报名未完成,无法参加考试。

Q:如果错过报名时间还可以补报么?

A:报名时间一经截止,不再安排补报,也不得再修改报名信息。考生须在规定时间内完成报名和网上确认(现场确认)。

Q:报名结束后忘记报名号,怎么办?

A:可联系报考点进行咨询。

Q:准考证下载时间和要求?

A:准考考生应当在2020年12月19日至12月28日期间,凭网报用户名和密码登录中国研究生招生信息网(http://yz.chsi.com.cn)自行下载打印《准考证》。

《准考证》 使用A4幅面白纸打印,正、反两面在使用期间不得涂改或书写。考生凭下载打印的《准考证》及有效居民身份证参加初试和复试。

Q:是否提供导师名单与联系方式?

A:报考我校硕士研究生时只报专业、方向,不报导师,录取后各学部(院、系)根据考生的报考专业、研究方向以及其他有关情况,确定指导教师,因此我办不提供导师名单与联系方式。

如需了解专业事宜,可先登陆各学部(院、系)网页查阅各专业导师介绍等信息。如还有疑问,可与所报考学部(院、系)联系。请点击“阅读原文”查阅各院系网址、联系电话及联系人一览表。

Q:是否提供往年硕士生入学考试试题?

A:我校不提供往年试题。

Q:考试是否有参考书?在哪里购买?

A:我校招生专业目录中部分学部(院、系)提供考试大纲。我校不指定参考书目。参考书由考生自行购买,或者到各地图书馆借阅。

Q:考生如何及时查询初试成绩等信息?

A:我校研究生招生章程、专业目录、报名及考试日程安排、初试成绩、进入复试基本分数要求、复试安排等均会及时在北京师范大学研究生招生网上发布,考生须随时登陆北师大研招网,查询有关通知,查看自己初试成绩、是否进入复试、是否进入拟录取名单等。我校研究生招生网网址为:http://yz.bnu.edu.cn。

Q:我校硕士招生历年各专业报考人数和录取人数如何? 

A:请查阅我校历年各专业报考人数和录取人数以及录取比例。

念念不忘,必有回响

功不唐捐,光明在望

我们在北师大等你!

-bnuweixin-

来源:京师研招

摄影:亓玉光

责任编辑:姜思宇

加载中...