新浪新闻 国内

太飒了!首次组队参赛,你们赢得漂亮!

南京工业大学

关注

原标题:太飒了!首次组队参赛,你们赢得漂亮!

来源:南京工业大学

太飒了!首次组队参赛,你们赢得漂亮!

BlueSpace战队超炸超燃宣传片

全球308所高校对决,我校首次派出代表队参赛。近10个月的准备,超过2371个参考文件资料,不能踩着前人的脚印前进,自己就是踩脚印的那个人!近期,在这场全国顶级大学生机器人大赛RoboMaster机甲大师赛上,由我校电气工程与控制科学学院王莉、沈捷、孙振兴等老师指导的BlueSpace战队在众多参赛队伍中脱颖而出,斩获RoboMaster 2020单项赛全国一等奖。

全国大学生机器人大赛RoboMaster机甲大师赛是由共青团中央、全国学联、深圳市人民政府联合主办,DJI大疆创新发起并承办的机器人赛事。这场大赛吸引着全球数百所高等院校,数千名工程师,近千家高新科技企业以及数以万计科技爱好者的关注。

RoboMaster机甲大师赛2015年开始举办,机缘巧合之下队长肖智中曾和16级学长学姐一起去过RoboMaster中部赛区比赛的现场观看了最后一天的比赛。RoboMaster震撼人心的视听冲击力,激烈硬朗的竞技风格深深吸引着他,那时肖智中就下定决心,这个比赛我们也要做起来,南工大人也有机会学习、制作机器人,与他们同台竞争。

经过几年的发展,学校在竞赛和技术方面越来越成熟,肖智中认为合适的契机来了,通过私下联系,他和一些志同道合的同学商量,在2019年组建了BlueSpace团队。团队成员共九名,分别是来自自动化、测控技术与仪器、计算机科学与技术、机械工程、控制科学与工程等各个专业的本科生和研究生。他们在机械设计、控制、算法、运营等四个方面进行分工合作。

(从左至右,从上到下分别为:肖智中,仇家鑫,何牧天,费杨,李逸平,冯程杰,张一诺,崔迷,朱振)

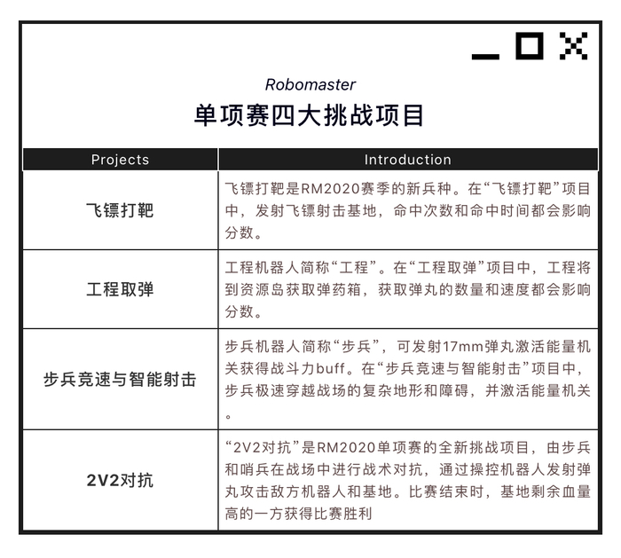
RoboMaster机甲大师赛有两类单项赛和对抗赛,单项赛共有四大挑战项目,包括飞镖打靶、工程取弹、步兵竞速与智能、2v2对抗。参赛队需要设置步兵机器人、哨兵机器人、工程机器人及飞镖系统完成相关挑战项目。第一次参赛,对于年轻的队伍来说,单项赛无疑是施展拳脚的良选。

由于第一年参赛没有任何经验,没有任何前人的积累,一切都需要自己去摸索。

“刚开始真的是两眼一抹黑,毫无头绪,毫无思路,连很多必需的功能都不知道从何下手!”肖智中说道。为了跳出这个局面,团队通过研究其他学校往年参赛的资料及大疆工程师提供的资料,逐渐有了一些眉目,最初的整体设计方案也应运而生。

随着研发工作的进行,难题逐渐出现,理论知识的匮乏,逼着团队开始自学。为了解决研发过程中的一道道难关,队员们在课下靠着一些网络资源一点点摸索。论坛、知乎、b站……这些是他们重要的学习渠道。幸运的是,团队很多成员有着丰富的实践经验和扎实的知识基础,很多问题都能顺利解决,但一些技术问题并不是共性的,这就无法在网络上得到答案,必须从实际出发,找到解决方法。

不停调试设备

识别并打击装甲板对于模拟赛场真实环境十分重要,为了进行测试,队员们还自行仿制了装甲板等赛场材料,而其中运算速度对于准确打击动态目标至关重要,为了提高运算速度,队员们准备利用GPU对图像进行硬件解码,尽管查阅了网上的教程,有了最初的模型,可是适应性并不能达到需求,得到的结果并不出色。“当时我们就在思考,网上教程为什么要这么做,它的原理是什么。”队员崔迷说道。通过深入的理解和分析,这个问题也得到了及时解决。

“我们虽然第一次参加这个比赛,但是我们有着技术上的后发优势,我们所有的地方都采用最新的设计。”队长肖智中充满信心地说道。例如在供弹系统方面,很多队伍都使用上部供弹方案,而BlueSpace团队使用半下供弹,这一创新使得云台PITCH轴活动部分质量减小,更容易配平,在不更换云台电机的情况下云台响应速度更快,不会因为弹丸晃动、弹丸消耗导致弹仓质量和重心发生变化,有利于云台控制的稳定性。

不断发现问题,不断解决问题,周而复始,越做越顺,形成了一个良性循环,这也给队员们极大的信心,大家坚信只要掌握分析问题的方法,没有什么是无法解决的。

由于新冠肺炎疫情,许多原本的计划在推迟返校的情况下难以进行,比赛能否顺利进行也成了一个未知数。

“因为疫情原因,有些还是很困难的,一些零件的设计加工都得尽量一次性做对。”队员李逸平说道。原本计划部分零件加工可以在学校金工实习的地方进行,可由于延期开学及其他因素,加工这方面受到限制,加工零件只能外包。等到装配的时候,才发现很多东西并不符合要求,只能退回重来。

出错、退回、沟通、再次尝试……一遍又一遍,这消耗的不仅是金钱、时间,还有耐心、信心。“每一次重来,我们都在积累经验,在前期设计时注重可制造性,并进行充分仿真,结合和厂家充分沟通,不断降低出错的概率。”肖智中说。

团队不断的沟通讨论

不仅如此,机器人的各项功能,从基本的电源管理、通信处理、行走转向,到云台控制、弹丸控制、射击控制,再到和计算机视觉配合、裁判系统交互,都需要统一设计控制流程和逻辑,这对于队员来说也是一项项巨大的挑战。面对这些挑战,不退缩,向前冲,没有什么难关过不去。

哨兵机器人

今年,RoboMaster2020赛季的各项赛事安排做了调整,取消了线下赛,以线上评审环节的成绩作为最终成绩。

线上评审要求团队提交机器人的研发视频、研发报告等,并进行线上答辩,再有裁判评定打分。与其他大赛不同,RoboMaster线上标准并不是由大学教授制定,而是由DJI大疆公司资深的工程师设计并参与评审,这样线上指标与线下对抗效果一一对应,如果线上指标突出,那么在实际对抗中也能轻松打败其他队伍。

靠着成员们的敢闯敢拼,战队通过了比赛,团队脱颖而出。这也让他们对团队未来发展更有信心,更有动力准备今后的比赛。

“其实一开始,我们并不是为了比赛而比赛,我们希望通过这样的比赛,学到更多知识,开阔眼界。同时也希望能有更多的人加入我们。”队员何牧天说道。

说到未来,BlueSpace战队表示,后期准备以校内赛的形式,吸引更多对机器人感兴趣的同学加入。通过培训,实际操作,逐步培养他们的实际解决问题的能力和创新思维。只有新队员的加入,才能得到持续的发展

加载中...