新浪新闻 国内

华致酒行获增值电信业务经营许可证,业务规划暂未明确

新京报

关注

原标题:华致酒行获增值电信业务经营许可证,业务规划暂未明确

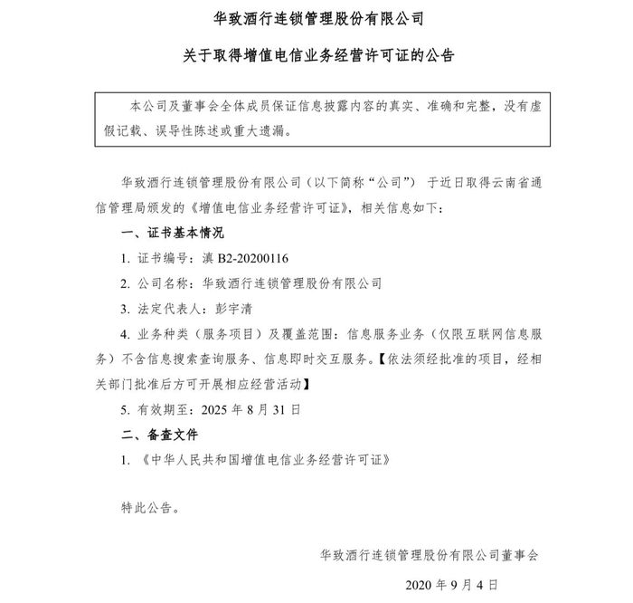
新京报讯(记者 薛晨)华致酒行连锁管理股份有限公司(以下简称“华致酒行”)9月3日发布公告称,已于近日取得云南省通信管理局颁发的《增值电信业务经营许可证》 。该证书的有效期从即日起至2025年8月31日。

根据华致酒行公布的信息,此次获颁的证书,业务种类(服务项目)及覆盖范围包括信息服务业务(仅限互联网信息服务),不含信息搜索查询服务、信息即时交互服务。 

华致酒行此举是否有涉足新行业的打算?新京报记者就此向华致酒行进行了解。华致酒行相关负责人告诉记者,申请《增值电信业务经营许可证》主要是先做增项,目前暂时还没有明确的业务规划。

不过新京报记者注意到,在7月末华致酒行召开的第二次临时股东大会上,华致酒行曾审议通过一则关于增加公司经营范围的议案。随后,华致酒行于8月7日发布了完成工商变更并取得新营业执照的公告。根据新的营业执照,华致酒行变更后的营业范围中便已包含了第二类增值电信业务以及互联网信息服务等。

至于华致酒行在信息服务板块会如何布局,是否有具体时间节点,华致酒行相关负责人仅表示,会在规划好后再对外发布具体信息公告。

新京报记者 薛晨 图片 东方财富APP截图

编辑 徐晶晶 校对 李项玲

加载中...