新浪新闻 国内

重磅!《滇中城市群发展规划》出炉,未来这些地方有大变化

云南发布

关注

原标题:重磅!《滇中城市群发展规划》出炉,未来这些地方有大变化

来源:云南发布

滇中城市群

是国家重点培育的19个城市群之一

是全国“两横三纵”城镇化战略格局的

重要组成部分

是云南生产力布局和生产发展的核心区域

8月26日

云南省人民政府印发了

《滇中城市群发展规划》

(以下简称《规划》)

《规划》提出

将构建适应资源环境承载能力的空间格局

以及现代产业体系

完善互联互通的基础设施网络

……

到2025年

滇中城市群功能基本完善

聚集全省50%的人口

和68%的地区生产总值

跟随小布一起看看

《规划》都有哪些主要内容

👇

滇中城市群范围包括49个县、市、区

滇中城市群范围包括昆明市、曲靖市、玉溪市、楚雄州全境及红河州北部7个县、市,共49个县、市、区,国土面积11.14万平方公里,2018年末常住人口2127万人,地区生产总值1.02万亿元,分别占全省的28.3%、44.1%、61.6%。

建设面向南亚东南亚开放的门户城市群

《规划》提出,发挥区位优势,引领云南现代化建设,构筑生态文明建设新支撑,推进民族团结进步新发展,构建改革开放新格局,开启边疆繁荣稳定新征程,建设面向南亚东南亚开放的门户城市群。

围绕总体定位,加快在以下发展定位上实现突破。

面向南亚东南亚辐射中心的核心区。全面推进互联互通,加强面向南亚东南亚的开放平台和开发开放功能区建设,打造具有区域影响力的国际贸易、国际物流、金融服务网络体系,增强文化、教育、医疗等公共服务辐射能力,将滇中城市群建成我国西南沿边开发开放高地。

通达南亚东南亚及印度洋的综合枢纽。以现代化立体客货运枢纽体系和综合交通运输通道建设为重点,增强能源供应、信息数据等的服务支撑能力,全面提升门户枢纽功能,建设现代高效的衔接南亚东南亚地区和印度洋周边经济圈的综合枢纽。

西部地区重要经济增长极。坚持开放型、创新型和绿色化、信息化、高端化“两型三化”产业发展方向,加快传统产业转型升级及现代服务业发展,培育战略性新兴产业集群,构建现代产业体系,打造区域性开放型经济和战略性新兴产业高地、西部现代服务业基地和先进制造业基地。

实现现代化的强大引擎。充分发挥滇中城市群资源环境与产业基础优势,转变发展方式、优化经济结构,加强创新体系建设、强化科技力量支撑、增强辐射带动作用,建设云南最具竞争优势和发展活力的经济高地。

高原生态宜居城市群。践行绿水青山就是金山银山的理念,推进绿色发展,保护高原湖泊和江河流域生态环境,发展大健康产业集群,优化城乡人居环境,打造全球范例性健康生活目的地,形成布局合理、功能互补、城乡融合、山清水秀、特色鲜明的高原生态宜居城市群。

到2025年,聚集全省50%的人口和68%的地区生产总值

到2025年,滇中城市群功能基本完善,绿色生态格局稳步提升,现代产业体系特色鲜明,对内对外开放格局基本形成,城乡空间格局大幅优化,边疆更加繁荣稳定。人口和经济密度进一步提高,聚集全省50%的人口和68%的地区生产总值。

——民族团结进步有新发展。民族文化特色更加鲜明,各民族共同团结奋斗,共同繁荣发展,民族地区尤其人口较少民族地区经济发展成效显著,社会保障与基础设施配套基本完善,成为全国民族聚居地区新型城镇化建设的示范。

——生态文明建设形成新支撑。以主体功能区划为基础的国土空间开发格局基本形成,“三江”、“六湖”区域生态环境优良,集约节约开发模式成为主导,产业转型升级成效显著,区域生态环境得到有效保护,为生态文明建设排头兵建设提供有力支撑。

——辐射中心形成新内核。面向南亚东南亚开放的门户地位更加突出,开放平台与国际大通道建设水平进一步提升,国际化贸易与服务网络基本形成,与国内腹地的联系更加紧密,经济外向度显著提高,成为新兴的具有明显区域影响力的门户城市群。

——城市群发展形成新机制。阻碍要素自由流动的行政壁垒和体制机制障碍基本消除,合作共赢、高度协同的市场机制基本建立,基础设施互联互通、基本公共服务均等共享、生态环境联防联治的机制基本建立,形成城市群一体化发展机制。

远期目标,到2035年,基本实现社会主义现代化,成为面向南亚东南亚辐射中心的强大引擎,形成面向南亚东南亚与国内腹地两个扇面,内外承接的枢纽功能与辐射影响力更加凸显,门户枢纽地位完全确立,与南亚东南亚的合作全面深化,建成现代产业特色鲜明、景观生态环境优美、人民安居乐业的现代化门户城市群。人口和经济密度进一步提高,聚集全省55%的人口和70%以上的地区生产总值。

构建“一主四副、通道对接、点轴联动”的空间结构

一主四副:促进昆明主城区和滇中新区融合发展,构建昆明主中心和曲靖、玉溪、楚雄、蒙自4个副中心,总体形成“中心引领、协同支撑”的空间格局。推动昆明与玉溪同城化发展,远景空间结构演变为“一主三副”。

——昆明主中心。包括昆明主城区、滇中新区。建设立足西南、面向全国、辐射南亚东南亚的区域性国际经济贸易中心、科技创新中心、人文交流中心和区域性交通综合枢纽。提升世界春城花都、历史文化名城、中国健康之城3大品牌。

——曲靖副中心。包括麒麟、沾益、马龙城区。建设区域性现代制造业中心、高原特色农产品加工基地、综合交通物流枢纽和珠江源山水园林城市,打造对内对外开放的重要枢纽城市和国际高原体育城。

——玉溪副中心。包括红塔、江川、澄江城区。建设文化旅游与大健康产业基地、科教创新型城市、面向南亚东南亚的开放枢纽、美丽高原湖区健康宜居城市。

——楚雄副中心。包括楚雄、南华城区。建设绿色经济发展先行区、彝族文化特色城市。

——蒙自副中心。包括蒙自、个旧、开远城区。建设面向南亚东南亚开放的特色农产品加工基地、现代产业基地、生态人文城市。

通道对接:协同构建陆海内外联动、东西双向互济的开放格局,加强创新能力开放合作,依托交通运输网络,培育形成两条区域发展主轴。强化珠三角—滇中—南亚的“中国—南亚”通道和长三角—滇中—东南亚的“中国—东南亚”通道建设及枢纽转换功能。

点轴联动:依托公路、铁路、航空三位一体交通网络轴线,基于自然山水与生态格局,促进各级城镇点轴联动发展。到2025年,加快培育和壮大滇中城市群。引导人口合理分布与产业有序聚集,强化基础设施建设,加快产城融合,形成由1个特大城市(昆明)、2个大城市(曲靖、蒙自)、2个中等城市(玉溪、楚雄)和若干小城市组成的城市格局。到2035年,进一步优化和提升滇中城市群,强化昆明主中心引领作用,促进区域协同发展,差别化发展城市主导产业,形成由1个特大城市(昆明)、4个大城市(曲靖、玉溪、楚雄、蒙自)、2个中等城市(弥勒、宣威)和若干小城市组成的城市格局。

构建特色创新产业格局

——昆明市。重点布局发展生物医药和大健康、新材料、先进装备制造、数字经济等产业的同时,加快旅游、文化、现代物流、金融保险等现代服务业发展。

——曲靖市。重点布局发展先进制造业、绿色食品、现代服务业等产业。

——玉溪市。重点布局发展卷烟及配套、矿冶及装备制造、生物医药和大健康及文化旅游等产业。

——楚雄州。重点布局发展烟草及配套、生物医药和大健康及文化旅游等产业。

——红河州北部7县、市。重点发展现代农业及绿色加工产业、有色金属与新材料及电子设备制造产业、文化旅游及通用航空产业。

优化现代化综合交通运输网络

构建综合交通网络体系。构建“三圈层网络化”的区域性综合交通运输网络体系。核心交通圈层联结昆明主中心,推进高速公路、机场建设,构筑覆盖周边晋宁、安宁、富民、嵩明、宜良、澄江、禄丰等地的交通网络,实现昆明主中心1小时交通圈。紧密交通圈层联结昆明、曲靖、玉溪、弥勒等主要城市,加快构筑中心城市与周边重要城镇之间以铁路为骨干、公路为基础的综合交通网,实现昆明主中心与曲靖、玉溪、楚雄、蒙自1.5小时交通圈。辐射交通圈层对内覆盖整个滇中、滇东南等区域,对外联结成都、重庆、贵阳等交通腹地,进一步完善铁路及公路网建设,实现区域3小时交通圈。

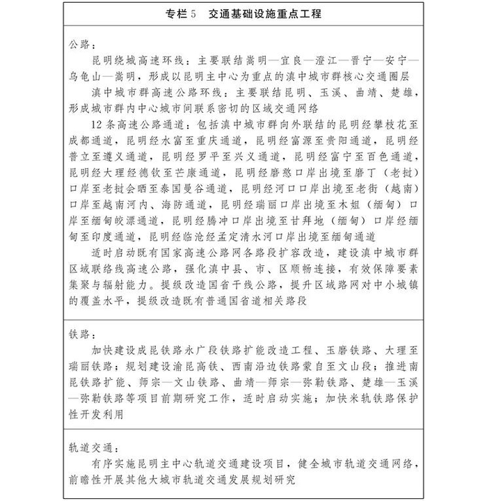
加快覆盖全域的公路网络建设。推进高速公路及干线公路网络化建设,形成以高速公路网为主、干线公路为补充的“两环十二通道”网络化公路体系。重点加快昆明绕城高速环线及滇中城市群高速公路环线建设,形成高速公路网络覆盖核心交通圈层和紧密交通圈层,拓展高速公路辐射圈层建设。加强国省干线公路及地形复杂、高风险地段安全防护设施建设。

构建快速通达的铁路交通网络。坚持省际贯通、省内成网、沿边通畅、周边互通,完善滇中城市群铁路交通体系。重点推进昆磨、昆瑞、昆河通道铁路建设及提升改造,强化与周边国家互联互通。加快渝昆高铁、弥蒙铁路等项目实施。根据运输需要,实施低标准既有铁路扩能改造,提升既有铁路城际客运功能和运输能力,加强路地合作,加快米轨铁路保护性开发利用。加快实施既有成昆铁路永广段等铁路扩能改造,积极推进西南沿边铁路蒙自—文山段铁路前期工作。利用既有铁路富余能力开行城际列车,提高滇中城市群城市间通达性。

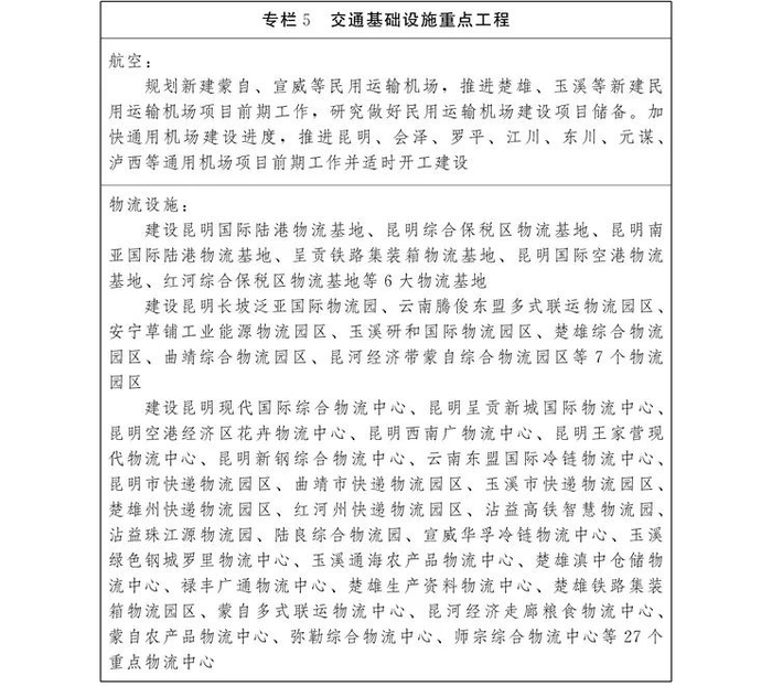
构建国际化广覆盖的航空网络。形成以辐射南亚东南亚地区为重点,以西亚东北亚航空市场为拓展,通达全球主要城市的航线网络。积极鼓励和支持在滇中选址建设全省具有通用航空枢纽性质的通用机场,拓展优化国内航线、丰富完善省内航线、合理布局国际航线,提高航线覆盖广度,重点开辟南亚东南亚通航点和国际航线,拓展西亚东亚航线,加快开辟洲际航线,加密港澳台地区航线。加快推进昆明国际航空枢纽建设,成为全球航空网络的重要枢纽节点,实施昆明长水国际机场改扩建工程,完善基础设施和服务配套设施,全面构建辐射南亚东南亚、连接欧亚的航空网络和空地联运一体化的综合交通运输服务体系。建立枢纽运营和保障体系,增强航班保障和衔接能力。

推进畅通高效的航运设施建设。构建金沙江—长江黄金水道、中越红河水运通道,加强东川港、乌东德港区等港口建设。推进金沙江下游乌东德、白鹤滩等翻坝转运系统,金沙江下游乌东德、白鹤滩库区航道整治等航运基础设施,滇池航运系统等项目建设。加强港口基础设施、港口集疏运体系、公用锚地、航电枢纽、支持保障系统、航运旅游等建设。

加强现代物流服务体系建设。建设以城市运行保障为基础,以高端化物流总部和国际物流为特色,以集约化、专业化物流为支撑的现代化、国际化物流体系,建成服务全国、辐射南亚东南亚的国际物流枢纽。构筑物流设施、信息、政策3大平台,发展优势产业和特色优势产品的供应链体系,大力发展现代物流产业。

优化完善城市路网体系。提高城市道路网密度,优化城市道路网级配结构,提高道路网承载能力,增强城市道路网连通性。公平、科学、合理分配道路时空通行权,加强城市道路网、交通设施之间的协调、匹配和衔接,全面提升交通一体化、精细化水平。

提升交通运输服务水平。积极推进交通大数据建设,鼓励发展基于移动平台的出行与物流信息服务。提高城市交通服务管理水平,提升智能化水平,共建城市群智慧交通服务平台。优化运输组织,创新服务方式,推进城市配送服务多样化、集约化发展,推进城际客运服务公交化运营,鼓励同城化服务。培育多式联运经营主体,大力推动多式联运发展。推进跨境运输车辆牌证互认,推进建立统一的全程运输协调机制,促进国际通关、换装、多式联运有机衔接,提高跨境运输的服务保障水平。

构筑区域生态安全格局

依据滇中城市群生态环境特点,在全省生态保护红线基本格局基础上,形成以“三江”“六湖”“三大水系分水岭”为骨架,以重点生态功能区、各级各类自然保护地和其他点状分布的重要生态空间为核心的区域生态安全格局。

共筑生态屏障。坚持滇中城市群内外生态建设联动,加快推进重点生态功能区建设,积极建立完善自然保护地体系,加大哀牢山、大围山、轿子山、会泽黑颈鹤、元江等国家级自然保护区的保护力度,推动金沙江中游河谷水土保持区、红河河谷水土保持区、珠江源水源涵养区、金沙江—红河分水岭水源涵养区、牛栏江—南盘江分水岭水源涵养区的保护与修复,维护区域生态安全。

共建景观生态廊道。构建以“三江”为主体的城市群生态廊道,保护流域水生态空间。保护治理“六湖”流域及牛栏江流域等各级各类自然保护地。控制“六湖”周边城镇建设与产业布局,有序引导城镇与产业向流域外拓展。加强流域水生态系统保护与修复,严禁围垦河湖水域,开展湖滨带、重点湖库及小流域水土流失综合治理。恢复河流上下游纵向和河道、滨岸横向的自然水文节律动态,拓展河湖横向滩地宽度。有序迁出珠江源等重要水源涵养区内现有工业。提升农田、农村集水区河段滨岸植被面源污染截留功能,提高城市河段滨水植被的固岸护坡和城市景观功能。

共保重要生态空间。贯彻落实国家主体功能区制度,加强生态空间管制,严守生态保护红线、严格保护永久基本农田,划定城镇开发边界。建立健全自然保护地体系,加强各级各类自然保护地生态建设和修复,维护生物多样性。划定并严守“六湖”生态保护红线,严格禁止占用和开发湖滨带,恢复湖滨湿地系统。严格保护江河湖泊、山区水库等饮用水水源保护区和清水通道,保障水资源安全。全面加强森林公园、湿地、天然林保护,退耕还林还草,提升水源涵养和水土保持功能,全面实施生产建设项目水土保持方案制度,减少地貌植被破坏,防治人为水土流失。加强风景名胜区、地质公园等各类自然公园管控。实施水土流失重灾区生态移民,加强东川泥石流地质灾害多发区、金沙江元谋干热河谷、红河元江干热河谷、南盘江岩溶山原石漠化地区生态监管,以自然恢复为主、工程措施为辅的理念开展综合整治,恢复重建退化植物群落。

实施生态建设与修复工程。提高森林生态保护与建设水平,在生态脆弱区继续实施退耕还林还草,推动陡坡地生态治理。以三大水系、“六湖”、水库面山等为重点,推进防护林体系建设,开展石漠化区域、干热河谷、高寒山区、五采区(探矿、露天采矿、挖砂、采石、取土)等立地造林。实施湿地全面保护,科学修复退化的湿地生态系统。加强河湖保护管理,落实河长制湖长制,持续开展河湖“清四乱”专项行动,确保河湖环境干净整洁,面貌明显改善。加强农田和水域生态保护,加强石漠化综合治理。加强生物多样性保护,建立以就地保护为主、迁地保护和离体保护为辅的生物多样性保护体系。严防外来有害物种入侵和物质资源丧失。加强生态保护修复,加快生态环境监测网络建设,探索建立多元化生态保护补偿机制。

加强国内区域合作

联动国内腹地,全面融入长江经济带建设,共同打造国家生态文明建设先行示范带、创新驱动带和协调发展带。

深入与长三角城市群的合作。依托沪昆通道和长江水运通道的建设和完善,提升滇沪、滇浙、滇苏等合作水平,完善沪滇对口帮扶合作机制,深化产业转移与承接、园区共建、科技创新、人才培养等方面合作。

强化与珠三角城市群的联动发展。加强同珠三角城市群的协同发展,着力畅通通道、搭建平台、优化环境、提升服务,依托粤桂黔滇高铁经济带优化区域空间布局,优势互补,培育先进的生物医药、健康养生、旅游等产业集群,不断提高与珠三角城市群的产能合作水平,协力打造我国对外开放新高地和促进区域经济协调发展。

拓宽与成渝城市群的合作。加强同成渝城市群的联动发展,强化渝昆、成昆通道建设,积极发挥面向南亚东南亚的区位优势,加大与成渝城市群在外向型经济上的合作力度,共同开拓南亚东南亚市场,提升我国西南地区的国际竞争力。

推动与北部湾城市群的合作。积极开展与北部湾城市群的协作,加强广昆通道建设,依托沿右江出海通道建设,利用北部湾城市群的发展基础,加强同珠三角地区的联系,寻求新的合作发展路径,共同开拓南亚东南亚市场,提升区域竞争力。

提升与黔中城市群的合作。积极推动与黔中城市群在基础设施、产业发展、生态环保等领域的协调互动,探索建立与黔中城市群的合作机制,充分发挥外向通道和航空优势,加快对外通关体系便捷化建设,提升与南亚东南亚的交流合作水平。

加强省内相邻地区重点城市间的协同发展。充分发挥滇中城市群的核心带动作用,加强与昭通、大理、普洱、文山、丽江等省内相邻地区重点城市间的协同发展。依托现代化综合交通优势和各城市不同的资源条件,加强协作,促进协同发展。

查看《规划》全文

来源:云南省人民政府门户网站

编辑:马正麟

加载中...