新浪新闻 国内

新一轮中小学全国性竞赛活动名单出炉 35项竞赛上榜

新京报

关注

原标题:新一轮中小学全国性竞赛活动名单出炉 35项竞赛上榜

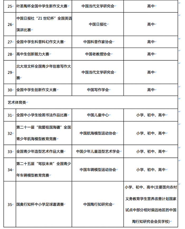
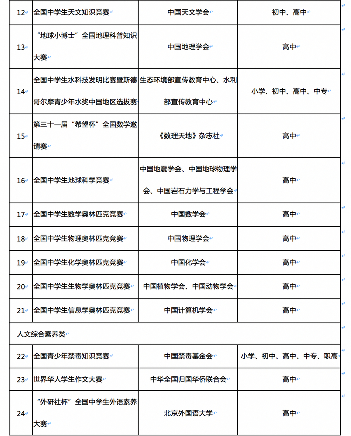
新京报快讯(记者 冯琪)8月21日记者获悉,教育部已公布2020-2021学年面向中小学生的全国性竞赛活动名单,名单分为“自然科学素养类”“人文综合素养类”“艺术体育类”三类,共有“中国青少年机器人竞赛”等35项竞赛进入名单。

记者注意到,学生和家长公认的“五大学科竞赛”——数学、物理、化学、生物、信息学五个学科的奥林匹克竞赛(高中阶段)均在自然科学素养类竞赛行列中。

相比,今年入围竞赛数量上有所增加。“世界机器人大赛”、“ 少年硅谷——全国青少年人工智能教育成果展示大赛”“ 宋庆龄少年儿童发明奖”“ 全国青少年禁毒知识竞赛”等均为今年新入围。

据悉,为防止活动项目过多过滥,切实减轻中小学生过重的课外负担,2018年9月,教育部印发《关于面向中小学生的全国性竞赛活动管理办法(试行)》的通知,规定从严控制、严格管理面向中小学生的全国性竞赛活动,原则上不举办面向义务教育阶段的竞赛活动。

教育部指出,所有进入名单的竞赛必须坚持公益性,不得以盈利为目的,坚决做到“零收费”。竞赛的举办时间原则上为2021年8月前,人员聚集的竞赛具体举办时,主办单位须报举办地疫情防控部门同意。

教育部要求,各地要进一步规范竞赛管理工作,对名单内的竞赛加强监管,对名单外的违规竞赛严肃查处,切实发挥办赛对促进发展素质教育的导向作用,维护良好育人环境。

新京报记者 冯琪

责任编辑:朱学森 SN240

加载中...