新浪新闻 国内

饿了么把美团给告了 外卖的仗还没打完

澎湃新闻

关注

原标题:饿了么把美团给告了,外卖的仗还没打完

互联网行业里打官司的事最近不少,这边字节跳动要在大洋彼岸起诉川普,那边好不容易安生一会的李国庆又被自己的儿子给告了。

天下熙熙,皆为利来,为了保证自己的利益不受侵犯,诉诸法律倒也不是什么稀奇的事,饿了么和美团这一对外卖行业的双寡头,也在近期再次对簿公堂。

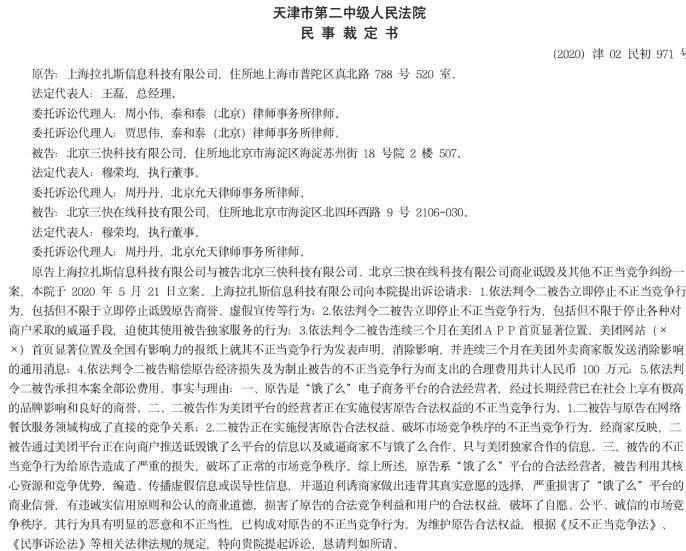
根据中国裁判文书网的信息显示,饿了么经营主体上海拉扎斯信息科技有限公司,与美团外卖经营主体北京三快在线科技有限公司、北京三快科技有限公司在近期产生一起不正当竞争诉讼。

饿了么在诉讼请求中提到,依法判令美团立即停止不正当竞争行为,包括但不限于停止各种对商家的威逼手段,迫使其使用被告独家服务的行为。

饿了么同时还要求,由美团赔偿饿了么经济损失及为制止被告的不正当竞争行为而支出的合理费用共计人民币100万元,以及承担本案全部讼费用。

饿了么的反击?

这不是饿了么和美团之间发生过的第一起竞争诉讼,此前因在产品页面上推出 “饿了么力压美团5元”的优惠券,饿了么就曾被美团控告构成虚假宣传的不正当竞争行为。

后经法院审理认定,饿了么此举构成虚假宣传、不正当竞争,依法应当承担相应的法律责任,饿了么主体公司被判赔偿美团方面4万元的经济损失及1万元的相关费用。

同时,饿了么还被判处在“饿了么网上订餐”网站上刊登声明并保留七日,随后饿了么在官网上发出致歉声明,就此前的不正当竞争向美团道歉。

时隔一年多之后,双方又要在法庭上相见,只不过这次原告被告双方调换了个,但诉讼的核心依然还是不正当竞争。

从饿了么提交的诉讼请求来看,对于美团是一点没手软,除了提出高达100万元的巨额索赔,还要求美团连续三个月在美团APP首页显著位置、美团网站首页显著位置及全国有影响力的报纸上就其不正当竞争行为发表声明,消除影响。

比起去年自己被罚款5万,官网道歉7天的经历,饿了么这是要在美团身上加倍的把场子找回来。

关于不正当竞争这个问题,美团确实也一直难以撇清关系,去年3月,美团就曾因不正当竞争被监管部门处罚,被要求罚款25万元。

在全国多地,关于美团强制二选一的消息也曾多次被媒体报道。

今年4月,四川省南充火锅协会对外发布公开举报信,指责美团在疫情期间强制上调佣金,不允许商家与其他平台合作。存在垄断经营和不正当竞争的嫌疑。

近期小摩擦不断

作为外卖行业的老对手,饿了么和美团之间的竞争关系一直都十分紧张,前几年甚至还爆出过两家的配送小哥街头群殴的消息。

在阿里巴巴联合蚂蚁金服全资收购饿了么之后,双方在明面上的竞争逐渐趋于平和,但暗地里的较劲却从未停止。

上月美团外卖悄然在支付通道中取消了支付宝通道,引起网络热议,随后美团官方在微博上贴出一张饿了么的支付页面,暗示饿了么不支持微信支付。饿了么随后则晒出了支持微信支付的截图予以回应。

本月初,某自媒体博主发布以美团骑手为蓝本的漫画内容,被饿了么官方公开呛声,称作者将现实中饿了么外卖小哥的事件全部替换成了美团外卖小哥,该博主随后公开致歉。

这些无关商业竞争却又和双方品牌紧密相关的小剐小蹭,在行业内并不鲜见。而除了相互之间的角力,彼此之间的营销借势也不时的穿插在其中。

美团骑手头盔上的袋鼠耳朵,因为造型可爱而被网友追捧,饿了么这边于是不甘示弱的上线了竹蜻蜓头盔,“美团饿了么皮肤大战”话题也一度被冲上热搜。

但这样相爱相杀的场面毕竟还不是双方市场竞争的主流,在今年疫情导致线下流量锐减的大环境下,双方必定还会在争夺商家资源层面展开更激烈的对垒。

外卖大战最终走向何处

纵观国内互联网细分领域的双寡头之争,走向合并似乎是一个最为常见的结局,几年前的滴滴与快的、携程与去哪儿、58同城与赶集网,以及美团与大众点评,最后都从对手成为了队友。

但如果刨开这其中的根本原因,也无外乎两点:一是持续的烧钱补贴让双方都难承其重;二是市场萎缩所带来的存量竞争,使得双方不得不握手言和,抱团取暖。

而这两点,放在如今的外卖市场都并不适用,饿了么与美团外卖最终也难以走向联合。

更为重要的是,双方背后代表的,则是中国上市互联网三强中两大势力的对决,阿里和美团,谁都不愿意轻易放手。

美团曾有机会将饿了么收入囊中,美团创始人之一的王慧文曾对外透露,饿了么卖身的时候曾来找过美团,美团还往上抬了一次价,但最终还是阿里以95亿美元的价格拿下了饿了么。

但有些机会,错过了就是错过了,如今饿了么和美团外卖的竞争,已经超出了外卖市场本身,而是饿了么背后的阿里本地生活与美团生态的全面开战。

阿里本地生活公司总裁王磊在接受采访时曾坦言,今年就是要“兵对兵,将对将,全面地对标和竞争”。

面对对手的紧逼,美团也在试图从外卖战场上拓展更多的增量,近期美团正在内测外卖特价版“拼好饭”,消息人士称此举意在提升美团外卖在三四线城市的用户渗透率,并希望能够通过这种方式提升与饿了么的竞争差异化。

2019年,美团外卖总计贡献了548亿元的收入,占美团总营收的56.2%,核心地位明显。

这场旷日持久的外卖大战,目前来看还远没有到结束的时候,随着双方都在不断拓展边界,同城零售和即时配送也成为了新的角力点,下半场的战事依旧将弥漫着惨烈的气息。

加载中...