新浪新闻 国内

"打"退颈椎病还能减脂塑形 谁在生产"万能"筋膜枪?

新京报

关注

原标题:“打”退颈椎病,还能减脂塑形……谁在生产“万能”筋膜枪?

筋膜枪又被托上了“神坛”。

“治疗颈椎病、肩周炎”“哪疼打哪儿”甚至“减脂塑形”“瘦腹部、提臀”,在大量主播、明星带货后,筋膜枪一夜出圈成为网红产品。

新京报贝壳财经记者注意到,这一产品曾成为罗永浩等多位主播直播间的“推荐好物”,不过,专家指出,筋膜枪近一两年在国内流行开来,还属于新兴产品,应尽快制定标准。建议有关部门在标准出台前,针对存在的问题和漏洞,加强市场监管。

此外,记者发现,多家网红筋膜枪品牌背后的公司都曾被曝出问题:菠萝君两度被诉侵害专利、赫朗发布虚假广告被罚、adking则存在价格违法行为。

频在直播间露脸,“神器”售价从不足百元-700元

“放松”是筋膜枪的关键词。根据公开资料,筋膜枪是一种软组织康复工具,通过高频率冲击放松身体的软组织。

早在4月,罗永浩在推荐筋膜枪时介绍称,“办公室工作久了颈椎、腰难受,可以缓解,提高工作效率。居家没事看电视时捏捏脚按按摩,送给父母也是非常好的礼物。”

最终,罗永浩卖出了超过5000把筋膜枪,累计销售额489.6万元。

筋膜枪的热度持续升温。6月,筋膜枪在某主播直播间以529元价格,卖出近1.3万把。7月,菠萝君MINI筋膜枪亮相另一直播间,主播宣称最近一直在使用菠萝君MINI筋膜枪。

筋膜枪这一波营销,或许出于国人对按摩的热情,可谓切中了“七寸”。

新京报贝壳财经记者注意到,目前市面上售卖的筋膜枪有多个品牌,目前淘宝销量较高的品牌包括梵歌纳、菠萝君Booster、SND施耐德、贝德拉、JOY、adking、Helang赫朗等,价格波动范围较大,低至不足百元,高至700元均有。

不过,记者注意到,不少网友在购买筋膜枪后表示“性价比一般”“部分区域需要人帮忙才能使用”“每个柱头能用在哪些部位、不能用在哪些部位,说明书一点介绍都没有”“放松效果不如泡沫轴”等。

对于筋膜枪这一“神器”,暨南大学附属第一医院运动医学中心副主任医师李劼若接受媒体采访时表示,使用筋膜枪,首先要知道哪些地方不能使用,其次才是科学地使用。“筋膜枪是松弛深层肌肉效率较高的工具,是否选用见仁见智,并没有网传的那么神奇”。

对此,中国消费者协会专家委员会专家邱宝昌表示,筋膜枪不属于医疗器械,以预防和治疗等功能进行宣传,属于虚假宣传和夸大宣传,涉嫌违反广告法和药品管理法的相关规定。

热销的筋膜枪:菠萝君被诉侵害专利 赫朗曾发布虚假广告

生产筋膜枪的公司背景如何?贝壳财经记者注意到,菠萝君Booster品牌的天猫旗舰店经营公司为苏州菠萝健康科技有限公司(以下简称“菠萝健康”)。

工商信息显示,菠萝健康成立于2017年2月27日,法定代表人为申广平,注册资本250万元。经营范围包括健身服务、体育运动项目策划(不含棋牌),计算机软硬件研发、组织文化艺术交流活动(不含演出)等。

菠萝健康的股东共三名,其中申广平为大股东,持股比例68%,苏州康起教育科技合伙企业(有限合伙)为二股东,持股比例20%,黄晨轩为三股东,持股比例12%。

除了菠萝健康外,申广平还是北京菠萝健康科技有限责任公司的大股东,该公司成立于2016年9月9日,注册资本100万元,申广平持股比例为51%。企查查介绍,该公司是一家主要为普通人群或者肥胖人群提供健康管理服务的企业,产品有按摩枪、震动泡沫轴等。

值得注意的是,网红品牌菠萝君背后公司曾两度因侵害专利被起诉。

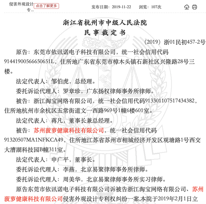
裁判文书网去年11月22日披露了一份由杭州市中级人民法院作出的民事裁定书,裁定书显示,原告东莞市依讯诺电子科技有限公司将菠萝健康、浙江天猫网络有限公司告上法庭,原因为侵害外观设计专利权纠纷。

法院于2019年2月1日立案,并依法组成合议庭审理。本案审理过程中,原告向法院申请将诉讼请求变更为“被告1与被告2连带赔偿原告经济损失及因调查、制止侵权所支付的公证费、律师费等合理费用共计10000元。”法院依法予以准许。2019年8月21日,原告东莞市依讯诺电子科技有限公司向法院申请撤诉。

与之类似,裁判文书网今年7月31日披露了一份由杭州市中级人民法院作出的民事裁定书显示,原告海博艾斯公司(HYPERICE,INC。)将菠萝健康、浙江天猫网络有限公司告上法庭,原因是侵害外观设计专利权纠纷。

法院于2019年6月10日立案后依法组成合议庭进行审理。本案审理过程中,原告海博艾斯公司向法院提出申请变更诉讼请求,即申请将第三项诉讼请求变更为:判令苏州菠萝健康科技有限公司赔偿因侵权行为给海博艾斯公司造成的损失以及合理支出人民币1万元。法院依法审查后予以准许。原告海博艾斯公司以双方达成和解为由于2020年6月11日向法院提出撤诉申请。

除了诉讼外,还有公司因价格违法被罚。

记者注意到,adking旗舰店背后的经营公司为永康市傲林及贸易有限公司(以下简称“傲林及公司”)。

工商信息显示,傲林及公司成立于2013年5月7日,注册资本10万元,法定代表人徐佐侃。经营范围包括健身器材,按摩器材(不含医疗器械),日用五金制品、日用塑料制品等。

傲林及公司拥有两名股东,分别为徐佐侃和李玲云,持股比例均为50%。

值得注意的是,企查查显示,傲林及公司在2019年10月30日出现了价格违法行为,因此被永康市市场监督管理局处罚:责令改正;没收违法所得人民币2637.6元,并处罚款人民币5275.2元,合计罚没人民币7912.8元,上缴国库。

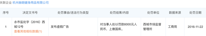
此外,Helang赫朗旗舰店的经营者为杭州赫朗健身用品有限公司(以下简称“赫朗健身”)。赫朗健身不仅面临诉讼,还曾因发布虚假广告被罚。

该公司成立于2011年4月29日,注册资本50万元,法定代表人应剑,经营范围包括健身器材(不含弩)、家用电器、户外休闲用品,按摩器材(不含医疗器械)等。

该公司大股东为应剑,持股比例60%,二股东为姚娟,持股比例40%。

企查查显示,赫朗健身涉及多起诉讼。其中,案号为(2020)京0105民初29984号的案件,原告为永康市舒健工贸有限公司,被告则包括赫朗健身。该案的开庭时间分别为2020年6月16日和2020年9月2日。

该案的案由为生命权、健康权、身体权纠纷。不过,记者暂未在裁判文书网上查阅到相关文书。

此外,裁判文书网今年7月23日披露的浙江省永康市人民法院作出的判决书显示,原告孙飞雪,起诉被告永康市舒健工贸有限公司、永康市雅然健身器材厂,原由是产品销售者责任纠纷。

判决书显示,原告孙飞雪起诉称,原告通过淘宝在被告网点“赫朗运动旗舰店”购买了室内单杠一根,因该单杠从墙面滑脱,导致原告从单杠上摔下头部受伤,伤势严重危急,进行右侧颅骨缺损钛板修补手术,原告为此花费医疗费用59416.17元。经司法鉴定所鉴定,原告所受事故伤害构成九级伤残。原告诉请要求被告赔偿原告残疾赔偿金等各项损失292791.77元。

被告永康市舒健工贸有限公司答辩称,被告认可涉案单杠是从其网店购买,但还不清楚是否是单杠质量问题,认为生产厂家是按照企业标准生产,是符合相关法律规定的。原告孙飞雪使用前未检查单杠是否牢固,手握单杠姿势错误。

对被告的抗辩意见中合理有据部分,法院予以采纳。法院判决,驳回原告孙飞雪的全部诉讼请求。

记者注意到,赫朗健身曾发布虚假广告被罚。企查查显示,2016年11月22日,赫朗健身被西城市场监督管理所处罚,处罚结果是对当事人处以罚款6000元人民币。

赫朗健身在2019年12月4日还曾因违反物价管理规定,被永康市市场监管局处罚,决定文书号是永市监罚字〔2019〕150号。处罚决定是责令改正;没收违法所得2448.39元,处以罚款4896.78元,两项合计罚没7345.17元人民币。

新京报贝壳财经记者 林子

责任编辑:朱学森 SN240

加载中...