新浪新闻 国内

集合啦!科研学友会!来看看岛上满满的复旦科研成果吧

复旦大学

关注

原标题:集合啦!科研学友会!来看看岛上满满的复旦科研成果吧

来源:复旦大学

上新啦!复旦大学科研团队近期又取得了数项成果和突破。小编为你整理了2020年1月-3月部分科研成果,快一起来看看吧!

三月主要科研成果

早期多动症症状引发后期睡眠问题  类脑研究院冯建峰、罗强研究团队在多动症与睡眠障碍共病机制研究方面取得重要进展

交叉时滞模型显示ADHD症状会引发更多睡眠问题

复旦大学类脑智能科学与技术研究院院长冯建峰教授、罗强副研究员团队,与英国剑桥大学、加拿大渥太华大学合作,在多动症与睡眠障碍共病研究中取得重要进展,发现早期多动症症状引发后期睡眠问题的脑影像学证据,并提示相关分子生物学过程。3月31日,这一研究成果以《多动症和睡眠障碍有何联系?基于大规模随访队列对纵向关联和脑结构开展多模态研究》为题在线发表于《生物精神病学》(Biological Psychiatry)杂志。

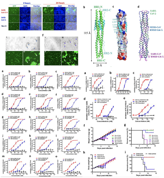
基础医学院病原生物学研究团队在靶向S蛋白的广谱抗冠状病毒多肽类融合抑制剂研究中取得重要进展

近日,复旦大学基础医学院病原生物学研究团队在广谱抗冠状病毒抑制剂的研究方面取得相关进展。2020年3月30日,研究成果以封面图片形式发表于国际知名综合学术期刊《细胞研究》(Cell Research)上。

环境科学与工程系唐幸福教授团队最新研究揭示高效脱硝催化剂活性位的共同特征

图 (a) 单原子催化剂Mo₁/Fe₂O₃的AC-STEM图;(b) Mo-Fe双核位的结构图;(c) 催化剂的H₂-TPR图;(d) SCR反应速率和活化能图。

复旦大学环境科学与工程系唐幸福教授团队在控制PM2.5前体物氮氧化物排放方面取得重要进展,证明了双金属原子结构即双核位是高效脱硝催化剂活性位的共同特征,有望为研发高效脱硝催化剂提供重要的设计策略和技术支撑。3月24日,研究成果在线发表于国际综合学术期刊《自然-通讯》(Nature Communications)。

微电子学院科研团队提出超低功耗二维柔性神经形态器件光电协同调制新策略

近日,复旦大学微电子学院科研团队利用二维层状MoS₂制备具有光电协同调制功能的可穿戴仿人脑神经形态器件,首次实现可穿戴仿生神经突触器件的aJ级别超低功耗,远低于生物功耗水平,为超低功耗、多端调制的可穿戴式类脑计算器件的应用开辟了新的道路。相关成果发表于Advanced Science。微电子学院副研究员陈琳、研究员孙清清为文章的通讯作者。

生物医学研究院王磊团队与合作者解析人源Pannexin 1通道的结构与功能

近日,复旦大学生物医学研究院王磊课题组与中国科学院脑科学与智能技术卓越创新中心(神经科学研究所)竺淑佳课题组以及中科院上海药物所余学奎课题组合作解析了人源Pannexin 1通道的结构与功能。相关研究论文以《人源七聚体Pannexin 1通道的冷冻电镜结构》为题发表于《细胞研究》(Cell Research)。

信息科学与工程学院张树宇课题组实现超宽时间窗口的反溶剂辅助钙钛矿成膜

复旦大学信息科学与工程学院电光源研究所副研究员张树宇课题组利用稀土离子掺杂实现了超宽时间窗口的反溶剂辅助钙钛矿成膜。3月10日,该研究成果发表在《先进电子材料》(Advanced Electronic Materials)杂志,并被选为封面文章。

现代物理研究所马余刚院士团队在正反超核质量和结合能测量中取得重要进展

在金-金对撞中产生的大量次级粒子中找到的其中一个反超氚衰变事件。左侧为STAR探测器时间投影室记录到的次级粒子轨迹信息。右侧为重味径迹探测器的放大图。重味径迹探测器安装在时间投影室的正中间。

近日,中国科学院院士、复旦大学现代物理研究所研究员马余刚团队在反物质研究中取得重要进展,首次完成了超氚核与反超氚核质量和结合能的精确测量。该测量结果更新了近50年前测量的超氚核的Lambda分离能,显示了超氚核的Lambda分离能比早期测量结果约大三倍;超氚核与反超氚核的质量差在世界上首次以10⁻⁴质量精度验证了CPT(电荷共轭变换-宇称反射-时间反演)对称性在奇异物质原子核上的成立,这也是迄今为止CPT对称性验证的最重的反物质原子核。

物理学系教授修发贤课题组在外尔半金属电磁响应的研究中取得重要进展

砷化铌的动态手征反常示意图

复旦大学物理学系教授修发贤、晏湖根课题组和南京大学电子科学与工程学院教授施毅课题组在外尔半金属中发现独特的电磁响应特性即动态手征反常。3月6日,相关研究成果以《外尔半金属砷化铌中的动态手征反常》为题在线发表于期刊《自然-通讯》(Nature Communications)。该成果同时被《自然-物理》杂志以News and Views的形式专题报道。

生物医学研究院和公卫中心张晓燕/Jun-O Jin团队发现大肠杆菌粘附素FimH蛋白作为佐剂可用于肿瘤免疫治疗

近日,复旦大学生物医学研究院教授张晓燕和上海市(复旦大学附属)公共卫生临床中心兼职教授Jun-O Jin团队在小鼠体内和人外周血细胞中共同揭示大肠杆菌粘附素FimH在癌症免疫治疗中的佐剂效应,为癌症免疫治疗佐剂提供新的候选。相关研究在线发表于《自然-通讯》(Nature Communications)。

材料科学系崔晓莉课题组和光科学与工程系王松有课题组合作在碱金属二次电池材料研究取得重大进展

复旦大学材料科学系教授崔晓莉和光科学与工程系教授王松有合作在高比容量碱金属二次电池材料研究取得重要进展。3月3日,相关研究成果发表在国际学术期刊Small上。崔晓莉课题组、王松有课题组从实验和理论上研究了一类新型高比容量碱金属二次电池材料——氮掺杂石墨单炔。实验证明,氮掺杂γ-石墨单炔表现出优异的储锂和储钠容量以及高倍率性能,并从理论上解释了锂(或钠)的充放电机制。

物理学系晏湖根课题组首次在二维材料中证实天然存在的双曲型等离激元

复旦物理学系晏湖根课题组首次在二维材料二碲化钨(WTe₂)中观测到了远红外波段的二维双曲型等离激元共振模式,首次在天然材料中实验证明存在功能等同于双曲等离激元超构表面的二维材料。3月3日,该研究成果以《天然双曲型等离激元表面:二碲化钨范德瓦尔斯薄膜》为题在线发表于《自然-通讯》(Nature Communications)。复旦大学物理学系博士后王冲为论文第一作者,晏湖根教授为通讯作者。

二月主要科研成果

脑科学研究院邵志勇课题组发现CDC42和IQGAP响应胶质细胞促突触发育信号的通路

线虫神经环中的类星形VCSC 胶质细胞(红)表达促突触发育信号,AIY神经元中(绿)的GTP酶CDC-42和IQ GTP酶激活蛋白(GAP)响应该信号,通过促进肌动蛋白纤维状集聚,从而促使突触前结构形成。

复旦大学脑科学研究院/医学神经生物学国家重点实验室邵志勇课题组在胶质细胞调控突触发育机制研究中取得重要进展。2月25日,相关研究成果在线发表于《细胞通讯》(CELL REPORTS) 杂志上。

仿生纳米颗粒有望作为“通用”流感疫苗粘膜佐剂

基础医学院陆路/姜世勃团队与哈佛医学院合作研究登上《科学》主刊

2020年2月21日,复旦大学基础医学院陆路、姜世勃团队联合哈佛医学院麻省总医院Mei X Wu副教授合作研究成果以Research Article的形式登上《科学》(Science)杂志主刊。论文题为《肺泡活性物质仿生纳米颗粒(PS-GAMP)增强抵御异型流感病毒感染》,揭示了仿生纳米颗粒作为通用流感疫苗粘膜佐剂的作用和机制。

生物医学研究院和附属肿瘤医院柳素玲团队研究为三阴性乳腺癌提供潜在的治疗新策略

近日,《科学》(Science)子刊《科学进展》(Science Advances)杂志在线发表了复旦大学生物医学研究院院/复旦大学附属肿瘤医院柳素玲团队最新研究论文。该论文揭示了三阴性乳腺癌特异性高表达的MSN可以通过与核蛋白NONO相互作用促进激酶PKCζ的核定位,从而磷酸化CREB并激活了其下游信号通路,为基于MSN和下游信号通路开发新的针对三阴性乳腺癌的治疗方法提供了有力证据。

大气与海洋科学系科研团队在南亚夏季降水和气温的年际变异及其可预报性方面取得进展

近日,中国科学院院士、复旦大学大气与海洋科学系/大气科学研究院教授张人禾及博士后周震强与美国斯克利普斯海洋研究所(Scripps Institution of Oceanography)教授谢尚平合作,在南亚夏季降水和气温的年际变异及其可预报性方面取得研究进展。相关研究论文分别发表于《地球物理研究快报》(Geophysical Research Letters)和《气候杂志》(Journal of Climate),特别是GRL上的论文还被选为封面文章进行展示推介。

微电子学院徐鸿涛WiCAS团队连续三年在ISSCC发表研究进展

在2月16日举行的国际固态电路会议ISSCC上,复旦大学微电子学院徐鸿涛教授带领的WiCAS(无线集成电路与系统)课题组在高性能CMOS数字功率放大器的设计方面再次发表研究突破。该课题组在高性能CMOS功率放大器设计研究上提出了多项原创性技术,使高效率高功率的数字功率放大器更容易应用在宽带无线通信上,相关成果已连续三年在国际固态电路会议上亮相(ISSCC)。ISSCC是集成电路设计领域的国际顶级会议,是国际学术界和顶尖半导体公司的研发人员发布先进成果和最新进展的重要窗口,在国际半导体技术界具有重要的影响力。

生物医学研究院蓝斐团队与合作者揭示减数分裂同源重组命运决定的表观遗传学基础

近日,复旦大学生物医学研究院研究员、复旦大学附属中山医院兼职教授蓝斐课题组与中科院分子细胞卓越创新中心(上海生物化学与细胞生物学研究所)研究员童明汉课题组、北京大学研究员汤富酬课题组合作在《细胞研究》(Cell Research)上发表论文。与之前PRDM9决定DSB热点研究不同,该文提出PRDM9及其介导的H3K4me3协同局部染色质环境可能参与了DSB修复过程,与同源重组命运决定相关;发现早期生成的DSBs更倾向于修复形成交叉。本文不仅为同源重组命运决定和交叉稳态的调控研究提供了新视角,也证实了遗传物质交换机制和表观遗传调控的相关性。

生物医学研究院和附属肿瘤医院雷群英团队研究报道支链氨基酸代谢重塑在胰腺导管腺癌早期发生中的重要作用和分子机制

近日,复旦大学生物医学研究院/复旦大学附属肿瘤医院雷群英课题组在《自然》(Nature)子刊《自然-细胞生物学》(Nature Cell Biology)杂志上发表文章,首次揭示了癌基因Kras突变驱动的支链氨基酸-支链氨基酸转氨酶2(BCAA-BCAT2)代谢轴在PDAC早期发生中的重要作用和分子机制,以及靶向抑制BCAT2或饮食中BCAA限制如何减缓PDAC的进展。

类脑研究院冯建峰课题组发现儿童睡眠时长与认知能力、心理健康的关系

图(A)儿童睡眠时长相关联的脑区;(B)儿童抑郁评分相关联的脑区;(C)儿童认知打分相关联的脑区。

复旦大学类脑智能科学与技术研究院院长冯建峰教授领衔来自英国华威大学、牛津大学等研究人员组成的国际合作团队,首次在脑神经机制层面为这些问题给出答案,在大规模人群中揭开了儿童发育时期的睡眠时长与脑结构,认知能力和心理健康的相互作用关系。该研究发现,儿童睡眠时长与儿童的认知能力、心理健康(尤其是抑郁症状)显著关联,同时,与儿童大脑眶额叶皮层、前额叶、颞叶等脑区的脑结构指标密切相关。2月4日(美国当地时间),相关研究成果以《儿童睡眠时长与认知、心理健康以及脑结构的关系》为题发表在Nature子刊《分子精神病学》(Molecular Psychiatry),该研究有望为指导合理安排儿童睡眠时间,促进儿童健康生活方式提供科学依据。

余发星、彭俊杰、华国强合作团队研究发现RNF43在结直肠印戒细胞癌中发生高频突变

近日,复旦大学生物医学研究院研究员余发星研究团队与复旦大学附属肿瘤医院副主任医师彭俊杰及复旦大学放射医学研究所研究员华国强合作在《蛋白质与细胞》(Protein & Cell)杂志上发表了文章。该研究通过对29例结直肠印戒细胞癌样本的全外显子测序,结合与腺癌、粘液腺癌的表达谱对比分析,揭示了这一罕见癌的分子特征。

一月主要科研成果

附属肿瘤医院和生物医学研究院徐彦辉课题组解析人源BAF复合物结合核小体的冷冻电镜结构

BAF-核小体复合物结构和组装模式图

北京时间1月31日,《科学》(Science)杂志在线发表了复旦大学附属肿瘤医院和生物医学研究院研究员徐彦辉课题组题为《人源BAF复合物结合核小体的结构》的研究论文。该成果报道了人源染色质重塑复合物BAF结合核小体的冷冻电镜结构,对染色质重塑机制和BAF高频突变致癌机制的理解起到重要推动作用。

物理学系张远波课题组在本征磁性拓扑绝缘体中观测到量子反常霍尔效应

图(A) 少层MnBi₂Te₄单晶的电输运器件;(B) 五层MnBi₂Te₄的原子结构;(C) 五层MnBi₂Te₄单晶中的量子反常霍尔效应。

复旦大学物理学系张远波、王靖和中国科学技术大学物理系陈仙辉合作团队首次通过实验在本征磁性拓扑绝缘体锰铋碲(MnBi₂Te₄)中观测到量子反常霍尔效应。该研究将为未来本征材料体系中拓扑物理的研究开辟新思路。北京时间1月24日,有关研究成果以《本征磁性拓扑绝缘体锰铋碲中的量子反常霍尔效应》为题于《科学》(Science)杂志在线发表。

微电子学院周鹏课题组合作研究实现延展准非易失存储保持时间

铁电畴调控二维材料载流子类型示意图

探究新型高性能半导体沟道材料及其新原理器件应用是后摩尔时代学术界和产业界的主要研究方向之一。复旦大学微电子学院教授周鹏课题组在前期发明超高速准非易失存储器的基础上与中国科学院上海技术物理研究所研究员王建禄课题组合作,进一步利用局域电场的调控作用,将第三类存储技术的保持时间从10秒提高到了100秒以上。

航空航天系教授徐凡课题组在软物质生长领域取得新进展

复旦大学航空航天系教授徐凡课题组发现水(液体基底)对植物叶片生长形貌演化有显著影响。1月24日,相关研究成果以《水影响植物叶片生长形貌》为题作为封面文章发表于《物理评论快报》(Physical Review Letters)。理论和实验研究表明在液体基底上生长的薄膜在能量上倾向于选择边缘褶皱的构型,而悬空的薄膜更容易形成整体屈曲的模态。此外,其它因素如叶茎/脉约束、生长非均匀性、几何构型和尺寸效应等对生长形貌也有着重要影响。

复旦科研团队合作研究阐明肾癌细胞脂质代谢异常机制

复旦大学生命科学学院研究员赵健元团队、附属妇产科医院教授赵世民团队和附属肿瘤医院教授叶定伟团队合作阐明了透明肾细胞癌中脂质累积的原因及其致癌的分子机制。2020年1月15日,研究成果在线发表于Cancer Research。

整       理

王琪

制       图

洪婉琳

编       辑

严奕晨

▼更多复旦新闻,敬请留意复旦大学官方网站。

加载中...