新浪新闻 国内

不同场所不同分类 黑龙江垃圾分类标准征集意见

哈尔滨发布

关注

原标题:不同场所不同分类 黑龙江垃圾分类标准征集意见

记者从省住建厅获悉,《黑龙江省城镇生活垃圾分类标准》已形成征求意见稿,目前公开征求意见。5月10日前可将意见反馈至省住建厅建设标准和科技处或省寒地建筑科学研究院。

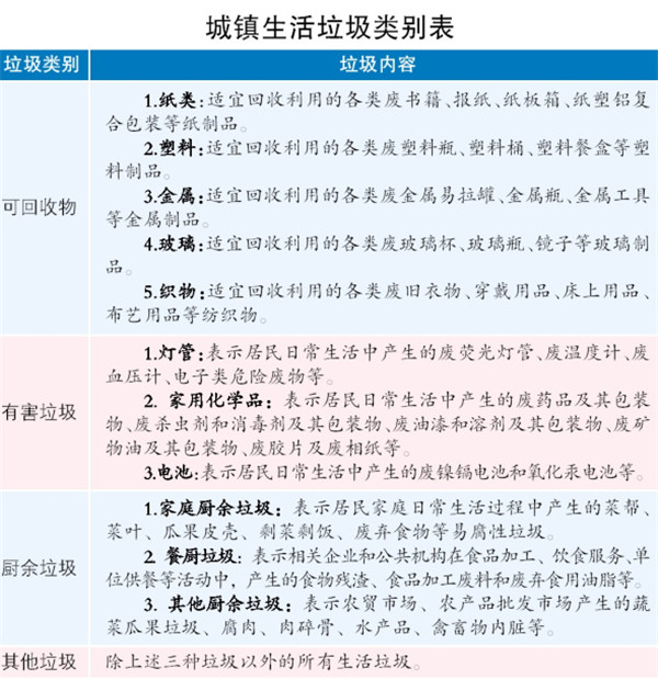
四大类外,大件和装修垃圾单独分类

依据《意见》,我省城镇生活垃圾分为可回收物、有害垃圾、厨余垃圾和其他垃圾四大类。除上述四大类外,大件垃圾和装修垃圾应单独分类。

不同场所,科学合理选择分类模式

《意见》提出,应根据不同生活垃圾产生源,科学合理选择分类模式。其中,居住区宜采取四分法,即可回收物、有害垃圾、厨余垃圾和其他垃圾;暂不具备家庭厨余垃圾分类处理能力的,可采取三分法,即可回收物、有害垃圾和其他垃圾。

党政机关、军队、团体、企事业单位等办公场所宜采取四分法,即可回收物、有害垃圾、厨余垃圾和其他垃圾;暂不具备餐厨垃圾分类处理能力的城镇及不实行集中供餐的单位,可采取三分法,即可回收物、有害垃圾和其他垃圾。

车站、机场、码头、体育场馆、演出场馆、公园、旅游景点、风景名胜区等公共场所宜采取三分法,即可回收物、有害垃圾和其他垃圾。无有害垃圾产生源的,可采取两分法,即可回收物和其他垃圾。上述场所如实行集中供餐或有餐饮服务企业的,应在分类模式中加入厨余垃圾。

农贸市场、农产品批发市场、超市等经营场所宜采取四分法,即可回收物、有害垃圾、厨余垃圾和其他垃圾。

实行投放管理责任人制度

单位和个人应将生活垃圾分类投放到对应的生活垃圾分类收集容器或投放点。城镇生活垃圾分类实行投放管理责任人制度。

其中,党政机关、军队、工会、共青团、妇联等群团组织,医院、学校、科研、文化、出版、广播电视等事业单位,以及协会、学会、联合会等社团组织的办公场所,由本单位负责。

车站、机场、码头、体育场馆、演出场馆、公园、旅游景点、风景名胜区等公共场所,由管理单位负责。

宾馆、饭店、购物中心、超市、专业市场、农贸市场、商铺、银行、商用写字楼、地下商业街等办公及经营场所,由经营管理单位负责。

实行物业服务企业管理的住宅小区,由物业管理单位负责;单位自行管理的住宅小区,由自管单位负责;没有物业管理或者单位管理的住宅小区,由业主委员会负责。

城市道路、公路及其人行过街天桥、人行地下过街通道等附属设施,由清扫保洁单位负责。

建设工程的施工现场,由建设单位负责。河湖及其管理范围,由河湖管理单位负责。

按照上述规定无法确定管理责任人的,由所在镇人民政府或街道办事处确定管理责任人。

大件垃圾应定时定点投放

大件垃圾应单独投放,严禁危险废物混入。大件垃圾应定时定点投放,按照管理部门要求指定的时间。投放到指定的投放点、收集点,或通过电话、网络预约,由回收单位上门回收。大件垃圾投放时不宜采取任何形式的拆解、处理。

装修垃圾应按可回收利用和有毒有害两种进行分类。装修中废弃的混凝土、砂浆、石材、砖瓦和陶瓷等应袋装,投放至指定的投放点。装修中废弃的金属、木料、塑料和玻璃等应捆扎或装袋投放至可回收物收集容器或投放点。装修中废弃的涂料和油漆等有毒有害垃圾应投放至指定得投放点。

城市开发与改造收集设施应同步建设

城乡新区开发与旧区改造时,生活垃圾分类收集设施应同步规划、同步建设、同期交付。外观应与周边建筑风格协调,并融合当地特色。

生活垃圾分类收集容器应外观整洁、标志规范、密闭性好,并具有阻燃性、抗老化性、封闭性、耐酸碱腐蚀性和抗冷热性等性能。生活垃圾分类收集容器应摆放统一,标志醒目,便于居民投放和运输单位收运。

生活垃圾分类投放管理责任人应定时将生活垃圾集中收集至指定的收集点。可回收物和有害垃圾应定期定点收集。厨余垃圾和其他垃圾应每天定时收集,做到“日产日清”。厨余垃圾收集时间应与定时投放时间相配合,确保冬季厨余垃圾在冻结前集中收集。

商业街道每100米设置一个投放点

不同场所的生活垃圾投放点设置应符合下列规定:

1.居民区垃圾分类收集容器可组合设置投放点,也可单独设置投放点。

2.机关企事业单位、公共场所应合理设置投放点,收集容器应设置于投放方便的区域。有害垃圾投放点应设置在有人监管的区域。有厨余垃圾产生时,宜设置油水分离器、厨余垃圾收集容器等。

3.城镇街道应设置可回收物和其他垃圾投放点,投放点宜设置在道路交叉口、公交车站、休息区等区域,不宜过密,具体设置宜符合下列规定:城市商业、金融业街道宜每100米设置一个;城市主干道、次干道、有辅道的快速路宜每200米设置一个;城市支路、有人行道的快速路宜每400米设置一个;城镇公共场所生活垃圾投放点的设置间距可根据当地人口密度适当增大。

4.农贸市场、农产品批发市场等经营场所的生活垃圾投放点,应设置可回收物、有害垃圾、其他垃圾和其他厨余垃圾收集容器,并宜设置油水分离器,其他厨余垃圾收集容器可设置敞开式。

运输车辆应安装定位和监控系统

生活垃圾分类运输时间宜避让道路交通高峰时段,不应影响居民休息。可回收物、有害垃圾、厨余垃圾和其他垃圾应分类运输。大件垃圾和装修垃圾应单独分类运输。

生活垃圾分类运输车辆应安装定位系统和监控系统,运输途中应保持正常运行。生活垃圾分类运输车辆应分类设置,各类分类运输车辆应标志相应分类运输类别的生活垃圾标志,并保持功能完好,外观整洁。

厨余垃圾及其他垃圾的运输车辆应保持全密闭,具备防臭味扩散、防遗撒和防渗滤液滴漏等功能。有害垃圾运输车辆保持全密闭,禁止混装其他物品。车厢内部材料、强度、气密性能、隔热性能、液体防渗、污水排出等必须符合环保要求。应配备灭火器、防油手套和应急药箱等应急器材。

大件垃圾运输车辆应有防雨和防渗漏设施,并在运输过程中采取适当的包装措施,避免在运输过程中一些易碎大件垃圾破碎或有毒物质泄漏。

装修垃圾运输车辆应具备记录运输路线、时间和处理场所位置的定位和监控系统。应建立生活垃圾分类运输档案,档案内容应包括:生活垃圾收集的地点、种类、数量、运输时间以及目的地等,车辆运营管理责任人对档案的真实性和完整性负责。

生活垃圾分类运输车辆应及时清洗,作业时必须保持清洁,车身、轮胎不得有污物附着,发现车身卫生情况不佳应及时清洗,未经清洗的车辆禁止进出城区。

有害、厨余垃圾不设置转运站

生活垃圾转运站的设置应根据生活垃圾产量、道路交通状况和服务范围合理规划布局。可回收物、有害垃圾、厨余垃圾不设置垃圾转运站。

生活垃圾转运站应选址合理,与站外相邻建筑设置一定卫生防护距离,配备相应防臭、防蚊蝇滋生、防渗、防溢流等卫生环保装置,并符合相关规定。

意见反馈方式

省住房和城乡建设厅联系电话:0451-53677004电子邮箱:ljjskj@126.com

省寒地建筑科学研究院电子邮箱:wangjianhit@126.com

新闻链接

生活垃圾该如何投放?

一、可回收物投放

可回收物宜按照纸类、塑料、金属、玻璃、织物等类别,分类投放。

纸类垃圾:投放时宜折好压平。

塑料垃圾:塑料瓶宜用水洗净瓶内残留物;塑料包装袋宜打结后投放。

金属垃圾:易拉罐、罐头盒类宜压扁;金属尖利器物宜包装牢固。

玻璃垃圾:玻璃瓶撕掉标签,用水洗净瓶内残留物;碎玻璃宜包装牢固。

织物垃圾:投放宜洗净并折好压平。

二、有害垃圾投放

有害垃圾投放宜保持物品的完整性。

废荧光灯管投放时宜防止灯管破碎。废弃药品应拆除包装投放至专门收集容器中。杀虫剂要用完或排空,杀虫剂罐在通风良好避免明火的地方在罐身上打孔后投放。镉镍电池、氧化汞电池等投放时要防止有害物质外漏,宜连带包装或包裹投放。

三、厨余垃圾投放

厨余垃圾中的家庭厨余垃圾、餐厨垃圾和其他厨余垃圾,应投放至对应的生活垃圾分类收集容器中或投放点。有包装物的厨余垃圾应去除包装物后分类投放,包装物应投放到对应的可回收物或其他垃圾收集容器中。

厨余垃圾投放时不应混入废餐具、塑料、饮料瓶罐和废纸等不利于后续处理的杂质。鼓励居民采用专用容器盛放家庭厨余垃圾,沥出家庭厨余垃圾中的水分后投放,减少塑料袋使用,逐步实现家庭厨余垃圾无大块骨头、无玻璃陶瓷、无金属杂物、无塑料橡胶、无餐巾纸巾。

餐厨垃圾的产生单位应建立餐厨垃圾处置管理制度,将餐厨垃圾单独投放于专用收集容器内,并保持专用收集容器完好、密闭;不得将餐厨废弃物排入公共排水设施、湖泊、河道、公共厕所和其他生活垃圾收集设施中。

农贸市场、农产品批发市场产生的其他厨余垃圾,应沥干水分后投放到专用的收集容器内并保持专用收集容器完好、密闭。厨余垃圾投放考虑我省严寒气候条件,在冬季容易冻结的特点,应采取定时投放的方法,确保冬季厨余垃圾在冻结前集中收集。

四、其他垃圾投放

其他垃圾应单独区分,避免混入可回收物、有害垃圾和厨余垃圾,投放到指定收集容器内。

按照分类标准无法确认为可回收物、有害垃圾和厨余垃圾时,应投放至其他垃圾收集容器内。

加载中...