新浪新闻 国内

方圆有色被欠1185万元无法收回 公司称生产运营正常

新京报

关注

原标题:方圆有色被欠1185万元无法收回 公司称生产运营正常


近日,新京报记者获悉方圆有色发布一则声明,“个别网站和微信平台散布我公司向政府申请破产的不实消息。对此,我公司郑重声明,尽管目前公司出现一定程度的流动性资金紧张,但生产运营正常”。方圆有色表示,公司正与相关债权机构接触,积极协商解决当前债务问题。

新京报记者查阅发现,目前,方圆有色1185万元被欠款项无法执行,资金无法收回。不仅如此,2019年4月,方圆有色进行了动产抵押登记,以总价值不低于36亿元的阳极板、阴极铜、铜精矿、金精矿等,获得了数额为25亿元的被担保数额,抵押权人为中国银行股份有限公司东营分行。

此外,与方圆有色同一股东的东营鲁方金属材料有限公司在近期也有5条动产抵押信息,而东营开发区方圆金属工贸有限公司则开始对旗下子公司减持。

2019年12月20日、2020年2月28日,新京报记者致电方圆有色,电话无人接听,2月29日,记者再度致电方圆有色并发送邮件,截至发稿时暂未收到回复。

被欠1185万元无法收回

新京报记者查阅发现,目前,方圆有色有部分被欠款项无法执行,资金无法收回。

裁判文书网2019年10月28日发布的裁定书显示,法院在执行申请执行人方圆有色与被执行人山东海金能源装备有限公司企业借贷纠纷一案中,责令被执行人支付申请执行人借款本金1185万元及利息、案件受理费56206.5元的义务,但被执行人至今未实际履行。

此外,方圆有色还曾面临诉讼。

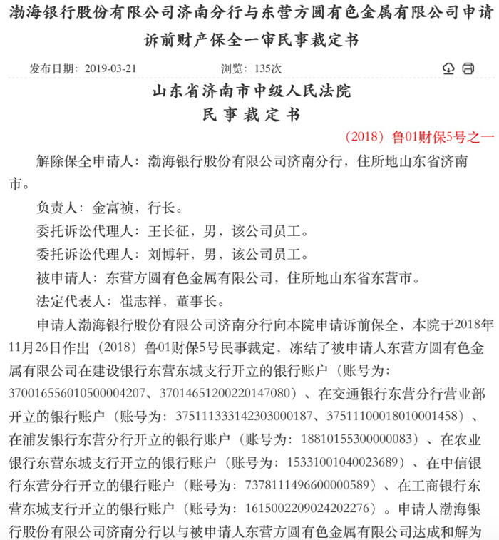
裁判文书网2019年3月21日发布裁定书显示,法院此前裁定冻结被申请人方圆有色多个银行账户。申请人渤海银行股份有限公司济南分行以与被申请人方圆有色达成和解为由,于2018年12月10日向法院申请解除上述保全措施。法院裁定,解除对被申请人方圆有色的冻结。

裁判文书网2019年12月27日发布的裁定显示,法院裁定查封被申请人方圆有色、东营鲁方金属材料有限公司、崔某祥名下银行存款6000万元或同等价值的其他财产。财产保全费5000元,由申请人恒丰银行股份有限公司东营分行负担。本裁定立即开始执行。

2020年2月28日,记者查询全国执行信息平台,方圆有色没有被执行信息。

创始人曾是东营首富

方圆有色成立于1998年,是一家以铜、金、银生产为主,集稀贵稀散金属综合提取、再生资源回收利用、科技研发与推广服务为一体的集团化企业。

据官网介绍,上世纪90年代末,伴随着经济的高速发展、市场的旺盛需求,方圆有色创立,2005年销售收入突破100亿元。2008年,方圆有色开始转型升级,到2010年销售收入突破200亿元。近年来,方圆有色加快进军新材料、新能源和高端装备制造等领域,以市场化手段推进全行业技术升级。

方圆有色的创始人是山东东营企业家崔志祥。

官网介绍,崔志祥毕业于西南财经大学金融系、中国社会科学院法学系。崔志祥是东营市第七届、八届人大常委,中国有色金属工业协会常务理事、中国有色金属工业协会再生金属分会常务理事。

东营日报2018年6月报道中记载了崔志祥的发家史:1998年,34岁的崔志祥离开了工作十多年的银行“下海”经商,只因为崔志祥看到了铜行业广阔的市场前景。“中国需要通过大力发展工商业来发展其经济,金、银以外,铜无疑是最好的投资产品。”崔志祥认为。

胡润百富榜显示,2011年,崔志祥曾以100亿元在全国排名第109名,济南时报2011年报道,当年崔志祥为山东东营市首富。

2015年-2018年胡润百富榜中,崔志祥的财富分别为80亿元、80亿元、85亿元、100亿元,排名分别为422名、438名、455名、354名,2019年胡润百富榜中,崔志祥以95亿元的财富排名第427名。

工商信息和官网显示,如今,崔志祥仍然是方圆有色的法定代表人、董事长和股东。

目前,方圆有色的大股东为东营开发区方圆有色金属工贸有限公司,持股比例71.39%,认缴出资额1103万美元。该公司成立于1997年8月28日,注册资本7860万元,法定代表人为崔志祥,大股东也是崔志祥,持股比例74.30%。

在2016年-2017年期间,方圆有色营业收入增长,利润则出现波动。2016年,方圆有色营业收入从220.82亿元上涨至223.20亿元,净利润从9.29亿元下降至9.05亿元。在2017年时,方圆有色业绩增长,营业收入从上年度的223.20亿元增长至229.21亿元,净利润从9.05亿元增长至9.14亿元。

随着公司业绩增长,方圆有色的负债总额也从2016年初的85.30亿元增长至2016年底的92.90亿元,并在2017年底增长至112.36亿元。

方圆有色最后一次在上海清算所公布的财报为2018年半年报。财报显示,方圆有色2018年上半年实现营业收入115.04亿元,相比于上年同期的114.75亿元小幅上涨,2018年上半年的净利润为4.44亿元,相比于上年同期的4.69亿元同比减少。

不过,截至2018年上半年,方圆有色的负债合计为106.55亿元,相比于2018年初的112.36亿元下降了不少。

此后,新京报记者未再获悉方圆有色的业绩和负债情况。

多次抵押动产

尽管未能获悉最新负债情况,记者从工商信息了解到,目前方圆有色已有3处动产抵押信息,分别登记于2019年4月3日、2018年12月17日、2015年4月7日。

其中,登记于2019年4月3日的动产抵押信息的抵押物为方圆有色的总价值不低于36亿元的阳极板、阴极铜、铜精矿、金精矿等,抵押权人为中国银行股份有限公司东营分行,被担保主债权数额为25亿元。

工商信息显示,崔志祥除了担任方圆有色法定代表人之外,还在其他8家公司担任法定代表人,包括东营方圆电气有限公司、东营方圆铜业有限公司等。

其中,东营鲁方金属材料有限公司在近期也有5条动产抵押信息,登记日期包括2019年12月9日、2019年4月3日、2018年12月17日、2016年5月11日、2015年4月7日等。

2019年12月9日的动产抵押信息显示,东营鲁方金属材料有限公司抵押了包括包子机、熔炼电收尘器等在内的2128件物品,抵押权人为东营市金凯高新投资有限公司,被担保主债权数额为7亿元,债务人履行债务的期限为2019年12月5日至2020年12月31日。

东营市政府官网披露,东营市金凯高新投资有限公司的业务范围涵盖种子期和成长初期的创业投资,成长期和成熟期的私募股权投资,企业购并、投资管理及管理咨询。

此外,也由崔志祥担任法定代表人的东营开发区方圆金属工贸有限公司近期减持旗下子公司股权。

工商信息显示,东营月河房地产开发有限责任公司成立于2017年1月5日,注册资本2.13亿元,经营范围包括房地产开发;自有房屋租赁等。

企查查显示,该公司目前的股东为东营开发区方圆金属工贸有限公司,持股比例49%,恒宙国际有限公司,持股比例40%,山东碧桂园德明置业有限公司,持股比例11%。

2019年12月7日,恒宙国际有限公司新增成为东营月河房地产开发有限责任公司的股东,公司注册资本由2081万元变更为2.13亿元,而东营开发区方圆金属工贸有限公司的持股比例下降至49%。

近期,方圆有色与政府、金融机构频频接触。

2019年11月19日,方圆有色旗下鲁方(香港)公司1.05亿美元结构性融资成功筹组庆祝仪式举行。

11月26日,东营市商务局党组书记、局长西牧山一行到方圆有色调研。崔志祥详细汇报了企业在发展中遇到的困难和需要协助解决的问题。

11月28日,山东省政协副主席、九三学社山东省委主委、山东高等技术研究院院长程林一行到方圆有色调研,程林指出,要积极帮助民营企业解决实际困难和问题。

2020年1月6日,东营经济技术开发区党工委书记、管委会主任常淮诚一行到方圆有色调研,常淮诚指出,对方圆公司来说,当前的资金流动性困难,是一次很好的自我激发、强身健体的机会。开发区也将一如既往支持帮助方圆公司攻坚克难,确保实现健康稳定发展。

新京报记者 林子 编辑 徐超 校对 李项玲

linzi@xjbnews.com

加载中...