新浪新闻 国内

《网络综艺节目内容审核标准细则》发布

澎湃新闻

关注

原标题:《网络综艺节目内容审核标准细则》发布

按照国家广播电视总局工作部署,在总局网络视听节目管理司指导下,中国网络视听节目服务协会联合央视网、芒果TV、腾讯视频、优酷、爱奇艺、搜狐、哔哩哔哩、西瓜视频、快手、秒拍等视听节目网站制订了《网络综艺节目内容审核标准细则》,于2月21日发布。

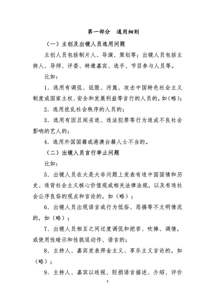
《细则》围绕才艺表演、访谈脱口秀、真人秀、少儿亲子、文艺晚会等各种网络综艺节目类型,从主创人员选用、出镜人员言行举止,到造型舞美布设、文字语言使用、节目制作包装等不同维度,提出了94条具有较强实操性的标准,将对提升网络综艺节目内容质量、满足人民美好精神文化生活新期待起到重要作用,同时也是抵制个别综艺节目泛娱乐化、低俗媚俗等问题的制度性举措。

《细则》提出,综艺节目的主创及出镜人员,不得选用因丑闻劣迹、违法犯罪等行为造成不良社会影响的艺人;不得出现选用外国国籍或港澳台籍人士不当的情况。

综艺节目造型、道具、舞美等布设不得存在安全隐患;不得出现出镜人员穿着并非节目场景或内容必需、刻意展示性感或性吸引力的服装。

《细则》明确,综艺节目的制作包装,不得以流量艺人、制作经费炒作话题,进行过度营销和夸大宣传。

选秀及偶像养成类节目中不得设置“花钱买投票”环节,刻意引导、鼓励网民采取购物、充会员等物质化手段为选手投票、助力;主持人、嘉宾介绍或评价选手、节目参与人员时,不得使用带有侮辱、歧视的言语,或者连带侮辱、歧视某一特定群体的语言;不得有未成年人参与选秀类节目。

针对情感交友类节目问题,《细则》规定,不得宣扬拜金主义、奢靡之风、享乐主义;不得以婚恋交友、感情考验为幌子,对节目参与人员进行各种人性测试,揭露人性弱点。

少儿亲子类节目不得出现少儿着装暴露或模仿某些成年人装扮,不利于其身心健康成长的情况;不得集中展现或宣扬炫富、享乐主义等不利于未成年人身心健康的价值观;未成年人节目不得宣扬童星效应或者包装、炒作明星子女。

针对游戏比赛类节目问题,《细则》要求,对于存在安全隐患的游戏,在比赛环节设置中不得没有安全指导或安全提示;不得人为激化矛盾、故意制造低俗噱头。

[细则全文]

来源:中国网络视听节目服务协会官网

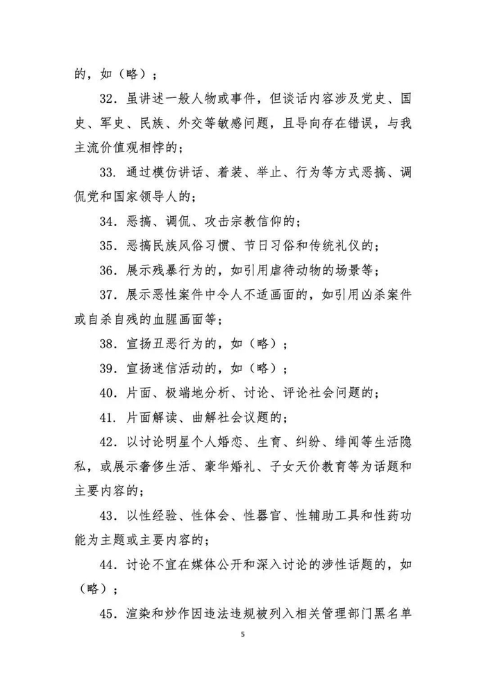
加载中...