新浪新闻 国内

机长邀“网红”进驾驶舱?涉事飞行员被终生停飞

北京日报

关注

原标题:机长邀“网红”进驾驶舱?涉事飞行员被终生停飞!

11月3日,有网友爆料称,有无关旅客在商业航班中进入驾驶舱就座。爆料图片显示,一位年轻女性在驾驶舱中拍照,还泡茶喝,配有文字“超级感谢机长,实在是太开心了”。

这个事件让网友们炸了锅,有网友表示涉事航班疑来自桂林航空。

就在刚刚,桂林航空发布最新回应,机长于1月4日违规让无关人员进入驾驶舱,被桂林航空处以终身停飞处罚。

事件回顾:

曝光后涉事乘客删除微博

11月3日下午,微博认证为“知名航空博主”的网友“确认信号”发布微博,表示有无关旅客在商业航班中进入驾驶舱并在驾驶座就座并发布了相关图片。

图片显示,一位着非航空制服、未带任何证件的年轻女性,在飞机驾驶舱中单手做“V”型手势拍照。目前相关事件已迅速登上微博热搜第二的位置,并已在网上掀起舆论热潮。

有网友发现,微博博主@Aaaaquarious 曾晒出自己在飞机驾驶舱中的照片,并附文称:“超级感谢机长呀!!实在是太开心了。”

不过北京日报客户端记者查询微博发现,目前,@Aaaaquarious的微博已经全部不可见。另有网友爆料,“Aaaaquarious”的其他微博显示,她大学期间就读桂林某学校空乘专业,事发时并非民航工作人员。

有民航爱好者“飞友”通过照片中的仪器细节分析称,该航班正处于飞行之中,应为桂林航空的GT1011航班,由桂林飞至扬州。

有多位飞行员和民航专家透露,根据网传图片中飞行通话频率、油门位置、存在水杯茶具等细节,基本可以判断网传女性是在客机飞行中拍摄的相关图片,机长的举动已严重违反航空运行规章制度和空防安全规定。

前车之鉴:

俄空难因乘客进舱操作

无论是国内还是国外,无论是地面还是飞行中,乘客甚至客舱乘务员都不能随意进入驾驶舱,航空界都有严格规定——这不仅是运行规章的要求,也是空防安全的规定。

我国《民用航空法》规定,民用航空器的操作由机长负责,机长应当严格履行职责,保护民用航空器及其所载人员和财产的安全。 任何可能影响飞行安全的活动,应当依法获得批准,并采取确保飞行安全的必要措施,方可进行。

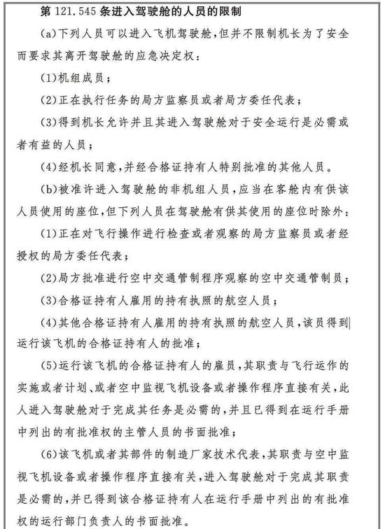
据《大型飞机公共航空运输承运人运行合格审定规则》,第121.545条规定了机组成员、局方监察员等6类人员允许进入驾驶舱,并未包括乘客。

乘客进入飞机舱,这样的事件在民航业有过先例,其中最知名的当属俄罗斯的一场空难。

1994年3月23日AF593号航班机长让15岁的儿子进驾驶舱体验飞行,但是后者不小心意外取消了自动驾驶,最终导致飞机失速坠地,事故共造成75人死亡。

不得不提的是,9·11事件惨剧发生的原因之一包括驾驶舱的不设防,劫机者能自由出入驾驶舱。

2018年7月,东海航空一机长擅自允许其妻子先后三次进入驾驶舱,今年年初,被中国民用航空中南地区管理局发布查实后给予行政罚款处罚,飞行员陈某某被行政处罚2000元,机上安保人员孙某某被罚款800元,东海航空被行政警告处罚。

近日,据外媒报道报道,俄罗斯一名飞行员让一名女乘客驾驶一辆可载50人飞机的视频被曝光,目前检方正在调查。根据一段视频显示,一架飞机在西伯利亚上空飞行,一名女乘客正坐在飞机的副驾驶上,视频中还可以听到飞行员向其发出指令。涉事伊尔航空公司表示,已经开始对这些指控进行“彻底调查”。

责任编辑:范斯腾 SN237

加载中...