稻米“奥斯卡”揭晓 越光和五优稻4号摘金
新京报
原标题:稻米“奥斯卡”揭晓 越光和五优稻4号摘金
新京报讯(记者 张鑫瀛)第二届中国·黑龙江国际大米节稻米品评品鉴活动结果揭晓,经过初评、复评和终评三轮品鉴,最终来自日本鱼沼市的越光大米和中国黑龙江省五常市安家乡的五优稻4号大米荣获金奖。
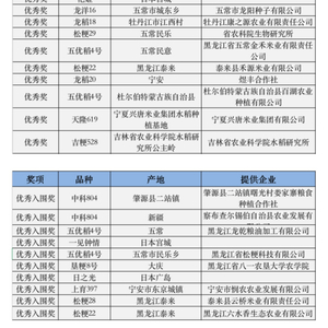
据了解,越光(产地:日本鱼沼)、五优稻4号(产地:五常市安家乡)荣获金奖;吉源香1号(产地:肇源鲶鱼沟)、宁粳43(产地:宁夏兴唐米业集团水稻种植基地)、吉农大531(产地:吉林农业大学水稻所)荣获银奖;龙稻27(产地:宁安市东京城镇)、松粳28(产地:五常民乐)、南粳46(产地:江苏省苏州市)、五优稻4号(产地:五常市龙凤山乡)、吉源香1号(产地:肇源)荣获铜奖。艳姬(产地:日本宫城)、龙洋16(产地:五常市城东乡)等10个品种荣获优秀奖。
今年,国内外企业参加品评品鉴活动的热情更加高涨,共有251个样品参加品评品鉴。其中,来自日本、泰国、越南、韩国、俄罗斯、巴基斯坦、柬埔寨、老挝等国家的样品共45份,国内样品206份,分别来自黑龙江、吉林、辽宁等优质水稻生产省份。
为确保此次品评品鉴活动的权威性和公正性,本届大米节组委会邀请来自美国、日本、韩国、泰国、菲律宾等5个国家和台湾地区的知名专家,及国内具有国际水平的稻米品评专家,共30人组成品鉴评审委员会。品鉴评审委员会对初评筛选出的20个大米样品进行终评,评选出金、银、铜奖和优秀奖。
