新浪新闻 国内

国务院副总理孙春兰再添新职务 与每个人都有关

北京青年报

关注

原标题:孙春兰再添新职务,与每个人都有关

撰文 | 蔡迩一

孙春兰再添新职务。

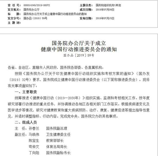
政知见(微信ID:bqzhengzhiju)注意到,7月15日,国务院发布了一则通知——《国务院办公厅关于成立健康中国行动推进委员会的通知》,通知中提到,孙春兰任健康中国行动推进委员会主任。

架构

据官方介绍,该委员会的主要职责包括:

统筹推进《健康中国行动(2019—2030年)》组织实施、监测和考核相关工作。

按年度研究部署行动推进的重点任务,并协调推动各地区各相关部门工作落实。

根据疾病谱变化及医学进步等情况,研究对健康教育和重大疾病预防、治疗、康复、健康促进等提出指导性意见,并适时调整指标、行动内容。

完成党中央、国务院交办的其他事项。

政知君注意到,这个委员会主任由国务院分管领导同志担任,副主任由国家卫生健康委主要负责人、国务院分管副秘书长以及教育、体育等相关部门负责人担任。推进委员会办公室设在国家卫生健康委。

具体来看。

在组成人员方面,主任是孙春兰,副主任有4人,分别是卫生健康委主任马晓伟,教育部部长陈宝生,体育总局局长苟仲文以及国务院副秘书长丁向阳。

委员共34人,分别来自中宣部、中央网信办、发改委、教育部、科技部、工信部、公安部、民政部、财政部等。

委员会的秘书长有两人,分别是丁向阳和卫生健康委副主任于学军。

根据官方消息,该委员会下设各专项行动工作组,负责专项行动的具体实施和监测工作。

15个专项行动

具体有哪些专项行动?

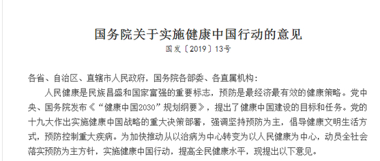
在同一天,国务院还发布了关于实施健康中国行动的意见,意见中提到了15个主要任务:

实施健康知识普及行动

实施合理膳食行动

实施全民健身行动

实施控烟行动

实施心理健康促进行动

实施健康环境促进行动

实施妇幼健康促进行动

实施中小学健康促进行动

实施职业健康保护行动

实施老年健康促进行动

实施心脑血管疾病防治行动

实施癌症防治行动

实施慢性呼吸系统疾病防治行动

实施糖尿病防治行动

实施传染病及地方病防控行动

上述行动与每个人息息相关。

比如在合理膳食行动方面要求,到2022年和2030年,成人肥胖增长率持续减缓,5岁以下儿童生长迟缓率分别低于7%和5%。

再比如在全面健身行动方面,为不同人群提供针对性的运动健身方案或运动指导服务。努力打造百姓身边健身组织和“15分钟健身圈”。把高校学生体质健康状况纳入对高校的考核评价。

到2022年和2030年,城乡居民达到《国民体质测定标准》合格以上的人数比例分别不少于90.86%和92.17%,经常参加体育锻炼人数比例达到37%及以上和40%及以上。

控烟行动方面,鼓励领导干部、医务人员和教师发挥控烟引领作用。

还有在癌症防治行动方面,提到加强癌症防治科技攻关。加快临床急需药物审评审批。到2022年和2030年,总体癌症5年生存率分别不低于43.3%和46.6%。

健康中国行动推进委员会就是要制定印发《健康中国行动(2019—2030年)》,细化上述15个专项行动的目标、指标、任务和职责分工,统筹指导各地区各相关部门加强协作,研究疾病的综合防治策略,做好监测考核。

多个头衔

孙春兰,女,汉族,1950年5月生,河北饶阳人,1969年11月参加工作,1973年5月加入中国共产党,中央党校研究生学历。

她是本届国务院副总理中唯一的女性成员,她延续了上一届国务院副总理刘延东的分工,负责卫生健康、体育、教育等工作。

除上述职务外,她还有其他头衔。

去年7月,国务院对深化医药卫生体制改革领导小组组成人员进行调整,孙春兰任组长,副组长有6人,分别是发展改革委主任何立峰,卫生健康委主任马晓伟,财政部部长刘昆,人力资源社会保障部部长张纪南,国务院副秘书长丁向阳,以及医保局局长胡静林。

去年7月,国务院对教育督导委员会组成人员作了调整,孙春兰任主任,副主任为教育部部长陈宝生和国务院副秘书长丁向阳。

去年10月,国务院决定对全国老龄工作委员会组成人员进行调整,这个小组也是由孙春兰担任主任,副主任包括卫生健康委主任马晓伟,民政部部长黄树贤,人力资源社会保障部部长张纪南,中央组织部副部长姜信治,以及国务院副秘书长丁向阳。

也是在去年10月,全国爱国卫生运动委员会组成人员调整,主任由孙春兰担任,副主任包括卫健委主任马晓伟、生态环境部部长李干杰等。

资料 | 中国政府网  人民网 新华社等