涞源反杀案当事人申请国家赔偿:追究相关责任人员
封面新闻
原标题:涞源反杀案当事人申请国家赔偿 要求追究相关责任人
视频-涞源反杀案当事人申请国家赔偿:追究相关责任人员
封面新闻记者 沈轶
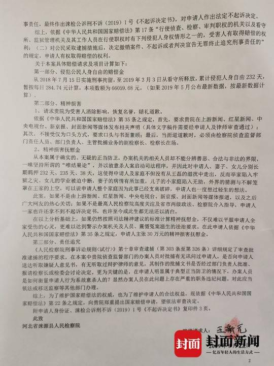
3月27日,河北涞源反杀案当事人王新元、赵印芝及女儿小菲,分别委托律师殷清利、赵鹏、王文广,依法向相关部门提出国家赔偿申请。其中,王新元、赵印芝因检察院批捕并被错误羁押,两人系向涞源县人民检察院提出国家赔偿。小菲系公安拘留后取保,检察院未批捕,其国家赔偿向涞源县公安局提出。
封面新闻(thecover.cn)记者注意到,三人在国家赔偿申请中,均提出了希望对本案相关责任人员进行追究或移送监察部门处理的意见。
王新元的代理律师殷清利解释称,在《人民检察院刑事诉讼规则<试行>》第十章审查逮捕(第303条至第326条)中,详细规定了审查批准逮捕的程序要求。“在该案中,涞源县检察院侦查监督部门的办案人员,存在明显的失职行为,在申请人明显属于典型正当防卫的情况下,办案人员竟在一开始将这起案件定性为故意杀人,这是我们不能接受的。”
目前,涞源县检察院与涞源县公安局均已分别接受三人赔偿申请,具体赔偿情况,暂未给予答复。
2018年7月11日,王新元家发生一起命案,死者为王磊。小菲和王磊相识于当年2月,此后,王磊因追求小雨遭拒,多次骚扰、跟踪小雨至学校、老家。小雨一家人曾数次报警,但未能阻止。直至王磊持械翻墙进入王家被反杀。
案发后,因涉嫌故意杀人罪,小菲的父母——王新元、赵印芝被羁押。2019年3月3日,王新元、赵印芝分别收到涞源县人民检察院出具的《不起诉决定书》。