新浪新闻 国内

北京“网约护士”来了:上门前患者需经综合评估

新京报

关注

原标题:北京“网约护士”来了:上门前患者需经综合评估

新京报快讯(记者 戴轩)随着我国步入老龄化社会,医养结合逐渐成为刚需,对行动不便的老人来说,可以上门的医疗服务可谓十分必要,这也催生了此前的“共享护士”、“网约护士”。但医疗行为伴随风险,资质审核也不可或缺。对此,北京市出台相关文件,对网约护士的条件、服务内容、价格等给出规范。

“网约护士”不能绕开医疗机构

昨日,国家卫健委发布了关于开展“互联网+护理服务”试点工作的通知,北京、上海、广州等六省份将于今年开展试点,政府指导下的“网约护士”终于要来了。

记者从北京市卫健委相关负责人处获悉,此前,北京已发布发展和规范互联网居家护理服务的相关文件,“这件事上,依法依规执业的问题是首位的,先是规范,然后才是发展。”该负责人称。

相比引发社会关注的“网约护士”,北京这次提出,医疗机构是互联网居家护理服务的服务主体。互联网居家护理服务是指实体医疗机构通过互联网信息平台派出本机构执业护士为患者提供居家护理的一种服务模式,是医疗机构执业活动的组成部分。

具体来说,想要开展该服务,需要医疗机构、信息平台、从业护士三方具备资质。医疗机构需要有《医疗机构执业许可证》,向发证机关申请家庭病床、巡诊等服务方式,登记后可在发证机关辖区范围内开展互联网居家护理服务;开展互联网居家护理服务依托的信息平台可由医疗机构独立设置,也可与第三方以签署协议的形式合作建立,其服务端需显示实体医疗机构名称、地址等信息;从业护士应有3年以上临床护理工作经验,具备护师及以上技术职称,并在派出医疗机构进行执业注册或备案。

而有违反相关法律法规、不良执业行为记录的护士不得提供居家护理服务。

上门前需经过综合评估 可注射、灌肠

哪些护理服务可以上门提供?

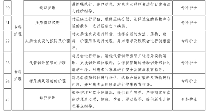
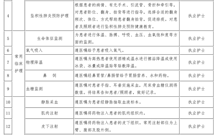
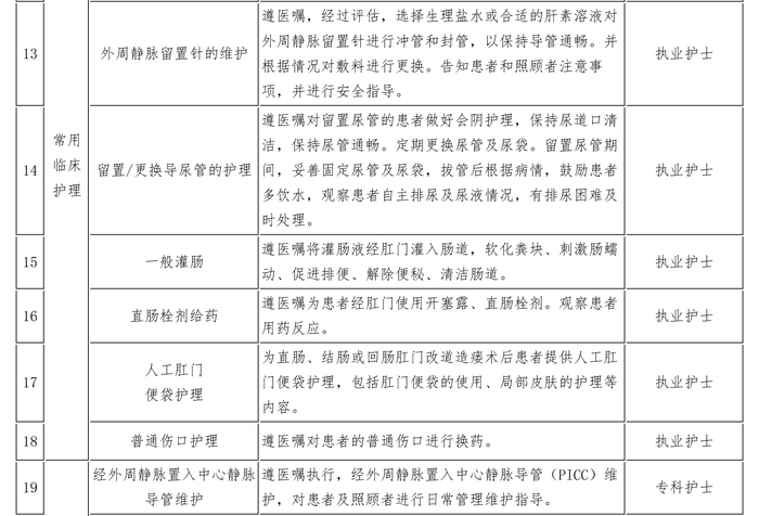
安全、必要、有效、医疗风险低、易操作实施、消毒隔离达标、不易发生不良反应为服务原则,经专家论证,北京制定了《北京市互联网居家护理服务项目目录(2018版)》。记者注意到,其中列入了肌肉注射、皮下注射、导尿管留置更换、压疮护理等需求量较大的服务,也有母婴护理、灌肠、生活自理能力训练等内容。

不过,并不是只要有需求就能实施。医疗机构提供互联网居家护理服务前,要对患者护理需求、健康状况、既往史、家居条件等进行全面的综合评估,明确告知患者服务内容、流程、双方责任和权利以及可能出现的风险等,签订知情同意书。

其中,如涉及药品,需有在北京医疗机构注册的医师在北京市医疗机构开具的处方且经药师审验合格。不得涉及含有麻醉药品、精神药品、医疗用毒性药品、放射性药品等特殊管理药品。

享受该服务的患者,医疗机构要建立电子护理病历,规范管理,保证全程留痕、可追溯。服务过程中,严格遵守各项规章制度和操作常规。发生意外事件的,医疗机构要立即启动应急预案。

患者与医疗机构在居家护理服务过程中发生医疗纠纷时,医患双方按照国家法律、法规规定途径解决。行业协会应根据各自职能,充分发挥作用,加强行业监督和自律,维护护士合法权益。

价格:公立机构执行政府指导价

上门服务怎么收费?

根据要求,互联网护理服务价格按照医疗机构性质实行分类管理,形成多层次价格体系相互补充的格局。

公立医疗机构开展的现行医疗护理项目执行政府指导价管理;新增项目价格实行动态管理,新增项目在初期实行市场调节价管理,价格管理部门根据项目开展情况适时组织评估论证工作,制定公布价格。

非公立非营利医疗机构开展项目按照现行统一医疗服务价格项目执行或按照《全国医疗服务价格项目规范》设立服务项目,价格实行市场调节;非公立营利性医疗机构可根据供需双方需求,自行设立服务项目,价格实行市场调节。医疗机构提供互联网居家护理服务所需交通费用,由医疗机构事先告知,据实收取。

护理服务需要依法法规明码标价,通过网络页面、价目表、价目本等多种形式标示价格,包括项目名称、计价单位、价格标准、项目内涵(含除外内容);公立医疗机构应对政府指导价项目和市场调节价项目区分标示,并备注收费依据。不得收取未予标明的项目。

基层现状:钱少风险大 

互联网+虽然成为时下热词,但“网约护士”的核心仍是医疗护理,在北京,不少社区医院已提供上门医疗服务。

多年前,西城区德胜社区卫生服务中心就上门为居民提供“临终关怀”照护;北京协和医院老年科也与八里庄社区卫生服务中心等机构开展老年缓和医疗合作,为肿瘤及非肿瘤的疾病末期老人提供服务。除了临终关怀外,部分社区卫生服务中心也为居民提供换尿管、胃管、输液等服务。

社区医院距离近、对居民情况了解,似乎具有上门服务的天然条件。北京这次发布的文件中提出,社区卫生服务中心可与护理站建立合作服务关系,鼓励基层医疗机构承接二、三级医院出院患者延续护理服务需求,实现护理资源上下贯通和患者上下转诊,构建连续护理服务格局。基层医疗卫生服务机构对失能、半失能、高龄老人等重点人群和家庭病床建床患者开展的上门医疗护理服务,则按照相关规定执行。

但医务人员上门仍面临不少困难。

首当其冲的是基层医务人员短缺问题。一位社区卫生服务中心工作人员告诉记者,上门服务面向所有居民,但由于社区人手有限,一般只对街道内行动不便的患者提供服务。也有社区医务人员曾告诉记者,单位所负责的辖区面积甚广,有时一上午只能为一户人家提供服务,时间成本很高。

此外,居民家中不如医疗机构设备设施齐全,而部分医疗操作存在安全风险。一位社区卫生服务中心负责人介绍,越是出不了门的老人,护理操作往往更加困难,遇到精神障碍或不配合的,不只需要医务人员的智商和技术,还很考验情商,加上目前医患关系紧张,医务人员缺乏很好的保障机制,因此对上门服务态度慎重。涉及到输液等项目,也要求患者此前在医疗机构输过液、没有不良反应等。

费用也受到从业人员的“吐槽”。上述负责人称,目前,社区医生护士上门服务费仅20来块,印象中十多年前就是这个价,具体项目则走医保。服务费不直接给到个人。他认为,经济补偿的价格符合医务人员的劳动价值十分重要,否则只能是赔本赚吆喝。

附:北京网约护理服务项目

新京报记者 戴轩

加载中...