“商界棋王”人设崩了 金立老板承认赌博输十几亿
每日经济新闻
原标题:“商界棋王”人设崩了!金立董事长承认赌博:没输100亿,十几亿吧
对金立的供应商来说,最近的心情或许就是四个字——“柳暗花明”。
一方面,在“隐退”至香港10个月后,金立集团董事长刘立荣终于发声回应“赌博传闻”,他表示没有输掉一百亿那么多,“十几个亿吧”。
刘立荣也懊悔自己的赌博行为。“赌这个东西真的不能沾,一失足成千古恨。不光是在于涉及多少钱,它会对你的品行定性,让一个人人格破产。”
资料图(图片来源:视觉中国)
另一方面,将近一年的重组等待终于迎来了关键性进展。据媒体报道,明天(28日)上午10点,金立将召开经营性债权人会议,参与人主要是债务在8000万以上的供应商债权人。
而此前的11月23日,金立金融债权人会议已在深圳市深航国际酒店召开,有消息称,初步的讨论结果是,几乎所有的银行都支持了破产重整方案。
“商界棋王”人设崩塌
刘立荣承认赌输了十几个亿
针对此前愈演愈烈的“金立董事长刘立荣赌输超过100亿”传闻,11月23日下午,金立曾发布声明称,文章捏造相关事实,严重侵害公司声誉及公司法定代表人刘立荣的名誉,会严重影响金立重组进程。
当天上午,界面发布《复盘金立死亡之谜》一文,报道援引一位接近金立股东人士的消息称,“刘立荣在赌博上输了超过100亿,股东们推测过,刘立荣挪用公款的数目可能在60亿左右,但赌博地点不是在香港、澳门,而是在塞班。”
但令许多人哑然失笑的是,原来当时金立声明中提到的“捏造事实”,不是“赌没赌”、“输没输”,而是“输了多少”。
11月26日,证券时报刊发刘立荣的采访文章,在香港香格里拉酒店的大堂里,刘立荣亲口承认参与赌博,但否认了输了100亿的传闻。
“参与是有的,但是怎么可能会有这么多钱?如果是真的,博华(指纪晓波家族控制的博彩公司博华太平洋)股价都要大涨了。在国内能有几家公司拿得出100亿?”
至于具体输了多少钱,刘立荣在回答这个问题之前思考了一会,然后用很轻的声音说:“十几个亿吧。”
证券时报评论:躲避了这个话题很久,他本人终于坦承参与了赌博,对他来说,这可能需要一些勇气。
许多人说,从面相来看,刘立荣并不像会沉溺于赌场的人,在采访时即便面对刁钻的问题时也是脸上挂着谦和的微笑,而平时最大的爱好就是下围棋。曾有报道称,刘立荣本身就是一位有业余6段棋力的围棋高手。早在2007年,金立就开始赞助中国围甲联赛,推动围棋事业的发展。
资料图(图片来源:视觉中国)
在承认赌博的同时,刘立荣也否认了从金立挪用60亿公款的说法。他说: “我创办金立16年,在公司一直是绝对的权威,我个人没有其他收入,难免在生活上有些公私不分,借用公司资金的行为。”证券时报称,他没有说出从公司挪用资金的准确数字,只是称“大概十几个亿”。可能为了佐证他的说法准确,他补充说,金立下个月就可能进入破产重组程序,这些账目都会公开的。
金立“死因”仍是个谜
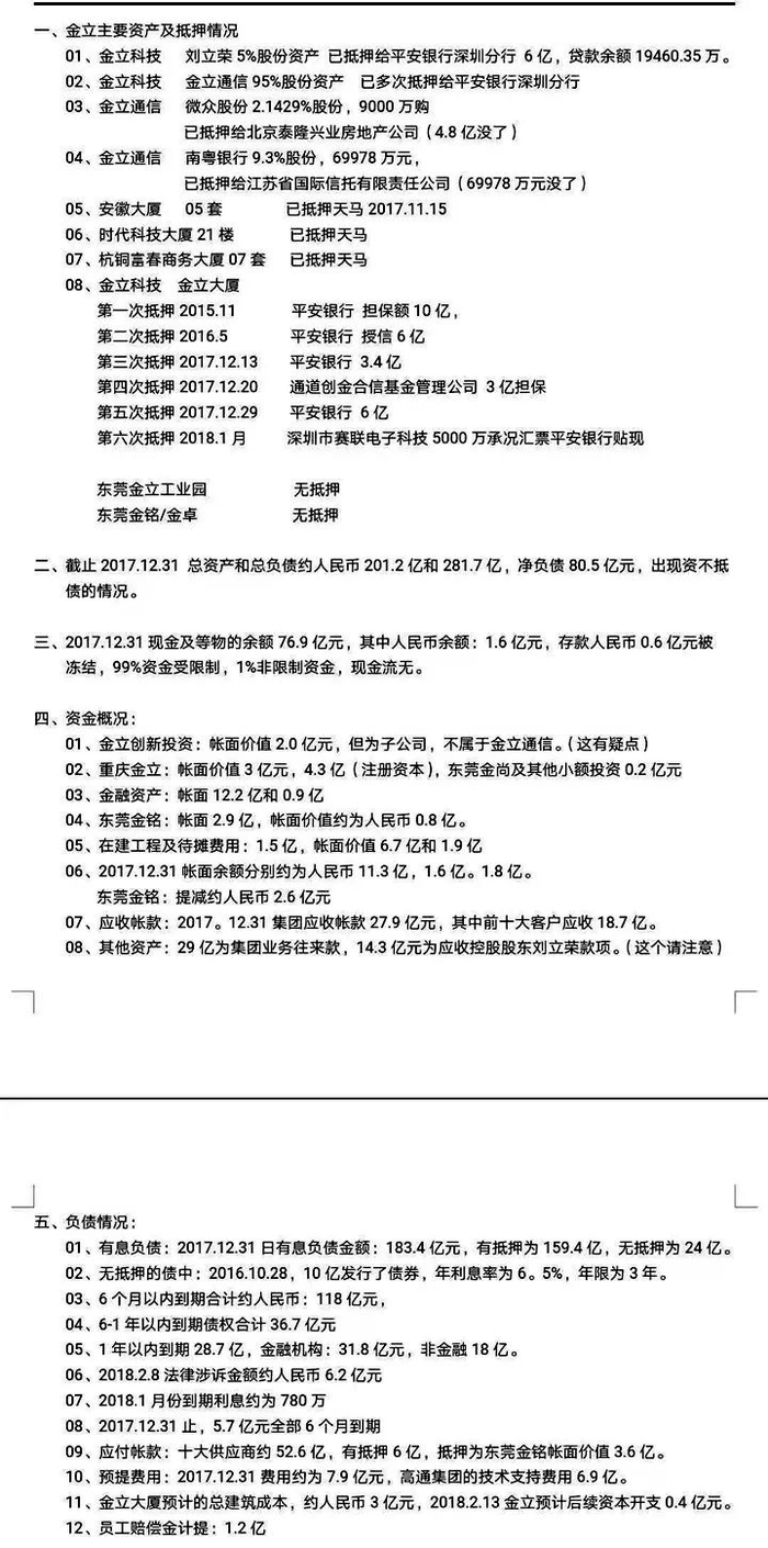
据第一财经日报此前披露,一份疑似金立主要资产及抵押情况的图表显示,截至2017年12月31日,金立总资产为201.2亿元,总负债281.7亿元,净负债80.5亿元,资不抵债。
图片来源:截自第一财经日报相关报道
值得注意的是,当年应收款项中有14.3亿元为控股股东刘立荣款项。另外,金立在该时间段前的现金及等价物的余额为76.9亿元,其中人民币余额为1.6亿元,99%的资金已受限制。
有人怀疑这一数字过低,刘立荣还有可能将挪用资金做到了应收账款中,因为在这份看起来比较合理的数据中,2017年底应收账款有28亿元。在接受证券时报采访时,刘立荣对此没有做评论。
有关塞班岛,刘立荣零碎的叙述中提到,在塞班岛输钱发生在2017年的1月(有接受记者采访的金立原管理层称,应不只此一次),其中参与人确实有传闻中的博华太平洋老板纪晓波,刘立荣说:“我和纪晓波之间是平的,我没有给纪晓波钱。”按照他的话说,他确实欠了纪晓波钱,但是没有支付,而是支付给了其他的参与者。
富豪赌桌上的故事可能非常刺激,但对赌桌上最大推掉过多大筹码的细节,以及资金是如何划走的?侵占资金是否全部拿去偿还了塞班欠下的债务?在被继续追问一些细节时,他摆手表示拒绝回答,表情像是被揭到了逆鳞。
刘立荣所说的博华太平洋(01076.HK)塞班赌场,大部分贵宾客户来自中国及韩国。财报显示,在2017年有一位客户为其贡献了21.8亿港元的贵宾厅收入,占博华太平洋全年总收益的16.5%。在2017年末,博华太平洋最大的债务人欠款10.9亿港元,前10大债务人欠款18.67亿。逾期6个月以上账款超过70亿港元。
但现有的信息,还不够打消人们的困惑——好好的金立怎么突然就要完了?刘立荣“借用”了十几个亿,金立就撑不住了?
根据2016年金立发行规模为10亿的私募债“16金立债”时披露的财务数据,2016年,金立营收达到270多亿,净利润13.3亿,当年现金余额为7.3亿。2017年上半年,金立营收则为150多亿,净利润则为7.6亿,现金余额10.3亿。
就这样一份报表看,金立财务状况是相当健康的,那么金立的死亡之谜究竟是什么?刘立荣在承认赌博的同时,给出了令人惊讶的说法。
“到今天这个局面,本质上是因为金立手机多年都在亏损。在功能机时代金立盈利能力是比较好的,2007年利润有5个多亿,到2011年利润在3亿到5亿之间,其实这个时候规模其实并不大。反而后面转型做智能手机,从2013年开始以来就一直在亏损,费用大,产出不大,持续负现金流,一直在通过银行输血。”
刘立荣说,在2013年到2015年,金立平均起来每个月亏损不低于1个亿,到2016年和2017年每个月亏损不低于2个亿。
两种明显“打架”的说法,究竟孰真孰假,抑或“16金立债”递交的财务报表经过了某种“高明”的会计处理方法,暂时不得而知。但在今年10月26日,最清楚公司的财务情况的两个人——刘立荣和金立财务总监何大兵,被深圳市中级人民法院列为了失信被执行人。
资料图(图片来源:视觉中国)
每经小编(微信号:nbdnews)注意到,在国产手机中,金立曾与小米、OPPO、vivo等分食国内手机市场。2016年,根据Counterpoint的数据,金立全年出货量4000万部,居国产手机第三。到2017年,金立出货量下降到1494万部,远低于全年3800万部的目标。2018年上半年,据赛诺统计,金立仅出货377万台,排中国市场第8。据第一手机界研究院统计,今年8月金立的市场份额仅0.6%。
金立手机出货量极速下滑的2017年,也是金立的转折之年。一代王牌国产机由盛转衰。2017年下半年,金立资金链紧张已有端倪。曾有报道称,在2017年年底的金立股东会议上,几个大股东拍桌而起,质问刘立荣,“这么多钱都去哪了!”
刘立荣没有回答。
到了2018年1月中下旬,在接受媒体采访时,刘立荣将消失的巨款归咎于营销广告投入,“2016、2017年金立营销费用投入60多亿元,加上近三年对外投资的30多亿元,近100亿元的投入对金立的资金链造成很大影响,这也导致了金立近来资金链危机的出现。”
金立官方微博与代言人刘涛曾经的亲密互动(图片来源:截自新浪微博)
但这一回应没有得到时任金立副总裁俞雷的认同,4月7日,他发微博称,60亿广告费用“不知道你们是怎么算出来的”。而10月31日,有金立“营销操盘手”之称的俞雷正式离职了。
重组终迎重大进展
自2017年12月以来,金立资金链危机引爆已过去11个月。金立也在积极展开自救,比如引入“一家资金实力雄厚的企业,拟全面收购重组金立”。但遗憾的是,重组长期未有实质性进展。
资金问题似乎已影响到了公司的正常生产。目前,京东商城和天猫商城已经不见金立的官方旗舰店,目前还在出售手机的都是第三方店家。
资料图(图片来源:视觉中国)
对金立的供应商来说,目前最不希望的就是金立被破产清算,因为“猪肉不够分了”。在7月份的一次沟通会议上,金立出具的一份PPT中提示:普通债权人权益(扣除抵押)为70亿元,如果破产清算普通债权人可回收金额将小于45亿元。
破产重组,则是指当企业资不抵债时,管理层可以向法院申请破产重组,法律允许由同一个企业的管理层向债权人提出一个重组方案。换句话说,在破产重组的情况下,金立这个公司还可以存在,只是股东变了。
而供应商们正渐渐失去信心。11月20日,近20家金立供应商因长达几个月的上门讨债未果,向深圳中院提交对金立进行破产重整的申请。

10月22日,东莞市金顺新能源科技有限公司发《告供应商书》称:“由于受金立公司拖欠货款以及行业大环境的影响,正常生产已无法继续,我方经慎重考虑,决定从2018年10月20日起停工停产。”(图片来源:第一财经日报相关报道)
11月23日,金立召开了金融债权人会议,有60余位代表出席。金立方面并未对外说明“股东决议”是什么,不过,根据传出的消息,几乎所有金融债权人都同意破产重组。
第一财经日报称,28日上午10点,金立将召开经营性债权人会议,参与人主要是债务在8000万以上的供应商债权人。
“重组正在逐步向前推进,而这次债权人会议设定8000万并不是说我们对其他中小债权人置之不理,而是分批处理。”一名内部人士表示,目前金立的重组顾问为深圳富海银涛资产管理股份有限公司(简称“富海银涛”),在资本重组方面具有足够的经验。
天眼查资料显示,富海银涛注册资本3000万元,主营业务包含股权投资、企业重组顾问。其中,武捷思为法定代表人、董事长,曾任职深圳市副市长、广东省省长助理等职务,1999年被广东省政府委派至香港,受命操刀当时负责高达35.85亿美元的粤海集团重组而名声大噪,随后又在佳兆业的重组中扮演关键角色。