新浪新闻 国内

成立18年的小组换人 首任组长是朱镕基

北京青年报

关注

原标题:成立18年的小组换人,首任组长是朱镕基

撰文 | 孟亚旭

五年后,国务院西部地区开发领导小组再次调整。

8月1日,调整后的领导小组名单对外公布,调整后小组组长仍是李克强,副组长由张高丽换成了韩正,调整后的成员有34人。

这个小组成立的时间可不短,到现在已经超过18年,历任组长都是当时的国务院总理,在2000年成立这个小组时,组长是朱镕基,副组长是时任国务院副总理的温家宝。

2000年成立,第一任组长是朱镕基

先来说一下这个小组的“前世今生”。

小组成立是在2000年1月16日,当时国务院发布了一则文件——《关于成立国务院西部地区开发领导小组的决定》。

决定中提到,“为实施西部大开发战略,加快中西部地区发展”,成立了这个小组,小组的主要任务是:

组织贯彻落实中共中央、国务院关于西部地区开发的方针、政策和指示;审议西部地区的开发战略、发展规划、重大问题和有关法规;研究审议西部地区开发的重大政策建议,协调西部地区经济开发和科教文化事业的全面发展,推进两个文明建设。

当时的组长是时任国务院总理朱镕基,副组长是当时任国务院副总理的温家宝。

政知见(微信ID:bqzhengzhiju)注意到,这个小组的组长和副组长一直是由国务院总理和副总理担任。

除了组长和副组长,小组的成员也在不断扩充。2000年成立时,成员共19人:

之后,这个小组经过几次调整,成员也不断扩充。

比如最初成立时,包括时任中宣部常务副部长的刘云山,到2008年6月的那次调整,时任中组部副部长的沈跃跃出现在成员名单中,在2013年和2018年的两次调整中,中组部副部长也都是成员之一。

7月4日,全国东西部扶贫协作工作推进会在京召开,签署2018年东西部扶贫协作协议,安排部署下一阶段重点工作。

中共中央政治局委员、国务院扶贫开发领导小组组长胡春华指出,要突出人才支援,推进干部人才双向交流,探索“组团式”帮扶。

这次调整后,成员共34人。

李克强刚去西藏考察

最近,李克强去西藏考察。

官方消息称,7月25日至27日,李克强在林芝、山南、拉萨考察经济社会发展。在考察期间,他提到了几个关键词,“脱贫攻坚”“生态保护”“发展新动能”“双创空间”“基础设施”。

当然,每一个背后都连着国家的重要部署。

这里政知君单点一例。

在考察期间,李克强曾到山南市川藏铁路拉林段施工现场了解工程进展,他说了这么一段话:

  • 这条川藏大通道对西藏发展和生态保护等意义重大,也有助于培育西藏发展新动能,是看准要干的事,要加快全面开工建设。

  • 川藏铁路不仅是西藏人民的期盼,也是全国人民的心愿,其投资建设将会带动巨大的经济和社会效益,是我们早已看准、迟早要建的有效投资项目。

  • 目前中西部基础设施比较薄弱,推动有效投资补短板,不仅有助于缩小区域发展差距,也可以应对经济下行压力。要在坚持不搞“大水漫灌”强刺激的同时精准施策,多做惠当前、利长远的事。

李克强考察的川藏铁路拉林段,起自拉萨市,终点为林芝市,沿雅鲁藏布江而下,铁路正线全长402公里,是西藏首条电气化铁路,其中桥隧总长301公里。

政知君注意到,川藏铁路是国家“十三五”规划重点项目,总投资2700亿元,目前已具备全线开工条件。在国家发改委向国务院报送的《西部大开发“十三五”规划》中,同样提到了这条铁路。

两大关键:基础设施和生态环保

西部地区开发由总理亲自挂帅体现了国家的重视,但看到这里,读者可能有个疑问,后续要怎么开发?

2017年1月5日,国务院批复了发改委《关于报送西部大开发“十三五”规划(修改稿)的请示》,其中提到:

  • 《西部大开发“十三五”规划》实施要紧紧抓住基础设施和生态环保两大关键。

  • 国务院西部地区开发领导小组各成员单位、各有关部门和单位要做好西部大开发与“一带一路”建设、长江经济带发展等重大战略的统筹衔接,在对口帮扶、财政税收、项目布局、融资服务等方面加大对西部地区的支持力度,东中部地区要进一步提升对口支援水平。

划重点,两大关键是基础设施和生态环保。

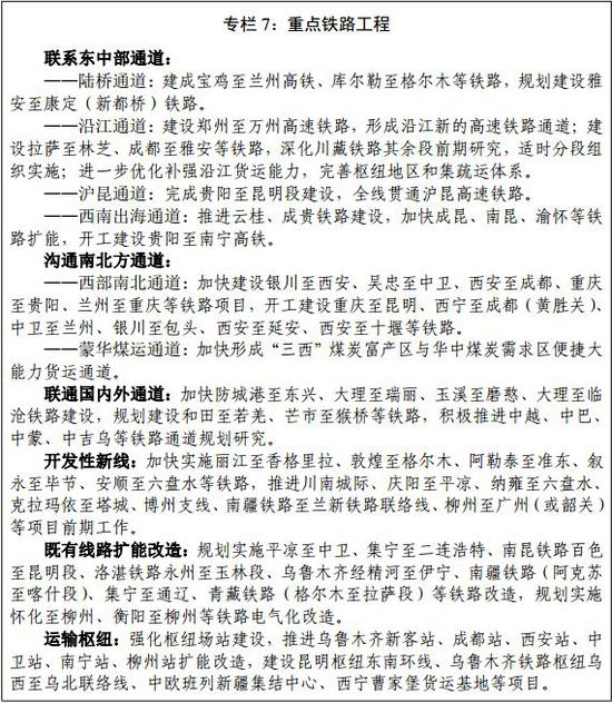
上述规划对“完善基础设施网络”作了详细的描述,提到要“将西部地区铁路建设作为全国铁路建设的重点”,其中的重点铁路工程可不止川藏铁路一条:

李克强在西藏考察时提到,推动有效投资补短板,不仅有助于缩小区域发展差距,也可以应对经济下行压力。

“补短板”也是7月31日中央政治局会议的关键词。

这场备受关注的会议提到,要保持经济运行在合理区间。坚决遏制房价上涨。实施积极的财政政策。把补短板作为当前深化供给侧结构性改革的重点任务,加大基础设施领域补短板的力度。

接下来,不论是对西部大开发还是对整个中国经济来说,都是重要的几年。