新浪新闻 国内

国务院副总理刘鹤连续有新职

新京报

关注

原标题:刘鹤连续有新职

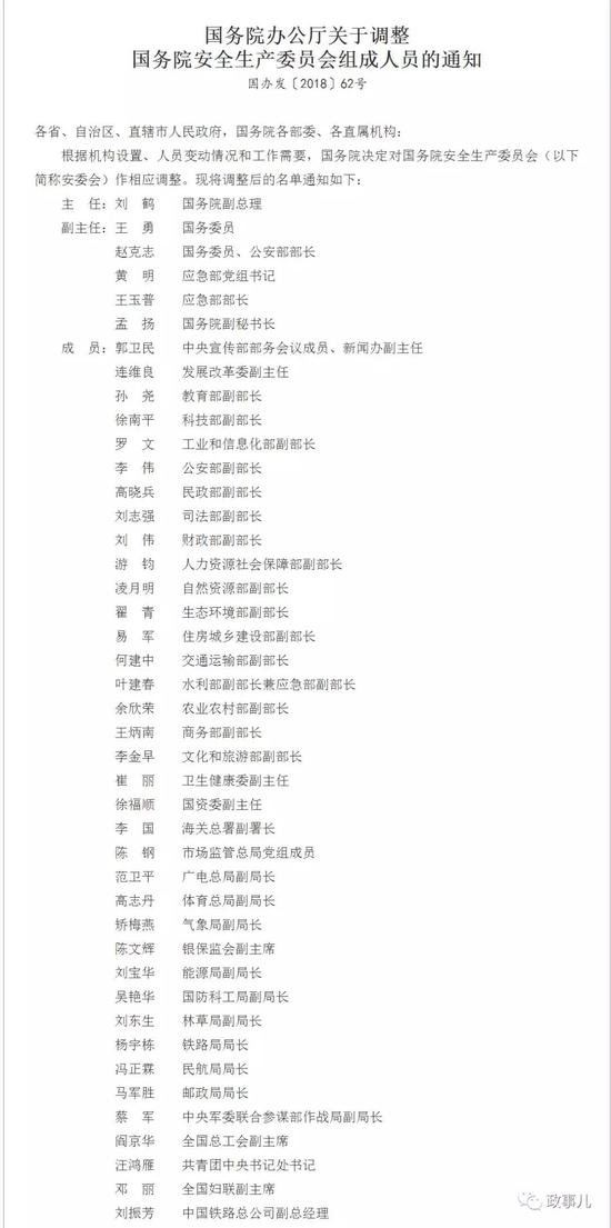
7月30日,中国政府网发布《国务院办公厅关于调整国务院安全生产委员会组成人员的通知》。

调整后名单显示,国务院安全生产委员会主任为中央政治局委员、国务院副总理刘鹤,副主任为国务委员王勇,国务委员、公安部部长赵克志,应急部党组书记黄明,应急部部长王玉普和国务院副秘书长孟扬。

安委会办公室设在应急部,承担安委会的日常工作。办公室主任由应急部部长王玉普兼任,办公室副主任由应急部副部长付建华、孙华山,应急部副部长、煤矿安监局局长黄玉治,应急部党组成员、总工程师王浩水担任。

3天前的7月26日,中国政府网发布《国务院办公厅关于调整国务院国有企业改革领导小组组成人员的通知》。

刘鹤任职国务院国有企业改革领导小组组长,副组长为国务委员王勇。领导小组办公室设在国资委,承担领导小组的日常工作。办公室主任由国资委主任肖亚庆兼任,办公室副主任由国资委副主任翁杰明兼任。

当天,国务院国有企业改革领导小组第一次会召开,刘鹤主持会议并讲话。会议指出,我国经济已由高速增长阶段转向高质量发展阶段,国有企业改革发展的国内外环境发生了新的变化,面临新的挑战,改革任务仍任重道远。要坚持稳中求进工作总基调,突出重点、扎实推进。改革国有资本授权经营体制,分层分类积极稳妥推进混合所有制改革,加快中央企业布局优化和结构调整,加快形成有效制衡的公司法人治理结构和灵活高效的市场化经营机制,推进信息公开打造“阳光央企”,打好防范化解重大风险攻坚战,加强党的建设和反腐败工作。

此前,国务院安委会主任和国务院国有企业改革领导小组组长都由原副总理马凯兼任。

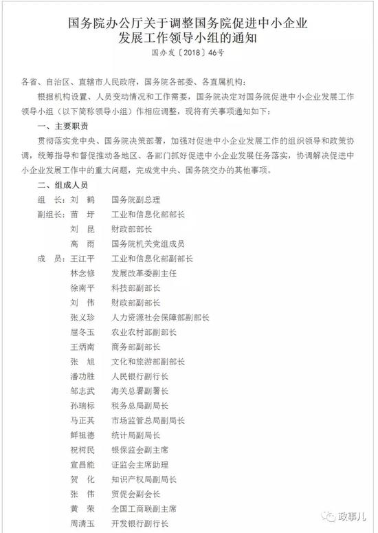
另外,在官方6月20日发布的《国务院办公厅关于调整国务院促进中小企业发展工作领导小组的通知》中,刘鹤担任了国务院促进中小企业发展工作领导小组组长。

领导小组办公室设在工业和信息化部,承担领导小组的日常工作,负责研究提出促进中小企业发展的政策建议,督促落实领导小组议定事项,承办领导小组交办的其他事项。领导小组办公室主任由工业和信息化部副部长王江平兼任,副主任由工业和信息化部中小企业局局长马向晖、财政部经济建设司司长孙光奇担任,办公室成员由各成员单位相关司局负责同志担任。