新浪新闻 国内

这个委员会由一正国两副国牵头 新组成人员公布

新京报

关注

原标题:一正国两副国牵头的委员会,新组成人员公布

成立8年的国务院食品安全委员会,再度调整组成人员。

6月27日,中国政府网发布《关于调整国务院食品安全委员会组成人员的通知》。

据《通知》:国务院食品安全委员会(以下简称食安委)主任由中央政治局常委、国务院副总理韩正担任;副主任两人,分别是国务院副总理胡春华,国务委员王勇。

《通知》显示,食安委委员共计24人,包括国务院副秘书长孟扬,中央宣传部副部长、国务院新闻办主任蒋建国,中央政法委副秘书长雷东生,中央网信办副主任高翔,和发改委、教育部、科技部等国家部委的相关领导。

“政事儿”(微信ID:xjbzse)注意到,食安委成立于2010年2月6日,当天,国务院发布了关于设立国务院食品安全委员会的通知,并于3天后的2010年2月9日,召开了食安委第一次全体会议。

食安委设立之初,各界就一致公认,食安委组织架构“超规格”,且成立的时间点意义特别。

先看组织架构。

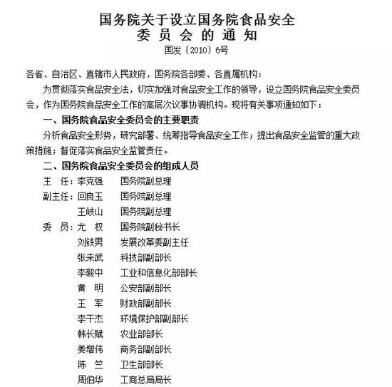
食安委设立之初,食安委主任由时任中央政治局常委、国务院副总理李克强担任;副主任则由两位国务院副总理担任,分别是时任国务院副总理回良玉,时任国务院副总理王岐山。

当年,白岩松在央视新闻1+1中分析认为,食安委的行政级别“升格”,“从行政的角度来看,它显然是升格了。因为在2007年时相关小组(国务院产品质量和食品安全领导小组)的第一负责人是当时的副总理吴仪,这一次已经变成了政治局常委、副总理李克强,而且副主任是两个副总理,由此可以看到它的级别提高了。另外,在这两年的时间里,之所以提高级别,在于2008年的三聚氰胺事件,包括它的余波的延续和其他一些食品安全事件,对于国内的消费者、人民的生命健康来说,面临着一个巨大的挑战,你必须付出更大的承诺、勇气和行动。所以,我觉得两年之后升格是一个很正确的事情”。

“政事儿”(微信ID:xjbzse)注意到,成立以来,食安委的领导成员一直保持如上“升格”配置,由一名中央政治局常委挂帅。

如上所述,成立之初,食安委由时任中央政治局常委、国务院副总理李克强担任主任;时任国务院副总理回良玉、时任国务院副总理王岐山担任副主任。

上一届政府,食安委的主任由时任中央政治局常委、国务院副总理张高丽担任主任,时任国务院副总理汪洋担任副主任。

此次食安委调整组成人员,主任由中央政治局常委、国务院副总理韩正担任;国务院副总理胡春华和国务委员王勇担任。

再看食安委成立的时间点。

“政事儿”注意到,就在食安委正式成立3天前,2010年2月3日,陕西省公安部门公布了渭南乳制品三聚氰胺超标案件,调查结果显示,早在2008年被要求排查、清零的10吨“问题奶粉”再次流入市场。“问题奶粉”重出江湖,这一事件引发了有关食品安全的全国性关注。

值得注意的是,此前,食安委设立国务院食品安全委员会办公室(即食安办),具体承担委员会的日常工作。

今年3月发布的《深化党和国家机构改革方案》规定:保留国务院食品安全委员会、国务院反垄断委员会,具体工作由国家市场监督管理总局承担。

据此,本次食安委调整组成人员,对食安办也作出了新安排,规定食安办设在市场监管总局,承担食安委日常工作,食安办主任由市场监管总局党组书记、副局长毕井泉兼任,副主任由市场监管总局副局长孙梅君兼任。