新浪新闻
国内
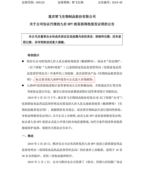
疫苗企业:九价HPV疫苗获批签发证明 可正式销售
澎湃新闻
澎湃新闻官方账号
2018.05.23
20:42
关注
原标题:智飞生物:九价HPV疫苗获批签发证明,可正式进入市场销售
加载中...
视频
直播
美图
博客
看点
政务
搞笑
八卦
情感
旅游
佛学
众测