新浪新闻 国内

媒体五问济南禁酒令:纪检人员在家喝药酒违规吗?

北京青年报

关注

原标题:在济南,纪检监察干部能喝药酒吗?

撰文 | 董鑫

北京这个周末下雨。

雨天,在家独酌赏雨景是件不错的事儿。不过,对济南公务员来说,周末放假在家,想独酌一杯并不容易。

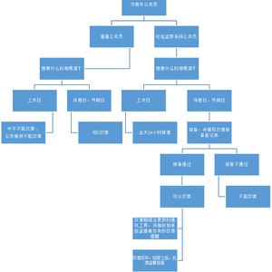
按照济南的最新规定,政知道(微信ID:upolitics)梳理了如下步骤仅供参考。

虽然以上流程图仅供参考,但绝不是政知道(微信ID:upolitics)在开玩笑。济南市纪委推出了升级版“禁酒令”。

根据《关于实行济南市纪委监察委工作人员饮酒报备制度的暂行规定》,从3月24日起,济南全市纪检监察系统实行饮酒报备制度。

在工作日,纪检监察系统的工作人员在工作日24小时严禁饮酒;在国家法定节假日、休息日,所有工作人员无论何时、何地、何种情况,饮酒前均应向所在党支部书记报备,并填写饮酒报备登记表备查;党支部书记应在其饮酒期间进行提醒,工作人员在安全到家后反馈监督报备。

党支部书记饮酒前均应向市纪委机关党委书记或副书记报备,并填写饮酒报备登记表备查;书记或副书记应在其饮酒期间进行提醒,党支部书记在安全到家后反馈监督报备。

此外,市纪委委员饮酒前必须要向市纪委纪检监察干部监督室报备。

这里面还有一些疑问待解。

疑问一

饮酒如何报备登记?

济南市纪委给了一个例子。

济南市纪委宣传部部长张亦农刚刚提交了一份《济南市纪委监察委工作人员饮酒报备登记表》。本周末,他的儿子订婚,要与亲家一家吃顿饭,席间有饮酒需要。在表上,饮酒时间、饮酒地点、饮酒事由都是必填项。

不过,登记报备不是填张表就可以的,张亦农的这份登记表还需要市纪委机关党委出具意见,并经过分管副书记签字同意后,才能生效。

登记表具体什么样?先提供一份河南省驻马店市汝南县的干部饮酒报告备案表,大家参考一下。

疑问二

被意外灌了一杯怎么办?

利用节假双休日访亲会友、把酒言欢,是济南人多年的习惯。

在报备方式上,《规定》还是比较灵活的方便的。除采取书面形式外,如遇特殊情况可先行电话报备,1个工作日内补齐书面报备手续。济南市纪委各党支部负责将本支部每周饮酒报备情况进行汇总,每周一(遇法定节假日顺延)向机关党委书面报告,没有报告的视为“零”报告,如遇特殊情况可随时报告。

“出台报备制度,就是要坚持底线思维,尽量杜绝饮酒失态现象;就是要体现严管厚爱,及时咬耳扯袖,目的还是关心保护干部,”济南市纪委机关党委专职副书记陈鹰表示。

疑问三

“禁酒令”升级突然吗?

济南市纪委表示,这次的“禁酒令”是采取渐进式“收口法”。在前期酝酿阶段,恰值全国“两会”,济南市纪委监察委专门下发通知,要求纪检监察系统在“两会”期间24小时禁酒,收到明显效果,也为报备制度出台,作了坚实的铺垫。

在出台规定前,还通过电话征集、当面询问等方式,广泛征求各厅部室负责人、转隶人员意见建议;并召开饮酒报备制度座谈会,深入征求11个党支部负责人意见建议,搜集意见建议30余条,最终思想上达成广泛共识,形成了“最大公约数”。

疑问四

24小时禁酒怎么监督执行?

济南市纪委解释,为确保规定“落地生根”,将由市纪委干部监督室牵头,深入开展“明查暗访”,一经发现违规行为,严格按照规定严肃处理。

对违反禁酒规定的,法律、法规对惩处有明确规定的,依照法律、法规执行;法律、法规对惩处无明确规定的,视情节轻重,给予责令作出书面检查、通报批评、诫勉谈话等处理,同时取消年度评先树优资格。

对未报备饮酒的,视情节轻重,给予责令作出书面检查、通报批评、诫勉谈话等处理,同时取消年度评先树优资格。

对本支部一年内发生两次以上违规行为的,根据党风廉政建设主体责任、监督责任的有关规定,严格落实责任追究。

疑问五

在家开罐啤酒解渴,行吗?

济南市纪委机关党委正科级纪检员刘鹏是这样解读这份“禁酒令”的:

周一至周五工作日期间中午不能喝酒,晚上也不行,在家里也不能喝酒,就算节假日私人活动喝酒,也要提前报备,不经批准不能私自喝酒。

济南市委常委、市纪委书记、市监察委主任程德智解释说,“执纪者更要接受监督,纪委也是纪律部队,必须强化全方位、全天候监督管理。实行报备制度,对纪检监察干部饮酒行为约束更细更严格,让干部养成禁酒的习惯,进而形成一种自觉。”

说到这里,其实政知道(微信ID:upolitics)还有一个疑问:

假如我是济南市纪检监察系统的工作人员,没有报备的情况下,在家喝了一口药酒,算不算违规?或者,品尝一下亲戚从湖北带来的米酒,是不是也要报备?

有没有知情粉丝来回答一下?

加载中...