新浪新闻 国内

分立24年后国地税为何重合并?专家:有利深化税改

观察者网

关注

原标题:分立24年后,国地税为什么又要合?

[文/观察者网 吴娅坤]分立24年后,国税和地税又重新合并了。

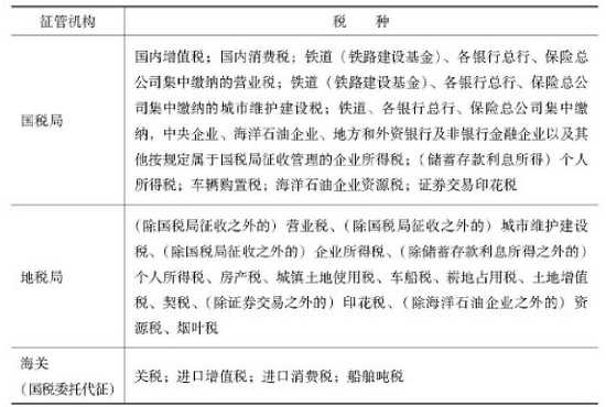
3月13日,国务院机构改革方案提请十三届全国人大一次会议审议。方案提出,国务院将改革国税地税征管体制,将省级和省级以下国税地税机构合并。

据国务委员王勇介绍,省级和省级以下国税地税机构合并,具体承担所辖区域内的各项税收、非税收入征管等职责;国税地税机构合并后,实行以国家税务总局为主与省(区、市)人民政府双重领导管理体制。

对此,上海交通大学安泰经济与管理学院应用经济系教授陈宪接受观察者网采访时表示,财税改革是我国改革的一个关键问题,它一面连接着政治体制改革,另一面又连接着经济体制改革,若改革得好,不仅能加强政府的治理能力和服务水平,增强国力,还能扫清经济发展障碍,促进我国经济的长远发展。

陈宪说,随着我国经济水平的提高,各方面改革的推进,以及电子政务和信息化的飞速发展,之前阻碍国税地税合并的一些因素已克服,国地税合并将更加有利于我国的财税改革走向深化,而这也意味着,财税改革,这一未来一段时间内体制改革工作的重点、难点,大幕已经拉开。

分立24年后,国地税机构合并

1994年以前,我国从中央到地方只有一个税收征管系统,中央税收主要靠地方税务局征收。

1993年10月17日,国家体改委宏观司提交给国务院一份“关于财税体制改革方案的补充意见和加强操作方案准备工作”的建议报告。报告中明确提出,“此番财税体制改革通过设立中央和地方两套税务机构,中央和地方政府各自保持稳定的税基,防止互相交叉和侵蚀,改变中央向地方要钱的被动局面。”

之前的“大连会议”文件中也提出,有必要设立中央、地方两套征管机构,必须改变中央收入一定程度上依靠地方税务局的局面。

这道出了中国财政当时的真相:1993年,财税体制改革前夕,中国中央政府的财政,正陷入极其艰难的窘境。

数据显示,当时,中央财政收入占全国财政收入的比重,已由1984年的40.5%一路下滑至1993年的22.0%,中央财政的收支甚至必须依靠地方财政的收入上解才能平衡。

切实保障中央财政收入的稳定增长和宏观调控能力的增强,成为“国地税分家”最直接的初衷。

在1994年分税制改革之后,中央财政和地方财政开始“分灶吃饭”, 全部税种在中央和地方之间进行了划分,税收征管系统也开始一分为二,国税主要负责征收中央税、中央与地方共享税,地税主要负责征收地方税。

这次改革,国务院根据不同行业和税种,将产品税改为增值税,将建筑安装、交通运输、饮食服务、邮政电讯等服务行业所经营项目纳入营业税的征收范围。在这种条件下将过去的税务局分为国家税务局和地方税务局。

1994年7月1日,国税地税正式分开。

分税制弊端暴露,合并后征纳两端都获利

但分税制实行了24年,其中存在的一些问题也逐渐暴露。

一方面,国地税分设会使纳税人的纳税成本增加,税务机关的征税成本增加,不利于税务人员全面掌握税收业务;另一方面,随着营改增的不断深化,机构分设所导致的机构争议也成为问题。

从纳税人的角度来说,据观察者网专栏作者、注册税务师杨散逸介绍,国地税合并方便了纳税人申报及应对税务机关检查,减少了企业的税收合规成本。

从政府的角度来说,据陈宪介绍,国家的税收在职责上其实只有一个,中央和地方之间存在的只是税收收入分享主体的区别。随着近年来,信息化手段的飞速发展,电子政务的服务水平不断提高,中央和地方通过分开收税的方法分享税收收入已变得不必要。目前,中央和地方完全可以通过电子信息化系统的处理完成这一工作。

国税和地税合并后,征税系统可以对人员进行更好的配置,强化最需要加强的部门,提高税收征收的整体效率。比如说,一方面,可以加大力量建设统一的税收电子信息系统,有效整合增加技术人员;另一方面,为应对偷税漏税等问题,可以整合更多的一线征管人员,提高征收效率。

对于优化人员配置,陈宪举例说,此前的营业税为地税,是地方财政收入的重要组成部分,营改增以后,中央和地方对增值税的分成为75%和25%,统一由国税部门征收,这在很大程度上增加了国税部门的征收强度和征收业务量;等到未来房产税、资源税这些为弥补地方土地收入减少而开征的新税种开征,地税部门的征收压力又会陡增。

杨散逸也表示,合并后,税务征收系统对内部门的工作量会因此减少,这样一来,从事对外业务的人员数量会有所增长,可以有更多力量为纳税人服务。

此外,杨散逸还称,合并后,税务局可以一次对所有税种统一检查,避免了以往对非本单位的税收风险觉得事不关己高高挂起,选择视而不见;在对于企业所得税这种公管户问题上,以往经常有国地税执法口径不一互不入账的情况,合并后再统一地区的税收执法口径是一个声音了。

行政改革先行,静候财税体制改革大幕开启

但国税局地税局合并、税收行政体制改变,并不意味着中央政府和地方政府的税收收入比重有直接改变。

陈宪说,中央和地方之间的税收收入分享比例问题,实质上是税制改革和税种的问题,不受制于国地税分开征收的方式。而1994年分税制改革,也只是划分了中央政府和省一级政府的税收征收权力,中国目前存在五级政府,就算征收方式分为中央和地方两个层面,细致的各级政府税收划分问题依然无法彻底解决。

至于税收收入比例问题,据陈宪介绍,近些年来,中央的财权总体大于地方的财权,但中央的事权总体小于地方的事权,未来,如何提升地方财税收入,是国家财税体制改革的一项工作重点。

“虽然,国税和地税分立24年后又合并,并不直接影响中央和地方税收分享比例的调整,”陈宪补充到,“但合并后统一管理,无疑会更有利于改革的深化和推进。”

     点击进入专题

加载中...