新浪新闻 国内

成都大熊猫基地被指虐待大熊猫收费合影 官方辟谣

澎湃新闻

关注

原标题:成都大熊猫繁育研究基地:辟谣

昨日,网络上一篇《成都大熊猫繁育研究基地:披着爱大熊猫的皮,却干着虐大熊猫的渣事。》受到了大量关注,该文章所陈述内容与事实严重不相符,具体有以下几点。

一、关于律师函

文章提到,“毕竟成都大熊猫繁育研究基地还发律师函‘威胁’过曾曝光该基地不善待大熊猫的正义大熊猫粉”。

事实上,大部分猫粉都怀着一颗善良、热爱、关注大熊猫的心,提出了许多宝贵的建议。成都熊猫基地也曾举办过多次科普教育、招募熊猫使者等活动以普及熊猫知识和公众关心的问题。

但近年来,网络上也出现了个别极端的人或组织,为抹黑成都熊猫基地而造谣生事(如:大熊猫“倩倩”已死、基地仍在开展收费合影项目等)。尽管熊猫基地通过多种方式已对相关谣言进行了多次官方回应和答复,但仍由于个别人或组织在不了解、不理解、不核查事实的情况下,通过网络有组织、有计划、有节奏地对热心猫粉进行煽动,对大熊猫保护工作进行恶意攻击,甚至影响了基地的正常工作开展,为此,熊猫基地通过法律途径,发表律师声明,以消除负面影响。

2017年3月29日未开展收费合影项目的声明:

https://weibo.com/1798176285/EC2OAdZua?filter=hot&root_comment_id=0&type=comment

2017年4月19日未开展收费合影项目的声明:

https://weibo.com/1798176285/EFfqD1FYr?filter=hot&root_comment_id=0

2017年4月27日新闻发布会公布大熊猫“倩倩”视频:

http://tv.cntv.cn/video/C10616/5d88ddad023e40cfad7cc6735c94fbb8

2017年12月11日向封面新闻公布大熊猫“倩倩”视频:

https://weibo.com/ttarticle/p/show?id=2309351002154183761133683827&u=1496814565&m=4183761111856336&cu=1798176285

二、关于大熊猫“萌兰”相关情况

文章中提到“但是,萌兰曾在基地受过惨无熊道的折磨,患过骨髓炎,却得不到治疗!”。

实际情况为,在此之前,基地已为未对大熊猫“萌兰”粉丝的关心与咨询做出及时回应致以真诚的歉意。从2017年1月底检查到大熊猫“萌兰”异常开始,成都熊猫基地本着国家大熊猫保护机构的责任感与使命感,针对“萌兰”的发病情况,为“萌兰”的治疗付出了大量心力,尽职尽责,并于5月23日与7月7日先后对外公布了相关治疗情况。

2017年5月23日公布大熊猫“萌兰”治疗情况:

https://weibo.com/ttarticle/p/show?id=2309404110594633522226&mod=zwenzhang

2017年7月7日公布大熊猫“萌兰”康复情况:

https://weibo.com/ttarticle/p/show?id=2309404126901898756307&mod=zwenzhang

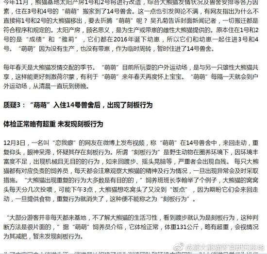
三、关于大熊猫“萌萌”的相关情况

2017年11月8日,因熊猫基地太阳产房动物环境富化提升改造,大熊猫“萌萌”从太阳产房搬至14号兽舍,大熊猫“萌萌”的生活并未受到影响。基地也于2017年11月9日对外公布了相关情况。

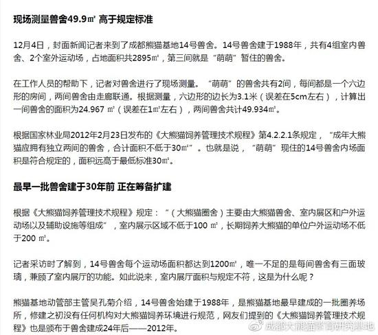
2017年12月4日,封面新闻的记者在基地工作人员的协助下对14号兽舍进行了现场测量,视频见链接:

http://www.thecover.cn/handpick/512462

此外,熊猫基地也一并对于猫粉们所关心的“萌萌”健康问题作出了介绍。

2018年1月12日,“萌萌”回到了改造完毕的太阳产房。 

四、关于熊猫基地未开展任何合影收费项目的严正声明

文章提到“此外,该基地还违规操作,无视林业局规定,随意让人接触大熊猫,据闻普通游客大概价格是1000多块抱一次。。。”,此消息纯属谣言。

我单位在此严正声明,根据大熊猫保护和国家有关规定,熊猫基地未开展任何合影收费项目。能近距离接触大熊猫的只有饲养员、兽医、见习饲养员、研究人员以及通过审核与培训参与保育体验活动的爱心志愿者。

2017年3月29日未开展收费合影项目的声明:

https://weibo.com/1798176285/EC2OAdZua?filter=hot&root_comment_id=0&type=comment

2017年4月19日未开展收费合影项目的声明:

https://weibo.com/1798176285/EFfqD1FYr?filter=hot&root_comment_id=0

五、关于所谓的“豪华办公楼”

该文将基地游客厕所与办公楼混为一谈,实际情况见照片及说明。

基地真实的办公楼如下:

六、关于大熊猫电影

文章中提到

实际情况是,纪录片Pandas的整个项目,熊猫基地并未出资,仅为支持单位,即为其提供部分拍摄场地。

七、关于大熊猫眼周局部脱毛治疗的相关情况

针对网友所称的熊猫基地大熊猫出现所谓的“螨虫眼”,基地兽医一直在积极跟踪应对。

《成都大熊猫繁育研究基地:披着爱大熊猫的皮,却干着虐大熊猫的渣事。》一文称大熊猫“小雅”目前“奄奄一息”,其实,稍微了解大熊猫生活习性的粉丝都应知道,这只是大熊猫日常生活中的一种自然的“匍匐行为”,其每日粪便量9公斤,精神、食欲正常。

到目前为止,这些动物除了眼圈周围脱毛以外,并未发现发痒、结痂等症状,精神、食欲正常,也并未影响生长发育,血液生理、生化指标也未见异常。例如:脱毛较为严重的大熊猫“勇勇”目前精神状态、行为良好,血液生理、生化指标正常,每日粪便量11公斤,每日竹子供给量约50公斤-60公斤,属于正常范围。

大熊猫寄生虫病的预防一直作为成都大熊猫繁育研究基地种群安全和疾病防控的重点之一。针对大熊猫的体内外寄生虫病成都大熊猫繁育研究基地已拥有一套行之有效的预防和控制措施,药物包括伊维菌素、噻吩嘧啶和塞拉菌素等。

螨虫病是大熊猫常见外寄生虫病之一,主要病原有疥螨、痒螨和蠕形螨,其临床症状为瘙痒、结痂、脱毛和皮肤增厚等表现。

针对疥螨和痒螨,伊维菌素和塞拉菌素在临床上已取得良好治疗效果。事实上,网友所称的基地大熊猫出现的“螨虫眼”,基地兽医在一年多以前就开始进行病因病原学跟踪调查,重点集中在蠕形螨检测、真菌检测和维生素、微量元素检测。一直未查出明确病因。

针对蠕形螨的药物治疗,基地也专门筛选出了Isoxazoline(商品名BRAVECTOR、Afoxolaner等)和Milbemycin Oxime(美贝霉素),并做了安全性试验。但多次对脱毛个体进行刮取皮屑镜检,未发现蠕形螨虫体和其他外寄生虫。为进一步对这些“螨虫眼”个体进行确诊,基地特邀四川农业大学寄生虫专家进行床旁检查,结果为阴性。

近期对临床症状最严重的三只大熊猫“勇勇”、“奇一”和“小雅”进行麻醉,刮取眼圈部皮肤样本送到四川农业大学寄生虫实验室进行蠕形螨PCR检测(由于眼圈部皮肤因采样被刮取,所以部分网友认为是脱毛加重,实则为取样导致)。蠕形螨PCR检测初步结果仍为阴性,目前正在重复检测。一旦PCR确定为阳性,基地将采用已筛选出的有效药物进行治疗。

事实上,成都大熊猫繁育研究基地一直对所有4月龄以上大熊猫定期使用伊维菌素、噻吩嘧啶和塞拉菌素等广谱抗寄生虫药物交替进行体内和体表寄生虫的预防,并定期采集动物粪便、毛发、血液(心丝虫检查)、皮屑等进行寄生虫普查,取得极显著临床效果。

导致动物体表脱毛的原因除外寄生虫感染外,还有很多原因,如维生素、微量元素缺乏等等。大熊猫因其物种的特殊性,可借鉴文献和病例稀少,采样困难,对疾病的确诊往往需要花费较长的时间。目前,基地兽医会同相关专家仍在积极从各方面查找各方面可能的原因。一旦确认病因,将采取最有效措施进行治疗。

最后,衷心感谢热心网友对我们工作的关心和支持,我们将积极做好大熊猫的疫病防控工作。   

八、关于大熊猫“福来”的治疗情况

大熊猫“福来”2018年1月5日晚出现频繁翘尾,食欲差等情况,排出少量黏液,兽医根据临床症状和血液检查结果进行对症治疗。

1月6日,“福来”临床症状未见明显好转,兽医立即将其麻醉,进行检查。触诊腹壁发现有大量硬物于左右腹侧,X光和B超检查发现硬物为未能排出的粪团,确诊“福来”发生肠梗阻。

综合评判“福来”各项检查结果,兽医决定首先采取保守治疗,通过上通下泄,静脉补充电解质并维持营养等方式帮助“福来”将积粪排出。同时将“福来”转移至专门的兽舍,便于治疗、观察和护理。

经过5天保守治疗后,“福来”能自主排出大部分粪团,有一定的食欲,但仍然有部分粪团无法排出,同时出现手术指征,随即于2018年1月10日晚对“福来”进行手术,通过手术将粪团取出。通过24小时不间断的护理,“福来”恢复良好,精神、食欲、排便正常,目前处于调理康复阶段。感谢广大网友对大熊猫的关心。

九、关于基地官博评论关闭的情况说明

一年以来,基地的评论区里,收到了大量针对基地科研人员的人身攻击,甚至出现大量恶毒诅咒,为减轻基地科研人员心理负担,维护大熊猫保护研究工作的正常秩序,基地官方微博于2017年11月底设置了评论权限。

成都大熊猫繁育研究基地作为全国乃至全球知名的大熊猫保护机构、公益单位,将本着实事求是的态度,面向公众发布大熊猫有关信息。若公众仍存在疑问,我们诚挚欢迎大家前来基地,现场咨询、了解、核实相关情况,我们表示衷心的感谢。

最后,我们也诚挚邀请发布《成都大熊猫繁育研究基地:披着爱大熊猫的皮,却干着虐大熊猫的渣事。》一文的作者,微信公众号:爱猫(aimao1024与转载该文的新浪微博用户@旅游川西亲自到基地现场了解、核实文中所提的相关情况,我们也将本着客观、真实、公开的态度,与您进行友好的交流。

来源:成都大熊猫繁育研究基地 

加载中...