新浪新闻 国内

香港大学生抵制普通话骂老师 随后致歉:只是口误

环球时报

关注
实拍:香港大学生抵制普通话 冲进办公室骂老师

原标题:震惊全港:外籍教师都不放过!反华学渣素质再次突破下限!

本周,由于对普通话考试太难不满,近20名香港浸会大学学生“占领”学校的语文中心长达8小时,期间甚至爆粗口辱骂老师。视频流出后,网友痛批:简直“恶过黑社会”!

今天,浸大校长钱大康回应此事称,对学生不负责任的行为感到心痛及难过,并表示校方会严肃跟进任何学生的粗劣行为。

17日,十多名浸大学生“占领”校园的语文中心,要求校方公布普通话豁免考试的评分准则、上诉及重考机制。其间浸大学生会会长刘子颀更以粗口辱骂教职员。校方称,当天的“占领”行动持续了近8小时,一直到晚上约10点半才最终结束。

从网络疯传的视频中可以看到,学生在“占领”期间不断指骂中心职员。一名看起来是英语教师的女士尝试向学生解释,刘子颀却要求另找“话到事”(能做主)的人来。甚至用粗口大声指骂女教师:“依家系我Judge(批判)你哋!。。。。。。你话唔X回应!”(现在是我们批判你!……你x又不回应!)女教师则反问:“你们知道应如何对老师讲说话吗?”

随后,一名上年纪的外籍女士前来协助该名女教师,表示当时的情况令她感觉受到威胁,要求学生先退后,但一名高大的男学生反而再冲前指骂该2位女士。短片中没有交代“占领”行动的最后结果。

视频流出后,大批网民批评学生的言行,认为校方要求学生学普通话并无不妥,学生有不满也不应用这种方法表达,尤其不应爆粗辱骂女性。还有网民质疑校方为何没有报警,要求将该批学生踢出校。

在媒体曝光的压力之下,对女性教职员工爆粗口的学生会会长刘子颀昨天致歉,他声称当时只是“口误”,并非刻意爆粗骂老师。

据悉,香港的大学要求学生有一定水平的普通话才能毕业,目前香港最少有5所大学都要求学生修读普通话课程或报考普通话考试。

离谱的是,2016年香港浸会大学的学生搞了一个“公投”,9成投票学生支持取消修读普通话课程为毕业要求。去年,校方增设了普通话豁免测试,合格者便可豁免上课。但今年的测试结果显示,只有约3成人获得了豁免资格。

浸会大学学生会随即妄称是校方“刻意刁难逼人上课”,这才有了学生前往大学语文中心“占领”的一幕。

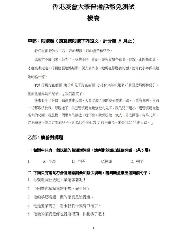
那么,被这些学生认为是“刻意刁难”的普通话豁免测试,究竟有多难?以下是考试样卷。

浸会大学的这些学生口口声声批评“课程难、评分机制不透明”,其本意无非是抵制普通话、反对普通话考试罢了。

浸会大学教评会主席何汉权在事发后批评称,这些学生向教职员施以语言暴力,应该立即发出道歉声明。“占领”办公室根本是野蛮行为,“课程太难”、“考试太深”根本不是借口,“如果考英文不合格,是否又要占领?”

今天,浸大校长钱大康回应此事称,作为校长及老师,每逢见到学生不负责任的行为,都会感到心痛及难过。社会关怀及爱护大学生,亦对大学生有很高的期望。校方会按照既定程序,严肃跟进任何学生的粗劣行为,亦会加强在教与学的工作,培养学生成为有道德和肯承担的公民。

最后小编还想多说一句,视频中几名香港学生同外籍教师对峙时,一口英语讲得也是让人捉急。

普通话不好好学,英语也说得稀烂,视尊师重教为无物,言行粗鄙野蛮……有这样的学生,难怪浸大校长会感到心痛。

加载中...